文献分享10:Nature | 利用内源性干细胞再生晶状体恢复视觉功能

XueLab 光与生命实验室 2023年03月25日 09:00
图片

研究背景:

    晶状体是位于眼前部的透明双凸结构,它与角膜、房水和玻璃体液一起构成眼球的屈光系统,将光线聚焦到视网膜上。晶状体浑浊被称为白内障,白内障是全球主要的致盲原因,目前唯一的治疗方法是摘除白内障晶状体并植入人工晶状体。然而这种方法可能会引起并发症,存在一定风险。

    晶状体上皮是晶状体前部的单层细胞,主要功能是维持晶状体稳态并分化为纤维细胞。晶状体纤维是晶状体的主体。成熟的晶状体纤维没有细胞器或细胞核,以方便透过光线。有研究证实去除哺乳动物原始晶状体内容物会引起残留的晶状体上皮干/祖细胞(LEC)增殖并生成有限数量的晶状体纤维。这暗示利用内源性干细胞的再生潜力,可能实现晶状体的原位再生。如果可以利用眼内自身的干细胞再生出新的晶状体,那么就有可能实现更加安全有效的白内障治疗。


科学问题:

    内源性干细胞LEC的再生机制以及利用LEC原位再生功能性晶状体的可行性


内容概述:

    Pax6(Paired box protein Pax-6)和Sox2(Transcription factor SOX-2)均是晶状体上皮干/祖细胞(LEC)的标志基因,在眼睛发育和晶状体诱导中起着重要作用。为了探究Pax6+ LEC 是否有助于晶状体纤维细胞形成,作者对Pax6-GFPcre和RosamTmG(loxP-mTomato-stop-loxP-mGFP)鼠进行杂交,使杂交鼠的Pax6+细胞及其子代细胞带有GFP(绿色荧光蛋白)。作者发现杂交鼠的整个晶状体在P1、P14和P30都有强烈的GFP信号(图1B),而Pax6-GFPcre鼠只在LECs核中有GFP信号。这一结果证明晶状体中纤维细胞是由Pax6+ LEC分化而来。

图片

图1. 小鼠Pax6+LECs的谱系追踪


    作者还发现PAX6+/SOX2+兔子的LEC在体外可通过分化培养形成透明的三维凸透镜状结构(透镜体-晶状体类器官),具有明显的屈光力,具备了类似晶状体的功能(图2)。

图片

图2. 兔子LECs的分化特征


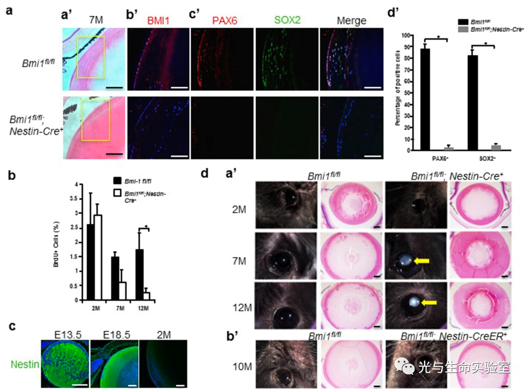
    同时,作者发现条件性敲除Bmi1Bmi1基因可促进多个出生后组织中干细胞的维持和自我更新)小鼠发育后期的干性LEC减少,并表现出白内障的特征,从而确定 Bmi1 是维持哺乳动物眼内LEC的重要因素(图3)。

    以上这些结果证明LEC在晶状体生长发育中的起到了重要作用。

图片

图3. 条件性敲除Bmi1导致Pax6+和Sox2+细胞减少和白内障形成


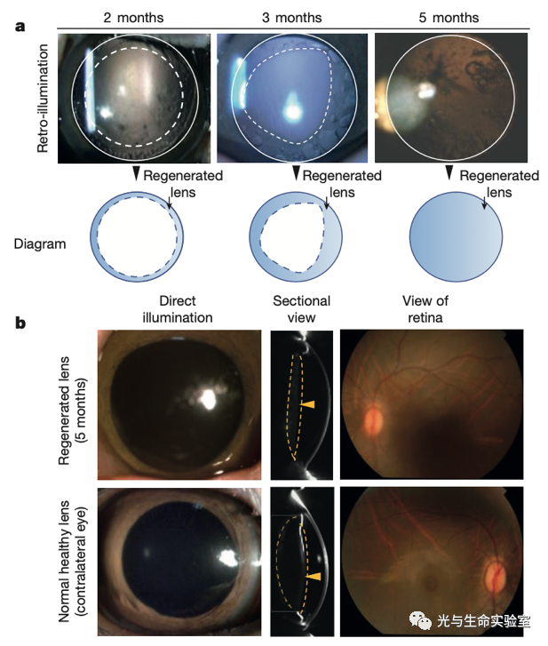
    先前白内障手术需要在前囊开一个直径6mm的开口并引入人工晶状体,会导致LEC的大量损失,无法完全发挥其干性修复作用。为此作者建立了一种全新的微创撕囊手术方法,该方法开口仅为1mm,大大减少了伤口大小,同时通过从周边开口使视轴上的组织保持完整及透明,在去除原生晶状体的同时可以最大限度地保留内源性LEC。利用该技术,作者在兔子和猕猴中实现了晶状体的原位再生,再生晶状体的屈光度与正常晶状体相当,且无不良并发症(图4,图5)。

图片

图4. 兔子的晶状体再生

图片

图5. 猕猴的晶状体再生


    最后,作者在先天性白内障患儿(0-2岁)中进行了临床试验,在微创撕囊手术后,实验组幼儿晶状体均实现了再生,再生晶状体的中心厚度和屈光度都明显增加,与正常晶状体相当。术后幼儿的光栅视锐度以及屈光度调节有显著改善。微创手术再生晶状体与使用先前方法植入的人工晶状体改善视锐度的程度相当(图6)。

图片

图6. 人晶状体再生及其功能特征


总结:

    作者发现Pax6+ LECs在体外可分化形成透镜体,并证明Bmi1是维持LEC自我更新和分化能力的关键因子。在此基础上,作者创建了一种全新的微创撕囊技术,在清除白内障病变组织的同时可以最大限度地保留内源性LECs。在兔和猕猴中首次成功原位长出透明晶状体。最后,在先天性白内障患者中进行了临床试验,成功再生出功能性晶状体,且无并发症。该研究为白内障治疗提供了全新的策略,并开辟了组织再生及干细胞临床应用的新方向。


原文链接:DOI:https://doi.org/10.1038/nature17181

注:本文仅为作者个人解读,如有纰漏,请参照原文。

撰文:李龙飞

审核:刘嵘

编辑:成美君


微信扫一扫
关注该公众号