文献分享16: Cell | 肠道分泌的多肽抑制睡眠到觉醒的转换

XueLab 光与生命实验室 2023年06月02日 14:39
图片

研究背景:

    睡眠作为基础研究领域的重大科学问题,对于生存和健康至关重要。但是调控睡眠的分子机制及神经环路仍不清楚。目前睡眠调控理论主要包括睡眠的节律调控和动态平衡调控。前期的研究显示,营养物质参与到睡眠和觉醒的调控中,但是其具体的生物学机制还不清楚。本文以果蝇作为模型动物进行大规模的遗传筛选,采用机械刺激诱导觉醒的实验范式,探究了高蛋白饮食抑制睡眠向觉醒转换的关键分子及神经环路。


科学问题:

    不同营养物质的摄入是否参与到睡眠和觉醒的转换?其背后的分子和环路机制是什么?果蝇中的这一调控通路是否在哺乳动物中也是保守的?


内容简述:

    为了探究感觉刺激在果蝇中诱导觉醒的生物学机制,研究人员借助机械刺激诱导觉醒的实验范式,进行全神经元遗传学敲低筛选实验。经过大量的筛选(约3400个基因的敲低),研究人员发现神经多肽CCHa1(CCHamide-1)及其受体CCHa1R敲低的果蝇,在低强度机械刺激下有大约85%的个体被唤醒,这一结果显著高于对照组果蝇(图1)。

图片

图1. CCHa1及其受体调控睡眠到觉醒的转换。


    那么CCHa1多肽来源于何种细胞?在全神经元的CCHa1基因敲低的果蝇中,研究人员进行了免疫荧光染色验证,明确了神经系统中的CCHa1多肽表达量显著下降。有趣的是,研究人员还发现了肠道内分泌细胞的CCHa1基因也被敲低了,这可能是由于神经元和肠道内分泌细胞具有同样的发育进程导致的。那么肠道分泌的CCHa1是否参与到睡眠觉醒的调控呢?研究人员利用温度敏感的遗传学工具激活肠道内分泌细胞,使其分泌CCHa1多肽,结果显示内分泌细胞的激活显著抑制了睡眠向觉醒的转换。进一步在CCHa1基因敲低实验中,该现象消失(图2)。

图片

图2. 肠道分泌的CCHa1多肽抑制了睡眠到觉醒的转换。


    那么肠道中的CCHa1分泌细胞对何种外界刺激响应呢?实验人员发现,表达CCHa1多肽的肠道内分泌细胞能特异性的被富含蛋白质的食物所激活,而糖类和脂类食物在这一过程中并不起作用(图3)。

图片

图3. 高蛋白质食物激活肠道中的CCHa1内分泌细胞。


    那么大脑中哪一类神经元响应肠道分泌的CCHa1多肽来调控睡眠觉醒呢?研究人员通过在不同的神经元亚群中进行CCHa1受体敲低实验,发现PAM (protocerebral anterior medial)脑区的多巴胺能神经元参与该过程中的睡眠向觉醒的转换(图4)。

图片

图4. CCHa1通过脑内的多巴胺能神经元参与觉醒的调控。


    实验人员进一步在PAM脑区的多巴胺能神经元敲低CCHa1受体,发现受体敲低后能抑制高蛋白质食物对觉醒的调控作用(图5)。

图片

图5. 高蛋白食物对睡眠觉醒的调控是通过多巴胺能神经元介导的。


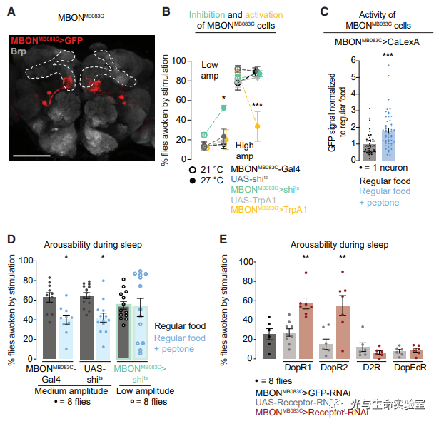
    PAM区如何参与到睡眠调控中,其下游的神经环路是什么?以前的研究显示,PAM脑区的多巴胺神经元支配MB脑区的γ3区域。果蝇的MB脑区接收多种外界感觉信息的传入,介导睡眠、摄食、学习和记忆等的调控。因此,研究人员进一步操控MB脑区的神经元活性,证明该脑区参与到高蛋白饮食调控的睡眠觉醒中(图6)。

图片

图6. MNBO神经元调控了机械刺激所产生的觉醒作用。


    蛋白质摄入对于果蝇的觉醒调控起到了重要作用,那么这种调控作用是否也存在于哺乳动物中?研究人员在小鼠模型上进行了高蛋白饮食的实验,结果同样表明,高蛋白饮食抑制小鼠的觉醒(图7)。

图片

图7. 蛋白质摄入也在小鼠对于机械刺激诱导觉醒的调控过程中发挥重要作用。


结论:

    通过在果蝇中进行大规模的遗传学筛选,研究人员发现肠道分泌多肽CCHa1参与到机械刺激诱导的睡眠唤醒中。进一步的实验表明,富含蛋白质的食物能够诱导肠道分泌CCHa1多肽,并作用于果蝇PAM脑区的多巴胺能神经元上,进而激活了下游MB脑区的神经元,最终调控了睡眠到觉醒的转换。


启示:

    在哺乳动物中,不同营养物质如何调控睡眠觉醒,其环路机制是什么?


作者简介:

    Dragana Rogulja,副教授,塞尔维亚神经生物学家,现就职于哈佛医学院布拉瓦尼克神经生物学研究所,主要研究果蝇和小鼠睡眠需求的分子机制,以及周期节律对于外界环境信息的整合以及果蝇的行为学动机研究。相关工作发表在Cell, Science, Neuron, Science Advance等国际知名期刊上。主要工作经历,2006-2013,在诺贝尔生理学或医学奖获得者Michael Young的实验室进行过博士后研究。


原文索引:https://doi.org/10.1016/j.cell.2023.02.022


注:本文仅为作者个人解读,如有纰漏,请参考原文。

撰文:王国栋

审核:孟建军

编辑:成美君

微信扫一扫
关注该公众号