文献分享17:Neuron | 视网膜的信号输入招募抑制性中间神经元迁移至丘脑背外侧膝状体

XueLab 光与生命实验室 2023年06月05日 10:16
图片

研究背景:

    在大脑中有两大类功能性神经元,兴奋性和抑制性神经元。在神经系统中抑制性神经元的信号输入为兴奋性神经元的活动可塑性提供重要的结构和功能的基础,从而避免过度兴奋导致的神经毒性。抑制性中间神经元通过其时空反应属性来调节兴奋性神经元的可塑性。

    最近研究表明,对于新皮层的中间神经元的迁移和分化部分取决于细胞的内在活动,同时它们的迁移受到靶源性神经营养因子所引导。然而在发育过程中特定神经环路内的活动对于招募中间神经元迁移有影响,但其机制不明。dLGN中的丘脑-皮层(Thalamocortical, TC)神经元接收视网膜的单突触输入,将信号进一步整合后输出至视觉皮层。在小鼠的dLGN核团中,抑制性中间神经元的比例占20%左右,这一比例和新皮层结果相似。dLGN中的抑制性神经元除了直接接收视网膜的输入,同时还会受到脑干胆碱能神经元的调节,通过调控TC神经元的活动,进一步增强刺激特征的时空选择性,控制着丘脑-皮层神经元信息流的传递,从而达到视网膜输入信息在进入视觉皮层前的整合加工。

    在一个多世纪前Cajal首次描述了dLGN 内中间神经元的结构,随着近几十年神经科学的发展,其功能重要性也被逐渐认识。但它们从何而来以及本身的分子属性是未知的。视网膜的活动对视网膜本身结构以及视网膜-膝状体的信息整合起着非常重要的作用,但视网膜的活动对于dLGN中间神经元局部环路的建立起着什么样的作用呢?


科学问题:

    在发育过程中,视网膜的活动对于dLGN内抑制性神经元迁移和分化的作用机制是怎样的?


内容简述:

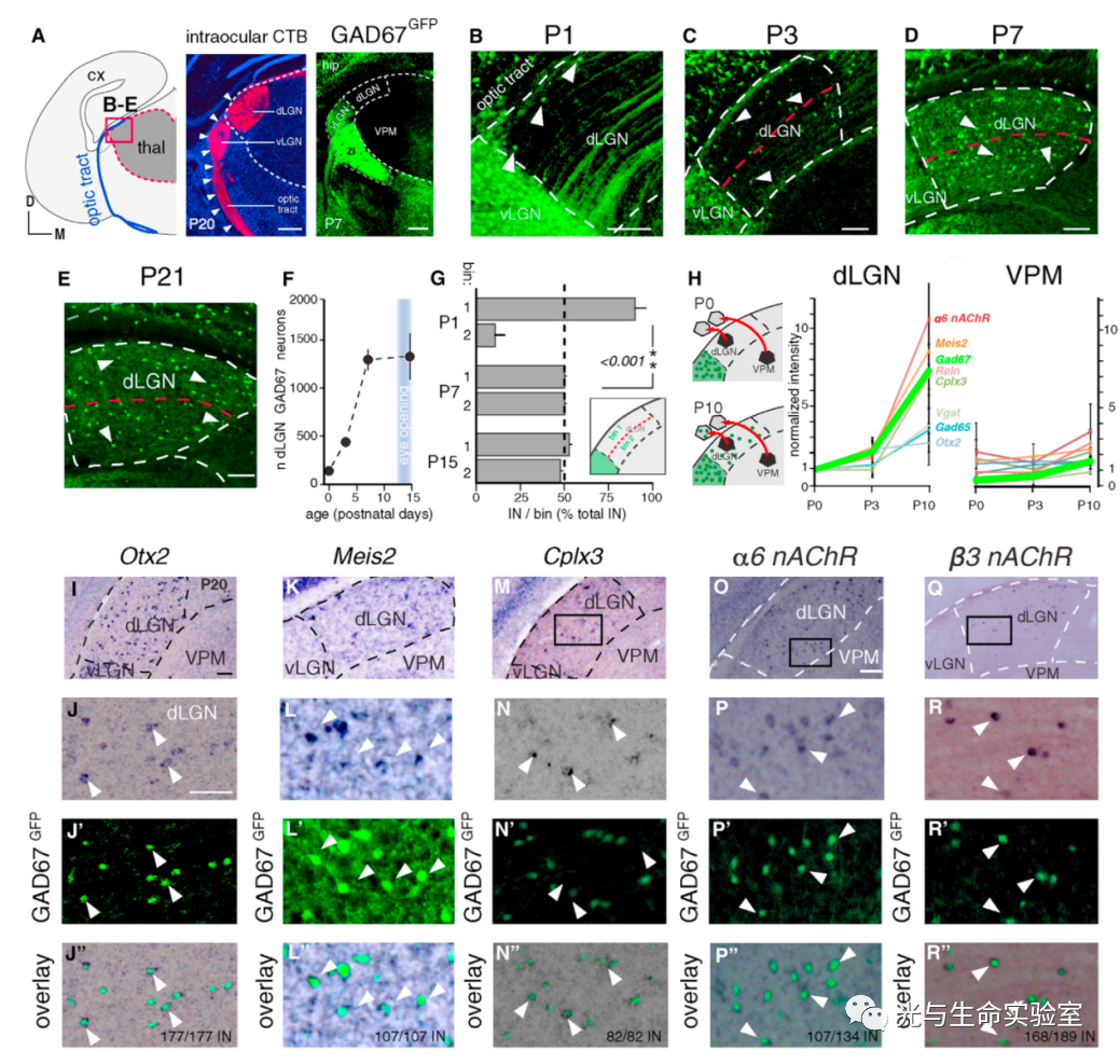
1、在小鼠出生后一周的时间窗内,一群不同分子类型的GABA能中间神经元迁移到dLGN

    作者使用GAD67GFP转基因小鼠来探究在视觉丘脑发育过程中抑制性神经环路的建立。作者发现,在GAD67GFP转基因小鼠出生时,vLGN就包含了大量的抑制性神经元;在P1天,dLGN中仅有少量的中间神经元;出生后1周左右,dLGN核团中抑制性神经元的数量逐渐增多,并且从dLGN的背侧逐渐迁移到dLGN的腹侧。为了探究dLGN内中间神经元的发育起源,作者利用类似于基因测序方式的“基因微阵列”来探究这些中间神经元的分子特征。通过分别在GAD67GFP转基因小鼠P0、P3以及P10进行dLGN脑区(实验组)和VPM脑区(对照组)组织取样,利用聚类分析结合原位杂交和免疫组化的方式筛选出8个在dLGN内中间神经元高表达的分子。这些分子只在dLGN的中间神经元中表达而不在dLGN的TC神经元中表达,包括在视觉皮层中调制中间神经元发育和可塑性的转录因子Otx2Otx2结合因子Meis2Mrg1);调节囊泡释放的突触前蛋白Cplx3;突触后乙酰胆碱受体α6β3;抑制性神经元标志物Gad65和Gad67以及与发育相关的Reln基因(图1)。

图片

图1 在小鼠出生后一周的时间窗内,一群不同分子类型的GABA能中间神经元迁移到dLGN


2、dLGN的中间神经元从vLGN迁移而来,dLGN和vLGN的中间神经元都来自于前丘脑祖细胞微区(Prethalamic Progenitor Microdomain)

    作者发现Otx2在dLGN和vLGN的中间神经元中都有表达,这暗示在dLGN和vLGN的Otx2抑制性神经元具有共同的起源。然而除Otx2之外的其它筛选出的突触蛋白主要表达在dLGN的抑制性神经元中。作者进一步对胚胎发育过程中表达Otx2的中间神经元进行追踪,发现在E12.5-E18.5时间窗内,Otx2的中间神经元形成了一个从第三脑室腹侧壁到vLGN腹侧区域的迁移流。vLGN中间神经元特异性表达Tal1和Sox14诱导转录因子,其迁移的路径主要分布在背侧区域。这表明vLGN的Otx2中间神经元和Tal1中间神经元从不同路径迁移至vLGN。这也支持作者的结论:即Tal1中间神经元在出生后保留在vLGN,而Otx2中间神经元在dLGN和vLGN中都存在。作者采用基因筛选的方式在发育过程中筛选第三脑室腹侧壁的基因表达,结果发现表达Fgf8基因的神经元和Otx2中间神经元共标,并且在胚胎形成过程中都是沿着腹侧流进行迁移(图2)。

    总之,以上的研究发现表明,dLGN的中间神经元是从前丘脑祖细胞结构区域发出,并沿着专门的途径迁移,在E12.5和E15.5之间到达vLGN,出生后,其中表达Otx2的vLGN中间神经元会迁移到dLGN内。

图片

图2 dLGN的中间神经元从vLGN迁移而来,dLGN和vLGN的中间神经元都来自于前丘脑祖细胞微区


3、dLGN中间神经元的迁移需要转录因子Otx2

    接下来,作者进一步研究促使一部分Otx2中间神经元从vLGN迁移至dLGN的分子机制是什么?实验结果发现在小鼠E15.5,Otx2中间神经元最初到达vLGN,在E18.5迁移至vLGN-dLGN边界的vLGN一侧。出生后P0-P1之间,Otx2中间神经元离开vLGN迁移至dLGN。根据之前的数据分析,作者发现Meis2是OTX2的结合伴侣,能够活化OTX2的功能,并且在dLGN特定的核团中表达。有文献表明诱导转录因子TLE4能够失活OTX2的功能,同时作者发现TLE4在vLGN中高表达。因此,Meis2和TLE4诱导转录因子的功能作用可能是互斥的,OTX2在vLGN被失活而在dLGN中被激活。为了证实dLGN中间神经元的迁移需要OTX2的激活,作者利用Otx2CreERT2/Otx2flox转基因小鼠在出生后特定丧失Otx2的表达。结果显示OTX2的丧失会使dLGN中间神经元缺失而vLGN内中间神经元数量不受影响。因此,迁移到dLGN的中间神经元是需要OTX2的(图3)。

图片

图3 dLGN中间神经元的迁移需要转录因子Otx2


4、视网膜的信号输入调控dLGN中间神经元的迁移

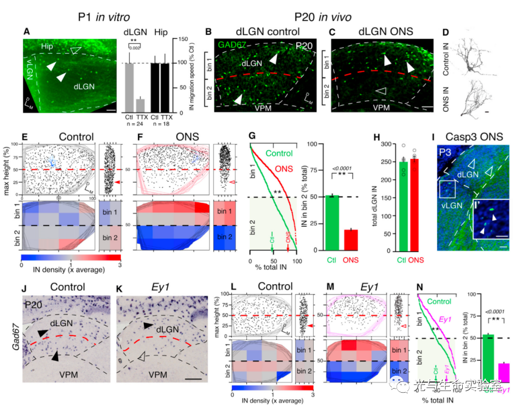
    视网膜的输入对“视网膜-膝状体”和“丘脑皮层”环路功能至关重要。视网膜的信号输入是否影响dLGN中间神经元的迁移呢?为了评估神经元活动在dLGN中间神经元迁移中的作用,作者利用GAD67GFP转基因小鼠结合冠状脑切片离体延时成像的手段,在脑片上给予TTX处理后,随着自发活动的降低,dLGN中间神经元的迁移速度显著性下降,与之对应的对照组海马内的中间神经元迁移未受到影响。这个结果表明神经元的活动会影响出生后dLGN中间神经元的迁移。接下来作者进一步通过在体的双侧视神经切断,发现缺少了视网膜的输入会显著性的影响dLGN中间神经元的迁移(图4)。

图片

图4 视网膜的信号输入调控dLGN中间神经元的迁移


5、视网膜的输入介导dLGN中间神经元在关键期内的突触分化

    dLGN内迁移过来的中间神经元与驻留神经元建立突触联系(突触发生)时,是否也需要视网膜的输入?作者通过利用dLGN中间神经元特异性的突触前Cplx3蛋白和突触后α6乙酰胆碱受体蛋白表达来验证上述猜想。在P1和P8的视神经切除后发现Cplx3和α6乙酰胆碱受体时数量明显减少,GABA,Reelin等未发生明显变化,有趣的是Otx2的表达不受影响,这也符合Otx2作为转录因子的特征,其主要作用是引导中间神经元的迁移而不是迁移后的突触发生。而在P12进行视神经切除不会影响该突触的发生,结果表明在关键期内(P8之前)视网膜的输入控制着dLGN中间神经元的突触发生(图5)。

图片

图5 视网膜的输入介导dLGN中间神经元在关键期内的突触分化


6、中间神经元的迁移和突触发生受损会导致TC神经元的过度兴奋

    dLGN 中间神经元在关键期内视神经切除之后的突触发生是否会导致TC神经元的兴奋性增加?结果发现P1和P8 视神经切除后TC神经元兴奋性显著增加,而P12 视神经切除后TC神经元兴奋性并没有改变,这表明当抑制性神经元迁移或突触发生受损时TC神经元的兴奋性增加。进一步作者利用药理学的方式强制激活dLGN的中间神经元,结果显示在P1和P8视神经切除后dLGN抑制性神经元并没有对TC神经元产生抑制作用,而对于P12的视神经切除则会对TC神经元产生抑制性作用(图6)。

    综上所述,这些数据表明视网膜输入是dLGN中间神经元功能整合所必需的,从而控制“丘脑-皮层”环路的兴奋性。

图片

图6 中间神经元的迁移和突触发生受损会导致TC神经元的过度兴奋


7、视网膜波介导dLGN中间神经元的迁移和突触发生

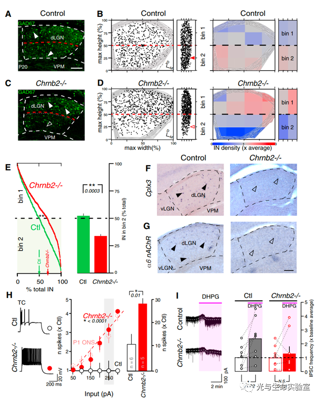
    这些抑制性环路的形成是否需要特定的视网膜活动的参与仍未可知。研究表明在小鼠出生后一周dLGN的活动主要受到视网膜波的影响。作者利用在出生后一周后视网膜波会丧失的Chrnb-/-(乙酰胆碱受体敲除)转基因模型小鼠,发现Chrnb-/-小鼠dLGN的中间神经元主要位于浅层,没有扩散至整个dLGN区域,这和之前视神经切除后发现的结果一致。此外,作者发现视网膜波的丧失也会影响dLGN中间神经元的突触发生,如突触前蛋白Cplx3和VGAT;突触后蛋白α6乙酰胆碱受体蛋白的数量显著性下降,表明dLGN内抑制性神经元突触发生减少,同时实验也表明突触发生的减少会使TC神经元的兴奋性显著性提高(图7)。

    总而言之,这些结果表明在出生后一周视网膜波对于dLGN抑制性环路中间神经元集群的形成是需要的。

图片

图7 视网膜波介导dLGN中间神经元的迁移和突触发生


本文启示:

    在小鼠听觉系统发育早期,在耳蜗中是否存在细胞自发的波,影响听觉系统中神经元的迁移和功能连接的建立?


作者简介:

    通讯作者是瑞士日内瓦大学神经科学中心的Denis Jabaudon教授,主要研究方向是研究发育过程中控制大脑皮层神经元回路组装的遗传机制。相关文献发表在Nature(2014,2016,2019,2021);Science(2016);Cell(2018)。


原文索引:https://doi.org/10.1016/j.neuron.2014.03.005


注:本文仅为作者个人解读,如有纰漏,请参照原文。

撰文:张家明

审核:孟建军

编辑:成美君 

微信扫一扫
关注该公众号