文献分享19:Nature | 丘脑中缝的Xiphoid核团介导冷诱发的食物探寻行为

XueLab 光与生命实验室 2023年10月25日 11:43
图片

研究背景:

    动物恒温性的出现在进化过程中带来了许多适应性优势;然而,它也伴随着显著增加的能量消耗。为了满足这种增加的能量需求,哺乳动物会根据环境温度的变化大幅度调整觅食行为,环境温度与食物摄入之间存在紧密不可分割的联系:环境越冷,就需要更多食物来维持核心体温。众所周知,包括人类在内的哺乳动物在寒冷环境中会进食更多,寒冷引起的能量消耗是否被食物摄入补偿以及如何被食物摄入补偿的神经机制仍然不清楚。


科学问题:

    冷环境暴露后,机体通过摄食补偿能量消耗的神经机制?


内容简述:

1、定义冷诱导的能量补偿

    环境温度下降至4摄氏度后,精细分析动物在冷暴露11小时期间的15种行为状态。结果显示,小鼠只有在冷暴露5小时后,摄食行为显著增加,说明这种摄食行为并非急性冷刺激诱发。因此作者定义冷暴露5-6小时后诱发的摄食行为为冷诱导的能量补偿(cold-induced energy compensation, CIEC)。通过hidden Markov模型机器学习将15种特征性动作定义为三种状态。1)能量保持;2)食物性探索;3)非食物性探索(图1)。通过对CIEC事件响应的全脑cfos筛选,结果显示除了经典的温度感知的脑区外,丘脑中缝的Xi核团有大量cFos阳性信号。

图片

图1: 定义冷诱导的能量补偿并筛选对该事件响应的脑区


2、xi脑区的活性与CIEC期间的摄食行为相关

    为探究在CIEC事件中xi脑区何时响应,通过cfos 染色和光纤记录手段表征Xi脑区被激活的程度,结果显示只有在长达5小时4℃冷暴露且发生摄食行为前,该脑区神经元才被激活(图2c, f)。而30℃环境以及短时间4℃冷暴露并不显著激活该脑区(图2c, g)。结果表明xi脑区的活性并不受急性温度变化和单纯的摄食行为影响,而与CIEC期间的摄食行为高度相关。

图片

图2: xi脑区的活性与CIEC期间的摄食行为相关


3、xi脑区调控CIEC期间的摄食行为

    通过vCAPTURE(神经元激活后促使即早期基因E-SARE和Cre的表达)结合化学遗传学激活xi脑区中CIEC摄食响应的神经元,结果显示CIEC期间摄食量显著增加。当抑制这部分神经元后,CIEC期间摄食量显著下降。说明xi脑区的CIEC摄食响应神经元对于该事情是充分和必要的。

图片

图3: xi脑区调控CIEC期间的摄食行为


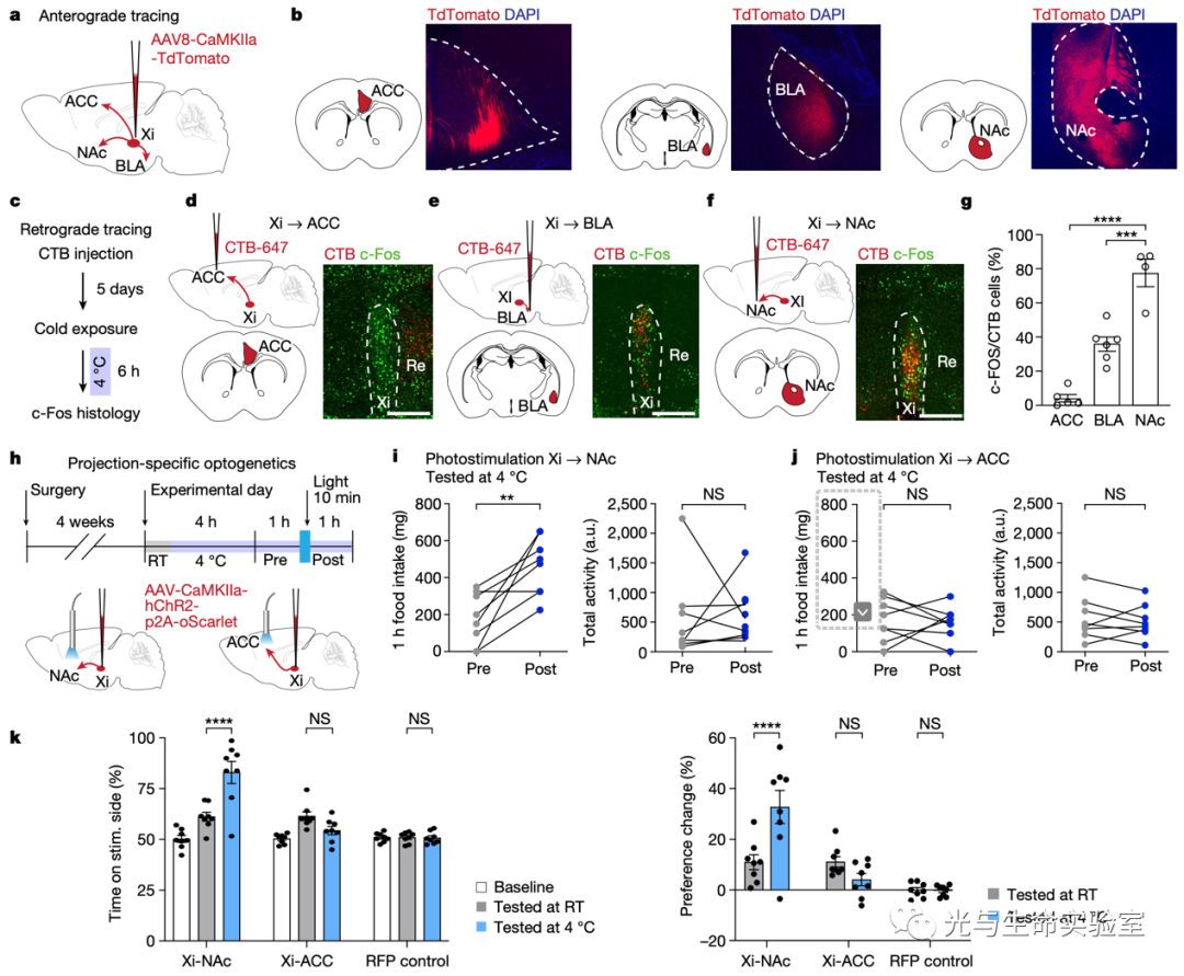
4、Xi - NAc通路介导CIEC期间的摄食行为

    CIEC期间的被激活的xi脑区信号将传递至下游哪些脑区介导摄食行为?作者通过环路示踪结合cfos验证,发现只有投射到NAc的xi神经元在CIEC期间被激活(显著更多cfos表达)。最终通过光遗传学激活该环路,显著增加CIEC期间的摄食行为。

图片

图4: Xi-to-NAc通路介导CIEC期间的摄食行为


研究结论:

    通过利用全脑筛查、体内钙成像以及化学和光遗传学操作,该工作首次证明了Xi核在促进寻找冷诱导的食物行为中是一个关键的脑区。该核团特定门控寒冷环境下的摄食行为,以协调能量的支出和摄入。暗示Xi可能代表了一种在特定自然行为中动态切换生存策略的重要机制。


研究启示:

    目前进食行为主要在隔夜禁食的负能量平衡模型下研究的。寒冷诱导的进食提供了一个新的范例。这两种负能量模型有着显著不同的生理学特点,禁食与较低的血糖、瘦素和胰岛素,以及抑制产热和基础代谢率相关联,而寒冷则伴随高血糖利用、产热增加和代谢率升高。寒冷诱导的能量补偿及其相关的神经基础(如整个大脑筛查所示的Xi和其他许多神经元)可以提供一个入口点,用于理解其他高能耗状态,如运动和哺乳导致的能量缺乏,这些发现不仅对于理解哺乳动物的基本生物学至关重要,也对于肥胖和体重管理非常重要。


作者介绍:

图片

    斯克里普斯研究所的叶立教授

    该实验室设计并利用全脑结构映射(全脑标记、组织透明化('CLARITY')和大体积光片成像)、体内多区域Ca2+成像等新型系统工具。开发和应用高通量筛选方法(小分子、基因组、蛋白质组等),结合神经环路工具,大规模筛选哺乳动物大脑中代谢相关的行为,并利用相关的分子和神经环路机制,治疗包括肥胖、2型糖尿病以及某些神经退行性疾病在内的代谢性疾病。相关论文发表在Nature、Cell等杂志。


原文索引:https:// doi.org/10.1038/s41586-023-06430-9


注:本文仅为作者个人解读,如有纰漏,请参考原文

撰文:沈嘉伟

审核:孟建军

编辑:成美君

微信扫一扫
关注该公众号