文献分享20:Nature Aging | 在体部分重编程调控小鼠生理衰老过程中与年龄相关的分子变化

XueLab 光与生命实验室 2023年11月08日 18:20
图片

研究背景

    使用Oct4、Sox2、Klf4和c-Myc(OSKM)的体外细胞重编程可以完全消除发育过程中出现的表观遗传状态,将终末分化的体细胞转化为多能干细胞(2012年诺贝尔生理学或医学奖),从而逆转衰老的表型。与这些有益的体外效果相反,在体内表达重编程因子会导致小鼠畸胎瘤的产生,甚至导致死亡。因此,研究者团队设计了在短时间中间隔表达OSKM因子的体外部分重编程表达系统,从而避免连续表达导致的负面后果。

    在该课题组前期的研究中,研究人员发现肌纤维中Yamanaka因子(OSKM)的短期表达可诱导年轻小鼠肌肉卫星细胞增殖和加速再生。但是,该实验主要是在显示加速衰老综合征的突变背景下进行的。因此,不能排除该突变(LMNA基因的单点突变)对OSKM诱导的表型的混杂作用。为了排除基因突变,并更广泛地评估通过体内部分重编程来消除衰老表型的可行性,研究者评估了部分重编程对生理性衰老野生型(WT)小鼠的系统性影响。结果表明,体内部分重编程在抗衰老方面是安全和有效的,并且长期部分重编程比短期重编程方案更加有效。


科学问题

    在自然衰老的小鼠中,长期的部分重新编程有什么系统性影响?


内容概述

1、在WT小鼠体内进行长期部分重编程的安全性研究

    研究者首先确定了多四环素(Doxycycline)诱导的OSKM表达是否会对小鼠的健康产生影响。研究首先建立了在体内系统表达OSKM的部分重编程方案:在饮用水中给予多四环素2d(天),然后停用5d的给药方式。使用了两种不同的小鼠:4F小鼠可在多四环素诱导下表达OSKM ;B6为普通野生型C57小鼠。采用不同的多四环素治疗方案:长期/短期/对照组(图1a)。对不同组别的小鼠,收集不同的组织,用于接下来的分析。

    结果显示,给药处理7个月的22月龄4F小鼠相比于未给药的小鼠,体重与存活率均无显著变化(图1b,c)。完整的血液分析显示,与未给药的对照组4F小鼠相比,给药的小鼠的白细胞、红细胞和血红蛋白水平正常(图1d)。旷场测试分析显示,两组小鼠的探索和运动行为之间没有显著差异(图1e)。在小鼠各器官中,未观察到明显的病理学表征。

    这些结果表明,在自然衰老的WT小鼠体内进行长期部分重编程不会导致明显的负向病理性变化。

图片

图1. 小鼠体内进行长期部分重编程不会导致明显的负向病理性变化


2、部分重编程逆转了与年龄相关的DNA甲基化

    为了分析长期部分重编程对不同组织表观遗传时钟的影响,研究者使用了新型的表观遗传时钟,即lifespan uber correlation(LUC)时钟,它是在CPGs的基础上构建的,其变化率与哺乳动物的最大寿命相关。研究者通过LUC时钟分析了不同组别小鼠的不同器官(脾,肝,皮肤,肾,肺和骨骼肌),发现长期部分重编程小鼠的肾脏和皮肤(非其他组织)的表观遗传年龄显著降低,但短期部分重新编程动物的表观遗传年龄并没有显著降低(图2)。因此,长期的部分重编程可以逆转皮肤和肾脏中与年龄相关的DNA甲基化变化,产生类似年轻年龄的表观遗传学特征。然而,短期的重编程不足以引起这样的变化。

图片

图2. 长时程的部分重编程减少了皮肤中表观遗传时钟的衰老加速


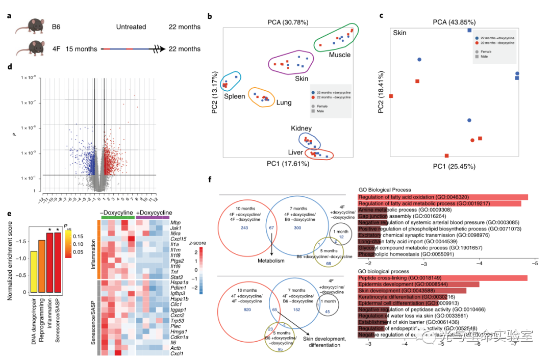
3、部分重编程引起小鼠转录组信号改变

    为了进一步评估部分重编程引起的细胞变化,研究人员通过RNA-seq对不同处理组的小鼠的多个组织进行了转录组分析。

    在短期重编程后,小鼠转录组产生了一定变化。主成分分析(PCA)显示,年轻组织和老年组织之间存在显著差异,但给药处理组织和未给药处理组织之间仅有微小差异。这与甲基化时钟的分析结果一致:对25月龄4F小鼠的短期重编程(1个月)不足以使组织恢复活力(图3a,b,c)。

    差异基因表达分析显示,比较年轻和老年的未给药4F小鼠,其皮肤中差异基因(DEG)的数量相对于年轻的未给药小鼠和老年给药小鼠之间的DEG数量更高,这表明在短期重编程后,老年小鼠皮肤的转录变化的幅度产生了逆转。(图3d)

    在给药后差异度上调的基因中,可以观察到与毛囊发育和毛发周期相关的基因表达水平显著性上调,而参与干扰素反应的基因选择性下调。(图3e)

图片

图3. 短期部分重编程减少皮肤中干扰素反应基因的诱导,恢复毛发周期基因的表达


    在长期重编程后,小鼠各组织转录组的变化更加明显,这与甲基化时钟分析一致,显示出一种年轻的特征(图4a,b)。在皮肤中,可以观察到对照组和给药组小鼠的皮肤样本具有明显差异(图4c,d),进一步的分析说明这些差异主要集中于代谢、氧化磷酸化以及炎症反应与细胞老化相关基因的表达上(图4e)。

    在跨组比较皮肤中的差异基因表达(DEG)时,可以发现两个长期给药处理组(给药7个月和10个月)的DEG具有较多的重叠部分,而短期给药组和对照组有不同的DEG模式(图4f)。在两组长期给药小鼠的差异表达基因中,上调的基因包括脂肪和脂肪酸代谢相关基因,而下调的基因包括表皮分化相关基因。这些观察表明,长期重新编程可能有助于维持皮肤细胞处于更具可塑性、更少分化的状态。为了验证这一猜想,研究者对增殖标记蛋白Ki67进行了染色,以探究长期的部分重编程是否保持了表皮细胞的增殖能力。可以观察到,进行了短期和长期给药的4F小鼠,其皮肤中的细胞增殖率高于对照组小鼠。与皮肤中更多的增殖一致,与未处理小鼠的皮肤相比,经历了长期部分重编程的4F雌性小鼠,其皮肤表皮厚度更高。

图片

图4. 长期重编程恢复代谢基因表达,减少炎症/SASP基因表达


4、长期部分重编程提高了皮肤的再生能力

    研究者希望进一步确定在皮肤中OSKM诱导是否带来了生理病理条件下的年轻化效果。在啮齿动物中,皮肤收缩能促进伤口愈合。为此,研究者使用了切除伤口夹板模型,其中夹板环防止周围皮肤区域的收缩,并通过再上皮化实现伤口愈合(图5a)。在实验期间,小鼠没有服用多四环素,以避免重编程因素对伤口愈合过程的任何影响。结果显示,治疗和未治疗的小鼠在伤口表面的闭合率和伤口的大体形态上没有显著的差异(图5b)。

    与未处理的小鼠相比,长期部分重新编程的小鼠伤口处的表皮细胞的增殖能力增强(图5c,d)。由于炎症和慢性损伤,不同组织中的纤维化程度会随着个体年龄的增长而增加,伤口愈合也会观察到类似的现象。为了找出在这种情况下重新程是否可以减少组织纤维化,研究者分析了愈合后皮肤伤口中纤维组织的积累情况(图5e,f)。可以观察到,未给药的老年小鼠,其伤口区域的胶原沉积增加,而长期给药处理的小鼠,其伤口区域的纤维化程度较低,与年轻小鼠相似。

    这些结果表明,长期部分重编程可以促进伤口愈合,从而减少伤口区域纤维组织的堆积。

图片

图5.  长期重编程减少皮肤伤口愈合过程中纤维化组织的形成


5、长期部分重编程恢复了代谢组与脂质组的特征

    为了深入了解长期部分重编程在小鼠中引起的系统变化,研究者对给药10个月处理的4F小鼠在17月龄(给药开始后5个月)和22月龄(给药结束时)的血清进行了非靶向代谢组学和脂质组学分析(图6a)。

    与转录组和甲基化分析一致,在给药5个月后仅观察到微小变化,而血清中与年龄相关的主要代谢物变化在给药10个月的长期重新编程后逆转(图6b)。在随年龄变化发生了逆转的极性代谢物中,一碳代谢物的中间产物尤为显著,包括S-腺苷蛋氨酸、1-甲基鸟氨酸、1-甲基腺苷、二甲基赖氨酸和三甲基赖氨酸(图6d,e)。这些代谢物在早衰症小鼠中也会升高,因此它们恢复到更年轻的水平可能反映出动物生理的全面恢复。类似地,与年龄相关的羟脯氨酸和羟脯氨酸升高的逆转可能反映了部分重编程的小鼠纤维化的逆转。

    在非极性代谢物中,部分重编程逆转了与年龄相关的三酰甘油升高和磷脂减少,突显了部分重编程对老龄小鼠整体代谢稳态的影响(图6c,d)。重要的是,同样给药处理的WT小鼠没有表现出代谢产物的主要变化(图6b,c)。

    代谢组学分析进一步支持了前文的观点,即短期重编程只会对个体产生轻微的影响,而长期重编程会逆转或阻止个体生理上与年龄相关的重大变化。

图片
图片

图6.  长期部分重编程后血清代谢组学和脂质组学特征的恢复


总结讨论

    以上结果表明,由OSKM因子介导的体内部分重编程是安全而有效的,并且长期部分重编程对抗衰老的效果明显优于短期重编程。研究人员还发现在长期部分重编程后,相比于其他组织,皮肤和肾脏的衰老表型更显著地减少,目前尚不清楚为什么这些组织更容易受到OSKM的影响。根据研究者对OSKM因子表达水平的分析,这些差异并不是不同转基因表达水平的结果。因此,研究者提出假设:皮肤和肾脏比其他组织更容易被重编程。

    代谢学和脂质学分析揭示了与年龄相关的系统生理变化的逆转,表明体内长期部分重编程对小鼠有更广泛的有益结果。探索一碳代谢物和血清三酰甘油与磷脂之间的平衡受到影响的具体机制,十分值得进行进一步的深入研究。


作者简介:

Juan Carlos Izpisua Belmonte

Salk生物学研究所

主要研究方向为:如何将细胞编程为类似于生命早期健康阶段观察到的状态,以开发普遍的健康治疗方法,克服人类疾病和衰老。


原文索引:doi: 10.1038/s43587-022-00183-2


撰文:王艺涵

审核:童大力

编辑:成美君

微信扫一扫
关注该公众号