文献分享21:Neuron | 前扣带皮层中编码安全评估和介导恐惧反应灵活性的神经通路

XueLab 光与生命实验室 2023年12月01日 16:33
图片

    今天分享的文献是南方医科大学梁妃学团队于2023年8月30日在Neuron发表的题为“Distinct circuits in anterior cingulate cortex encode safety assessment and mediate flexibility of fear reactions”的文章,其揭示了当小鼠面临危险时,从前扣带皮层ACC(anterior cingulate cortex)出发的两群不同的神经元,会根据周围环境特征,调控动物不同的行为反应。当周围环境不安全时(无窝),ACC-SC(Superior colliculus)神经环路(Danger pathway)会被激活,介导小鼠的逃跑行为;当周围环境相对安全时(有窝),ACC-ZI(zona incerta)-SC神经环路(Safety pathway)会被激活,介导小鼠相对安全的感觉行为。因此,作者认为ACC对于外界环境的安全性评估和面对危险的灵活性反应非常重要。

图片

研究背景:

    对于动物而言,安全需求是其生存中的基本需求之一。动物会根据周围环境的变化不断地进行安全状况的评估,根据自身需求选择一个最适合的行为,例如从危险中逃离并前往巢穴或者窝中躲避。安全评估在很大程度上依赖于动物对环境的整体评估,先前经验和内部状态都影响着动物对危险水平的感知。对安全状态的正确判断可以使动物能够从众多选项中选择最有效和高效的策略(也或忽略外部威胁刺激)。这种灵活性对于增加动物的最终生存机会至关重要。尽管安全评估如此重要,但是人们对于大脑如何进行安全评估进而引导特定行为仍然知之甚少,特别是在对自然的而非学习习得的行为中,有关安全评估的神经基础研究仍然十分有限。


科学问题:

    大脑中如何实现能引导特定行为反应(恐惧反应)的安全评估?


内容详述:

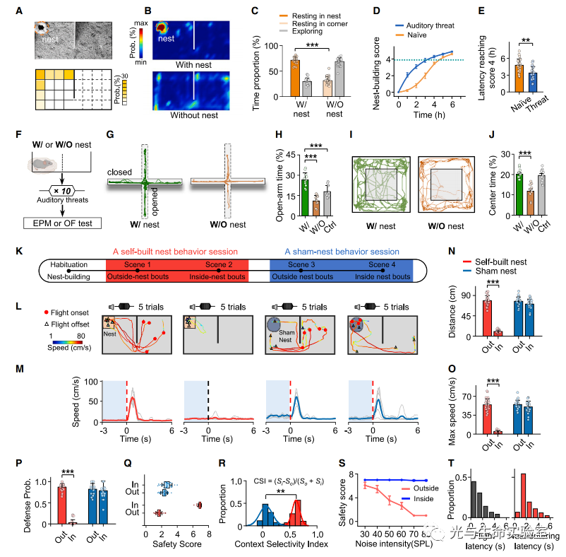
1. 建立听觉威胁诱发的依赖于环境背景的恐惧反应范式

    首先,作者观察发现动物在这些不同的场景中对听觉威胁具有不同的反应。作者使用自建/人工窝(即“假窝”)作为安全/危险的场景(Fig.1F)。当施加听觉威胁信号(宽带噪音)后,在有窝的场景中,小鼠迅速逃入窝里(Fig.1A-E);而只有假窝的场景,小鼠会跑进另一个隔间,很少进入假窝或者直接跑出假窝(Fig.1L&M)。这些反应的差异可以归因于动物在不同场景中对危险程度的感知水平不同。自建的(而非假的)窝为动物提供了一个安全区域,可以降低动物的危险感知水平(Fig.1G-J)。换言之,动物根据它们对环境安全性的评估灵活地表现出了不同的恐惧反应。

图片

图1. 听觉危险所诱发的情景依赖性恐惧反应


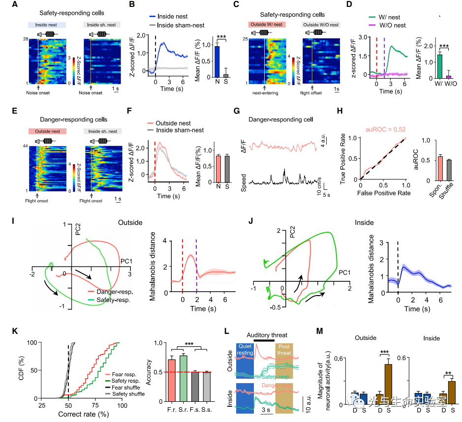
2. 发现ACC中分别编码危险信息和安全信息的神经元群体

    为了寻找与上述行为相关的脑区,作者借助c-Fos免疫染色技术发现听觉威胁信号能够显著地激活mPFC(Medial prefrontal cortex,前额叶皮层),尤其是mPFC中的ACC脑区(Fig.2A-B)。因此,作者聚焦于ACC脑区,探究它是否在观察到的安全场景依赖的逃跑行为调节中起到作用。作者通过在体钙信号成像技术,记录了ACC神经元在听觉威胁信号诱发的恐惧反应中的活动,根据反应特征发现只对声音刺激、安全感知、危险感知和对安全和危险感知都有响应的四种类型神经元群体(Fig.2G)。

图片

图2. ACC中编码“危险”和“安全”的神经元反应特征


3. 不同情境下危险和安全响应神经元的活动动态特征

    为了进一步了解ACC神经元在不同场景中对于安全/危险如何编码。作者比较了它们在不同场景(有无窝)下对于声音刺激的反应动态。结果显示:对安全响应的神经元只在有窝时才会对声音刺激有反应(Fig.3A-B),并且与逃跑后进入窝中的行为直接相关(Fig.3C-D),而对危险响应地神经元对于声音刺激的反应不依赖于窝(Fig.3E-F)。这些结果表明,对安全和危险响应的神经元的反应与动物感知的安全/危险状态高度相关。

图片

图3. 不同场景中对“危险”和“安全”响应的神经元动态活动


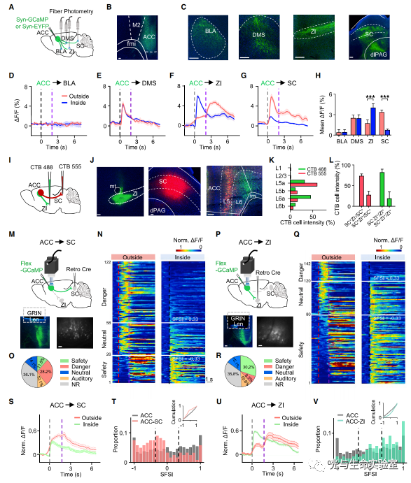
4. 安全响应和恐惧响应的ACC神经元具有不同投射偏好

    那么这些神经元又如何进一步操控动物在不同场景下对于恐惧反应行为?为了回答这个问题,作者通过顺行性标记ACC轴突以寻找其潜在的神经通路(Fig.4A-C)。他们发现ACC在杏仁核底外侧核(BLA)、背外侧纹状体(DMS)、未定带(ZI)、上丘(SC)和中脑导水管周围背侧灰质(dPAG)都有较强投射。神经元轴突的钙信号记录结果显示,ACC-ZI投射可能主要传递与安全相关的信息,而ACC-SC投射可能传递与危险相关的信息。CTB的逆行性标记显示出到ZI和SC的ACC神经元是分布在不同层的不同亚群(Fig.4I-L),并且投射至SC的ACC神经元对危险的响应更强,而投射至ZI的ACC神经元对安全的响应更强(Fig. 4M-Q)。

图片

图4. ACC中偏向于“危险”和“安全”神经元具有不同的下游投射


5. 调节SC的ACC皮质下行通路的直接和间接途径

    之前的研究已发现,SC在恐惧反应中逃跑行为中起着关键作用,而ZI又存在着大量投射至SC,那么ACC至ZI神经通路是否可以间接调节SC活动,进而调控动物的恐惧反应?为此,作者顺行性标记的ACC和ZI轴突在中脑的投射,发现二者在SC和dPAG的深层有重叠(Fig.5A),并且ACC和ZI(以及ACC- ZI)分别向SC神经元有直接的兴奋性和抑制性突触输入(Fig.5C-H)。这就呈现出一条经ACC-SC的直接兴奋性通路和一条经ACC- ZI- SC的间接的抑制性通路,两者可能同时对SC的活动起到调制作用。通过双色光纤记录技术,作者证实了ACC- SC和ZI- SC分别偏向对危险和安全产生响应(Fig.5I-L)。结合SC神经元的反应表现(Fig.5M-P),作者猜测这两条神经通路对SC进行兴奋或抑制调节,从而灵活地在不同场景中调控动物的逃跑行为。

图片

图5. 从ACC至SC的“直接”和“间接”的神经通路


6. 依赖情景的对抗性调节:ACC-SC和ACC-ZI-SC途径对恐惧反应的影响

    为了验证上述猜测,作者利用化学遗传学技术分别对SC神经元、接收ACC或ZI投射的SC神经元、以及接收ACC投射的ZI神经元进行操控。结果显示,对接收ACC或ZI投射的SC神经元进行操控会起到相反效果:ACC-SC的兴奋/抑制将降低/升高动物的安全感指数(增加/减少逃跑行为),这与SC的直接操控结果相似(Fig.6A-J);ZI-SC的兴奋/抑制将升高/降低动物的安全感指数(减少/增加逃跑行为),这与ACC-ZI的操控结果相似(Fig.6K-T)。这一些列结果支持了ACC至SC的直接和间接两条通路之间的对抗关系。

图片

图6. ACC- SC和ACC-ZI-SC两条神经通路对恐惧反应进行情景依赖性和对抗性的调节


7. ACC-SC和ACC-dPAG具有相似的效应

    除了SC深层之外,ACC还投射到毗邻SC的dPAG区域。为了排除ACC至dPAG投射在上述实验现象中的贡献的可能性,作者进行跨突触标记接收ACC投射的SC神经元或者dPAG神经元,表达兴奋性/抑制性光敏蛋白(Fig.7A&G),并且将激发光强尽可能降低(Fig.7B&H),尽可能选择性激活/抑制ACC-SC或ACC- dPAG神经元。结果显示出二者具有相似的操控结果(Fig.7C-7F, I-L),这表明ACC-SC和ACC-dPAG在场景依赖性恐惧反应中可能具有相似的作用。

图片

图7. ACC-SC和ACC-dPAG两条神经通路具有相似的功能性影响


8. SC对于非情景依赖听觉信号的反应

    SC/dPAG区域还接受来自经典听觉感觉系统的输入,如听觉皮层(ACx)和下丘(ICx),因此SC/dPAG还可以传递多种听觉信息(Fig.8A),但这些听觉信息输入是否也能受到环境的调节并对恐惧行为的灵活性做出贡献?为了回答这个问题,作者记录了ICx到SC/dPAG的轴突的钙信号,发现其听觉诱发反应不依赖于安全/危险的场景(Fig.8B–E)。作者还记录了投射到SC的ACx神经元的钙信号(Fig.8F),其听觉诱发反应仍然与场景无关(Fig.8F–I)。这些结果表明,SC所接收的经典听觉感觉系统的听觉输入并不受特定的安全/危险环境调节。

图片

图8. 传至SC中的非情景依赖性听觉信号


研究结论:

    这项研究表明,动物在不同的安全/危险场景中表现出灵活的行为反应策略。通过在自由活动的动物中进行钙信号记录和成像,结合光/化学遗传学操控,该工作证明了前扣带回(ACC)在场景依赖的恐惧反应行为中对安全/危险的编码,并通过直接和间接通路对上丘(SC)的活动进行双向调节,实现了对于恐惧反应的在不同场景中的灵活性调控。

 

研究启示:

    目前的本能性恐惧反应研究往往忽略了场景对于动物行为的影响,但在这项研究中,作者发现和使用的不同场景中恐惧反应的行为范式,显示了动物行为的灵活性和策略性,提示了在进行神经元记录和行为学观察中,需要细致考量和推敲动物状态和环境因素,及其背后可能具有相应的编码神经元或者动态神经网络。另外,该研究从ACC出发到经典的恐惧反应脑区SC,很好地揭示了一条Top-down的神经通路,并且通过ACC-ZI-SC这一间接通路进行抑制性调节,说明SC接收来自mPFC/ZI和ACx/ICx两条通路中传递的听觉信息的差异,研究思路清晰而系统,值得学习和借鉴。

 

作者简介:

图片

南方医科大学生物医学工程学院梁妃学教授


主要研究方向是听觉神经生物学和行为神经生物学。研究方向有:1. 感觉信息的神经处理机制及动物行为的神经调控环路;2. 计算神经生物学;3. 脑机接口。近期的主要研究内容有:感觉刺激相关的社会行为的神经环路机制,听觉神经系统信息编码及行为诱发的神经机制,麻醉的神经机制等。研究技术方法包括:1. 清醒动物的电生理记录;2. 自由移动动物的钙成像/光纤记录;3. 动物行为学;4. 神经计算模型;5. 离体脑片的电生理记录等。研究主要发表在Nature Neuroscience、Neuron等期刊。


原文索引:https://doi.org/10.1016/j.neuron.2023.08.008


注:本文仅为作者个人解读,如有纰漏,请参照原文。

撰文:张家明

审核:李钟

编辑:成美君

微信扫一扫
关注该公众号