文献分享22:Neuron | 下丘脑分泌的食欲素通过提高内侧内嗅皮层的伽马振荡来加强空间记忆

XueLab 光与生命实验室 2023年12月12日 11:01
图片

    今天分享的文献是陆军军医大学何超、胡志安与夏建霞团队合作于2023年11月8日在Neuron发表的题为“Spatial memory requires hypocretins to elevate medial entorhinal gamma oscillations”的文章。作者发现外侧下丘脑(lateral hypothalamus, LH)中的食欲素(hypocretin, Hcrt)能神经元LHHcrt可以被与空间记忆相关的线索强烈激活;LHHcrt通过对与空间记忆相关的内侧内嗅皮层(medial entorhinal cortex, MEC)的兴奋性投射,增强了小鼠对物体所在空间的记忆形成(memory encoding)。在神经机制上,作者发现LHHcrt的轴突末梢与MEC中兴奋性神经元的轴突末梢形成连接,并通过释放Hcrt促进了兴奋性神经元的谷氨酸释放,进而增强了兴奋性神经元突触后的小清蛋白阳性(parvalbumin-positive, PV+)的神经活动;PV+神经元的激活进而增强了MEC群体神经元在γ频段的神经振荡,从而促进了小鼠的空间记忆形成。基于以上结果,作者得出结论:Hcrt能神经元参与了空间记忆的信息编码,LH投射至MEC浅层的Hcrt能神经元在空间记忆任务中被激活并正向调控了小鼠在觅食过程中的空间记忆能力。

图片

研究背景:

    空间记忆(spatial memory)是大脑表征外界复杂空间环境的能力,是动物适应环境、趋利避害的基本功能之一。空间记忆的形成主要依赖于内侧内嗅皮层(MEC)和海马,MEC发生功能障碍时,会导致动物空间导航能力缺陷。近年的科学研究发现,下丘脑中与促觉醒相关的外侧下丘脑(LH)中的食欲素 (Hcrt)能神经元与空间记忆紧密相关,Hcrt能神经元的敲除会导致动物空间记忆障碍。然而,Hcrt 能神经元在空间记忆任务期间活动的具体调控作用与神经环路机制仍不明确。


科学问题:

    LH中Hcrt神经元在调控空间记忆方面的调控作用和神经环路机制是什么?


内容概括:

1. LH中Hcrt能神经元在空间记忆相关行为中被强烈激活

    为了探究LH中Hcrt能神经元(LHHcrt)在空间记忆中的作用,作者首先利用光纤记录系统观察LHHcrt在空间探索任务中的钙活动(图1. A,B)。作者使用了物体位置探索任务(object-place exploration task,OPE)来检测动物的空间探索行为:在空间的特定位置分别放置含有食物的物体A和B(object A B),记录小鼠在探索A和B过程中的LHHcrt的钙信号强度变化(图1. C)。当小鼠在执行物体位置探索任务时,作者发现LHHcrt的钙信号在空间探索过程中显著提高,并在小鼠到达目标物体(A或者B)后开始下降(图1. E,F),这提示LHHcrt参与了空间记忆相关的探索行为。

图片

图1. LHHcrt在空间记忆相关行为中被强烈激活


2. 在OPE任务中LHHcrt对MEC的神经调控作用

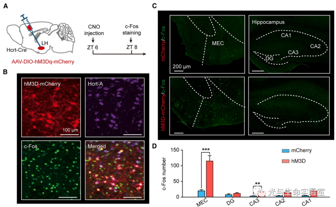
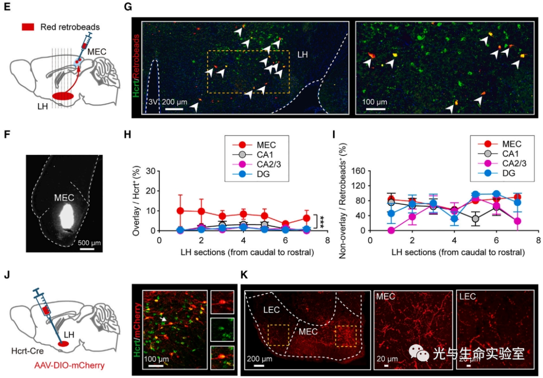
    为了探究LHHcrt对空间记忆的调控的神经环路,作者首先利用兴奋性化学遗传学蛋白hM3Dq激活LHHcrt,并通过c-Fos免疫组化标记大脑中受LHHcrt兴奋性输入的神经元。统计发现:通过hM3Dq激活LHHcrt后,MEC和海马CA3区中c-Fos阳性的细胞数量显著增多(图2. A-D)。在MEC的逆向示踪标记及LHHcrt的顺向示踪标记结果也证明Hcrt神经元和MEC之间存在直接的神经连接(图2. E-K)。

图片
图片

图2. LHHcrt-MEC的神经环路连接


    那么LH对MEC的调控作用是否由内源性Hcrt分泌介导?作者将高灵敏度的Hcrt sensor——GRABHcrt0.5表达在MEC以检测OPE任务期间MEC中内源性Hcrt的释放情况。在执行OPE任务时,MEC的Hcrt浓度在小鼠接近物体A和B的位置时显著增加(图3. G-K);接着作将物体B移动到新的位置而保持物体A的位置不变,发现MEC的Hcrt浓度仅在小鼠接近物体B的新位置时显著增加(图3. L-P)。这表明,MEC中Hcrt的浓度与物体的新的位置(novel place)信息相关,但并不编码物体的旧的位置(familiar place)。进一步,作者利用抑制性化学遗传学手段,于OPE任务期间抑制投射至MEC的LHHcrt轴突末梢,发现LHHcrt-MEC的抑制显著增加了小鼠对物体的新空间位置的探索时间(图4. A-D)。基于此,作者推断,LHHcrt-MEC通过向MEC分泌Hcrt增强了小鼠的空间记忆能力。

图片

图3. MEC中Hcrt的分泌增加介导了小鼠对物体的新位置的空间信息编码


3. LHHcrt-MEC介导了空间位置记忆的编码而非记忆唤起阶段

    空间记忆的形成主要有三个阶段:编码(encoding),巩固(consolidation)和唤起(recall),那么LHHcrt-MEC对空间记忆的正向调控作用是在那个阶段产生的?为此,作者利用光遗传学系统,分别在encoding前、encoding期间及recall阶段抑制或兴奋投射至MEC的LHHcrt轴突末梢。OPE任务的结果显示,encoding阶段的LHHcrt-MEC抑制显著增加了小鼠对空间位置的探索时间,而于encoding阶段激活LHHcrt-MEC则显著降低了小鼠对空间位置的探索时间;recall阶段的LHHcrt-MEC抑制或兴奋则不会改变探索时间;这表明特异性抑制LHHcrt-MEC的神经信号传递损害了小鼠对的空间位置记忆的encoding (图4. E-L)。

图片
图片

图4. LHHcrt-MEC介导了空间位置记忆的编码而非记忆唤起阶段


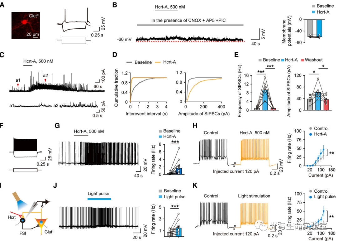
4. LHHcrt-MEC通过抑制MEC谷氨酸能神经元的突触前,激活了MEC中PV中间神经元的活动

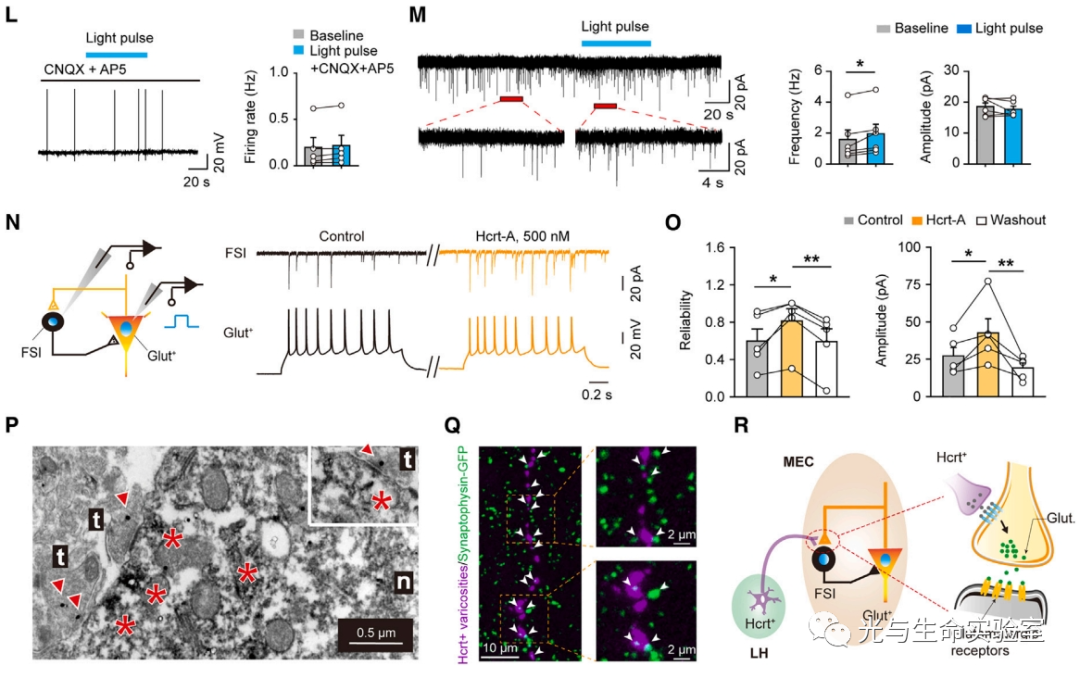
    为了探究LHHcrt-MEC环路中的功能连接,作者首先利用膜片钳记录Hcrt对MEC神经元膜电位的影响。结果显示,Hcrt 并不直接调控谷氨酸能神经元的兴奋性,但显著增加了氨酸能神经元的自发抑制性突触后电流(spontaneous inhibitory postsynaptic currents, SIPSCs)的幅值(图5. A-E),这暗示Hcrt通过突触释放直接调控了MEC抑制性神经元的兴奋性。作者进一步证明了Hcrt通过增加MEC中兴奋性神经元突触末梢释放的谷氨酸,激活了MEC的PV神经元,而PV神经元反馈至兴奋性神经元从而调控了MEC的神经网络兴奋性(图5. F-R)。

图片
图片

图5. Hcrt通过抑制MEC谷氨酸能神经元的突触前,激活了MEC中PV中间神经元的活动


5. LHHcrt对MEC神经元伽马振荡的增强作用与空间记忆编码相关

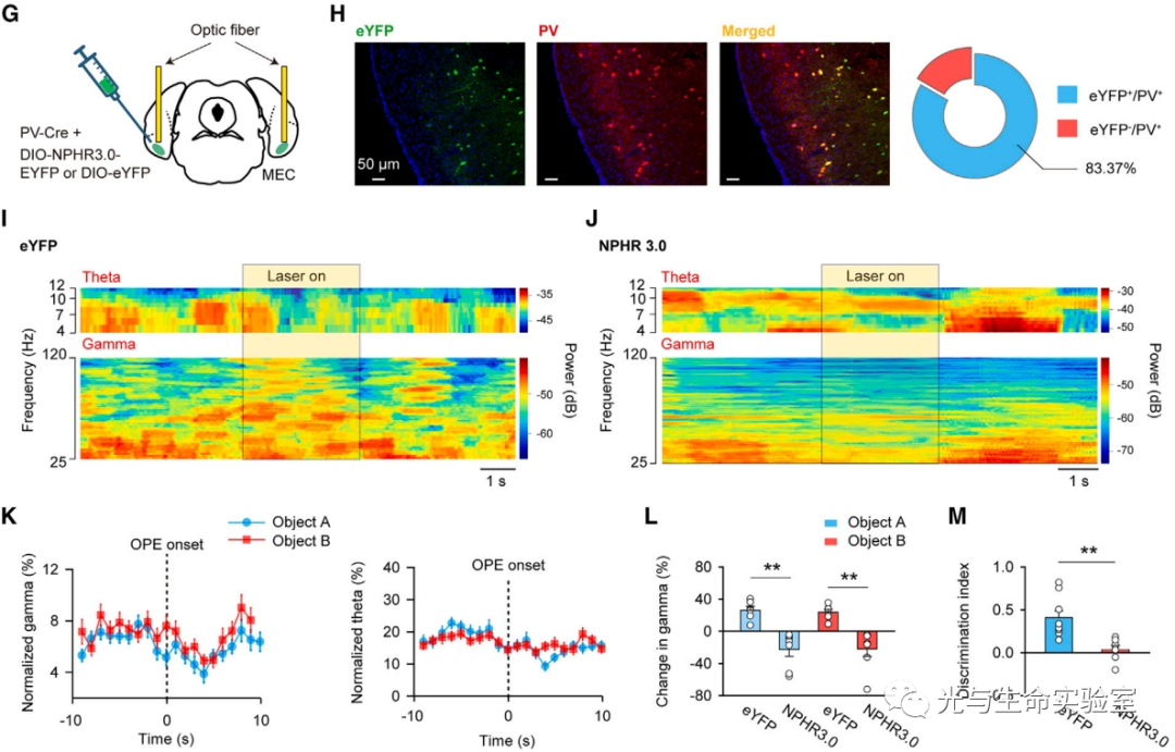
    那么Hcrt对MEC中PV和谷氨酸能神经元的神经调控是如何提高小鼠的空间记忆能力呢?有研究表明,PV神经元对群体细胞的膜电位伽马振荡(gamma oscillation, γ)的产生至关重要,而γ(25-120 Hz)频段的振荡被认为与空间记忆的形成相关。在膜片钳记录中,作者也发现Hcrt提高了MEC神经元在γ频段的膜电位振荡幅值(图5. F-K),那么LHHcrt-MEC是否通过提高MEC的γ频段的振荡,从而提高了小鼠的空间记忆能力?通过于OPE任务期间记录MEC局部场电位(local field potentials, LFPs),作者发现LFP频率在物体位置探索期间同样发生了显著变化:探索期间MEC的γ频段的振荡显著增加,但θ (4-12 Hz)频段的振荡无变化(图6. A-F),这也与之前报道的MEC中γ振荡升高与空间记忆编码的相关性一致。进一步,作者采用光遗传学抑制MEC的PV神经元,发现在OPE任务中的小鼠探索时间显著上升(图6. G-M)。这表明MEC中PV神经元驱动的γ振荡与物体位置记忆的编码有关。

图片
图片

图6. MEC神经元伽马振荡的增强作用与空间记忆编码相关


    为了确认LHHcrt-MEC环路是否通过影响伽马振荡来进行物体位置记忆,作者采用化学遗传学抑制LHHcrt-MEC环路,并结合多通道记录MEC的LFPs。结果显示,抑制LHHcrt-MEC环路将导致OPE任务中小鼠MEC的γ振荡频率的幅值显著下降,证明了LHHcrt对MEC神经元γ振荡的提升作用与小鼠空间记忆提升的相关性(图7. A-F)。基于此作者认为LHHcrt-MEC投射通过促进MEC中神经元的γ同步振荡,提高小鼠对物体位置记忆的编码。

    当一个神经元对外界信息进行编码时,产生的神经放电活动将显著高于自发状态,这种编码/自发过程中的神经放电活动差异被定义为该神经元的信噪比(signal-to-noise ratio,SNR)。SNR越大表明该神经元对外界刺激的编码灵敏度和真实性越高。近期研究表明,海马CA1的γ振荡可以提高神经元对物体位置信息编码的神经信号的信噪比。作者基于此假设LHHcrt-MEC的激活将提高MEC神经元对记忆编码的信噪比。通过化学遗传抑制LHHcrt-MEC显著降低了OPE任务期间小鼠MEC神经元的SNR(图7. G-K),这暗示LHHcrt-MEC的激活通过提高群体神经元的γ频段的同步振荡,增加了神经元编码物体位置信息的信噪比。

图片
图片

图7. LHHcrt-MEC的激活提高了MEC群体神经元的伽马频段振荡幅值及位置记忆信息编码的信噪比


文章结论:

    这项工作表明,外侧下丘脑中的食欲素神经元通过释放食欲素,促进了内侧内嗅皮层中兴奋性神经元突触末梢的谷氨酸释放,进而激活PV+神经元并强化了内侧内嗅皮层中群体神经元的伽马频段振荡,提高内侧内嗅皮层编码空间位置记忆的信噪比,最终提升了动物对空间记忆的编码能力。


文章启示:

    空间记忆是动物赖以生存的基本功能之一,且仅在动物处于觉醒状态下方能维持。过去的工作认为,觉醒状态通过显著提高大脑各个区域的群体神经元伽马频段的同步振荡,提升了一系列认知行为功能,而这一振荡可能通过胆碱能和单胺能系统调控。该工作发现下丘脑的一类特殊的神经递质:食欲素,也可以通过提高群体神经元膜电位的伽马频段同步振荡,这一过程与促觉醒的过程很相似,也提示觉醒状态下认知功能的提升可能与大脑中多种神经递质相关。该工作同时也强调了大脑神经元膜电位的群体同步振荡对认知相关的信息编码的重要性,进一步提高了我们对大脑高级认知功能的神经编码机制的理解。


作者简介

图片

陆军军医大学何超副教授

研究方向主要为: 1.睡眠觉醒发生的神经机制;2.睡眠觉醒调控记忆的机制。近期研究成果主要围绕在睡眠与记忆工作,发表在Science、Neuron、Cerebral Cortex、Progress in Neurobiology等杂志。


原文链接:https://doi.org/10.1016/j.neuron.2023.10.012

注:本文仅为作者个人解读,如有纰漏,请参照原文。

撰文:王倩

审核:史逸铭

编辑:成美君

微信扫一扫
关注该公众号