文献分享23:Cell | 动物社交“喜新厌旧”行为的神经环路机制

XueLab 光与生命实验室 2023年12月28日 11:24




图片
图片

    今天分享的文献是西班牙CSIC-UMH神经科学研究所Felix Leroy团队于2023年9月14日在Cell发表的题为“Corticotropin-releasing hormone signaling from prefrontal cortex to lateral septum suppresses interaction with familiar mice”的文章,其揭示了从前额叶皮层腹侧边缘下区(infra-limbic area, ILA)外侧隔核(rostral-dorsal lateral septum, rdLS)促肾上腺皮质激素释放激素(CRH)信号会抑制成年小鼠与已熟悉小鼠间的交互作用,从而使得成年小鼠表现出偏好接触新同伴这一“社交新奇偏好性”现象。

图片

研究背景:

    社交偏好是群居动物所表现出的社交特征之一,即个体倾向于与某一同类互动。成年啮齿类动物通常对新个体,而非熟悉的个体,表现出社交偏爱。这种新奇探索的现象被称为社交新奇偏好性(social novelty preference, SNP),但其中具体的神经环路机制尚不清楚。作者通过环路示踪等手段,有效解析出了小鼠前额叶皮层边缘下区(ILA)中表达促肾上腺皮质激素释放激素(CRH)的神经元,投射到外侧隔核(rostral lateral septum, rdLS)这一神经环路在动物“社交新奇偏好性”的调控中发挥着重要作用。


科学问题:

    介导成年小鼠社交新奇偏好性“喜新厌旧”的神经环路机制?


内容简述:

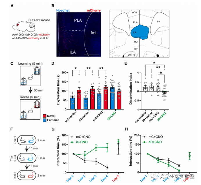
1、激活ILACRH到rdLS的神经环路能够抑制小鼠与熟悉个体的社交互动

    作者利用病毒工具与转基因老鼠,解析出ILA第2/3层CRH阳性神经元投射到rdLS这一神经环路。随后利用化学遗传学的方法抑制ILACRH活性,小鼠的新奇偏好性消失,表现为对熟悉小鼠接触时间的增加。而激活ILACRH 活性使得对熟悉小鼠的交互时间减少,从而表现出社交新奇偏好性(图1)。

图片

图1. ILACRH神经元促进社交新奇偏好性


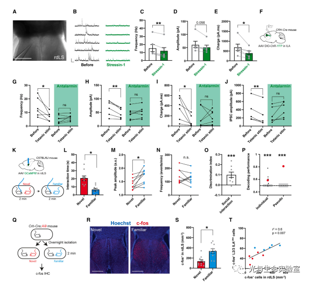
2、ILACRH在动物与熟悉个体互动时释放CRH进而使得rdLS去抑制,从而实现社交新奇偏好性

    通过光纤记录,作者发现ILACRH在与熟悉小鼠接触时更为活跃。随后,通过RNAi的方式,作者鉴定出ILACRH释放至rdLS的CRH对于社交新奇偏好是必要的(通过抑制与熟悉小鼠的社交互动)。此外,作者通过化学遗传学的方式证明了rdLS中CRHR1受体的激活对于社交新奇偏好性也是必要的。电生理结果进一步表明,来自ILA的CRH信号,会使得rdLS的自发抑制性突触后电流(IPSCs)去抑制,从而使个体表现出社交新奇偏好性(图2)。

图片

图2. ILA释放CRH使得rdLS去抑制


3、ILA中CRH阳性神经元密度的增加,是幼鼠到成鼠社会偏好性转变的原因

    小鼠在P7-P15时倾向于与同窝熟悉小鼠互动,而P16后出现明显的社会偏好的转变。作者通过对ILA中CRH阳性神经元密度进行统计,认为这与ILA中2/3层CRH阳性神经元密度的增加有关,即该神经环路随着发育过程的成熟使得动物表现出“喜新厌旧”的社会新奇偏好性(图3)。

图片
图片

图3. ILA中CRH+神经元密度的增加导致幼鼠社交新奇偏好性转变


启示:

    该文章揭示了小鼠在面对熟悉个体时,ILACRH通过释放CRH,使rdLS去抑制从而抑制了动物与熟悉小鼠的社交互动,最终表现出了社交新奇偏好性,即“喜新厌旧”这一社交特征。该机制提示,对于低社交欲望的焦虑障碍、回避型人格障碍者等,其相关脑区较低的CRH水平,有可能是阻止他们对社交新奇性探索与寻求的原因之一。


作者简介:

图片

西班牙CSIC-UMH神经科学研究所Felix Leroy教授,主要研究动物社交互动的神经基础,涉及社交记忆编码等。近年来在Nature,Neuron,eLife等期刊发表了诸多高质量研究结果。


原文索引:

DOI: 10.1016/j.cell.2023.08.010

注:本文仅为作者个人解读,如有纰漏,请参照原文。


撰文:王铭弘

审核:马玉乾

编辑:成美君

微信扫一扫
关注该公众号