文献分享24:NPJ regenerative medicine | 类脑器官移植可以修复脑卒中后的梗死皮质并改善其受损功能

XueLab 光与生命实验室 2024年01月05日 14:35
图片

研究背景:

    脑卒中(脑中风)是全世界成年人死亡和残疾的主要原因之一,它是一种急性脑血管疾病,由于脑部血管突然破裂或因血管阻塞导致血液不能流入大脑而引起脑组织损伤。中风引起的神经元损失会造成运动和认知功能障碍。干细胞疗法可以促进神经发生并替代丢失的神经元,有望为中风患者提供神经恢复。然而,因为难以修复梗死核心区的组织结构,干细胞疗法的治疗效果有限。随着技术的发展,我们已经可以在体外成功诱导分化3D类脑器官,3D类脑器官具有丰富的细胞类型和一定的微环境。已有一些工作证明类脑器官在移植后表现出丰富的神经元分化、轴突投射,还能融入宿主神经回路,参与神经调控。那么通过类脑器官移植的方式是否可以修复脑卒中后的脑组织损伤以及行为功能缺陷呢?


科学问题:

    类脑器官移植是否能够修复脑卒中后的梗死组织,从而逆转脑卒中导致的行为功能缺陷?


内容描述:

    作者建立了非肥胖型糖尿病免疫缺陷小鼠脑卒中模型,在卒中后第7天,将体外诱导分化的表达绿色荧光的类脑器官移植到小鼠梗死区和梗死周围区的交界处。免疫染色显示,移植后的类脑器官具有明显室管膜区(ventricular zone, VZ)和室管膜下层区(subventricular zone, SVZ)的特征,在被移植小鼠脑中可以长期存活。随着移植时间增长,移植的类脑器官也会逐渐表达皮层不同层细胞的特征蛋白,表明其仍保持着大脑皮层的特性(图1)。

图片

图1. 移植于脑卒中小鼠脑中的类脑器官保持着大脑皮层的特征


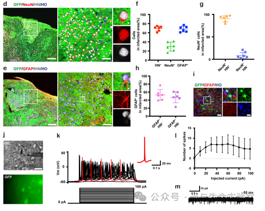
    作者进一步测试了移植的类脑器官在宿主中分化的情况。在移植后第180天,卒中小鼠的梗死区约有70%的细胞表达人源性细胞核特异性标记物(human nuclei, HN),说明它们来自移植的类脑器官。在梗死区HN阳性的细胞占成熟神经元的90.4%,占星形胶质细胞的53.1% (GFAP+HN+),说明移植后的类脑器官在病灶区分化产生了大量的神经元和星形胶质细胞(图2)。通过膜片钳单细胞记录梗死核心区中类脑器官神经元,发现这些细胞具有动作电位发放和自发性突触后电流(spontaneous postsynaptic currents, sPSCs),说明梗死核心区中类脑器官来源的神经元细胞表现出成熟的神经元电生理特性,暗示类脑器官移植具有能够修复梗死区域组织活性的潜能。

图片

图2. 类脑器官移植后分化能力和神经电生理特性的研究


    在移植后第180天,类脑器官带有绿色荧光的神经纤维出现在宿主的对侧和同侧胼胝体(CC)、纹状体(Str)和海马(Hip),同侧内囊(IC)、感觉皮质(S2)和腹侧丘脑后核(VP)中,甚至到达脑干。这一结果表明移植的类脑器官可以在宿主脑内进行长距离的轴突投射(图3)。

图片
图片

图3. 移植180天后,移植的类脑器官向中风小鼠的多个脑区进行长距离的轴突投射


    为了测试移植的类脑器官神经元是否接受来自宿主神经元的突触传入,作者使用hChR-mCherry的工具病毒对移植区域附近的宿主细胞进行感染(免疫组化结果证明mCherry标记的细胞主要为宿主细胞)。给予宿主细胞470nm蓝光刺激,可记录到移植细胞产生的突触后电流,而该电流在加入谷氨酸受体拮抗剂后被阻断,这表明移植细胞可以接收宿主细胞的谷氨酰胺能突触的信息输入(图4)。

    那移植组织是否可以向宿主神经元传递信号呢?作者使用表达ChR2蛋白的类脑器官进行移植,手术六个月后,在宿主的对侧皮层和同侧纹状体均能记录到蓝光刺激诱发的局部场电位,说明移植的类脑器官与宿主产生了长距离的突触连接,可向宿主进行信息传输。

    这些结果证明了移植的类脑器官与宿主之间建立了互相投射的功能性连接,融入了宿主的神经环路。

图片

图4. 移植的类器官神经元不仅接受来自宿主细胞的突触输入,还与宿主神经元建立了长距离的突触连接


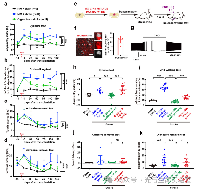
    为了评估移植的类脑器官是否能恢复脑卒中小鼠的感觉运动功能,作者使用圆筒实验、网格实验和胶带移除实验对移植后小鼠的感觉运动能力进行长期监测,发现手术后卒中小鼠的运动不对称性、踩踏误差、触摸和移除延迟都有显著减少。接着作者通过化学遗传学的方法,将表达hM4D(Gi)-mCherry的类脑器官移植到卒中小鼠脑内,在移植后的150天通过腹腔注射CNO,沉默移植神经元细胞的活动,发现CNO处理显著削弱了移植类脑器官带来的感觉运动功能改善的效果。以上结果说明类脑器官移植促进了小鼠卒中后感觉运动功能恢复(图5)。

图片

图5. 类脑器官移植促进小鼠中风后运动能力的恢复


总结:

    对于脑卒中的治疗,类脑器官移植表现出独有的优势:类脑器官可以填充修复损伤部位的脑组织,分化出具有丰富皮层特征的细胞,可以与宿主之间产生功能性连接,整合进入宿主的神经环路,修复脑卒中所造成的感觉运动功能的缺陷。类脑器官移植为临床脑卒中治疗提供了新策略。


作者介绍:

图片

南京医科大学干细胞与神经再生研究所

朱东亚教授

    主要从事脑缺血损伤和修复以及情感障碍疾病的分子调控研究,同时担任药学院院长。以第一作者或通讯作者在Nature Medicine,Neuron,PNAS,Stem Cells,J Neurosci等SCI收录的国际期刊上发表论文三十余篇。申请国家发明专利12项,授权4项。


图片

南京医科大学干细胞与神经再生研究所

刘研教授

    主要从事以下四个方面的研究:1. 人多能干细胞的定向分化;2. 针对认知障碍在模式动物中开展细胞替代治疗研究;3. 在灵长类开展iPSC自体移植治疗的临床前评估;4. 应用病人iPSC开展疾病发病机理的研究。研究成果多次发表在Nature Biotechnology, Nature Communication, Nature Protocol, Stem Cell Reports和 Cell Reports等国际权威期刊。



原文引索:doi: 10.1038/s41536-023-00301-7

注:本文仅为作者个人解读,如有纰漏,请参考原文。

撰文:方欣

审核:刘嵘

编辑:成美君

图片

+  欢迎订阅!+✦

微信扫一扫
关注该公众号