文献分享25:Cell | 并行神经环路控制钠的需求与味觉效价

XueLab 光与生命实验室 2024年01月15日 15:47
图片

研究背景:

    身体内在的状态会影响我们对外界的感知和反应。这种根据内在状态动态调节营养物质偏好的生理功能是维持能量和体液稳态的基础。举例而言,在机体充足含有钠的情况下,动物倾向于低浓度钠(<100mM),而对高浓度钠(>500mM)表现出强烈的厌恶。然而,在身体缺乏钠离子时,动物会摄取高浓度钠,并不会表现出排斥的行为。这时动物同时表现出对钠的渴望以及对高钠的耐受性增加。因此,我们需要大脑能够精准地调控钠的食欲和钠的厌恶耐受性。

    通常情况下,在外周部分,表达上皮钠通道(ENaC)的味觉细胞特异地感知低浓度钠,它们在身体缺乏钠时引导驱动对钠的摄入。而高浓度的钠则触发苦和酸等味觉感受,引发厌恶行为。在我们的大脑中,一方面通过孤束核(NTS)感知机体缺乏钠,然后投射到前侧蓝斑(Pre-LC),促进对钠的摄入行为。另一方面,脑脊液中钠的缺乏激活一些渗透压感知脑区,如颞叶下器官(SFO)和终板血管器官(OVLT)。尽管已经了解了大脑内外部分调控钠感知和行为偏好的机制,但身体如何根据内在状态调控对钠的正向和负向效价的神经机制以及具体的神经元类型仍然是未知的。


科学问题:

    在身体缺乏钠的情况下,身体如何调控对高钠的负向效价,调控钠摄入行为的神经机制?


内容简述:

1、在低钠状态下,驱动钠食欲和增加高钠耐受性是独立调控的

    通过改变动物的体内钠平衡状态。结果显示,与渴和钠满足的小鼠相比,缺乏钠的小鼠(i.p. furosemide(50 mg/kg,利尿剂),并持续24小时低钠饮食)不仅对低浓度钠溶液(60mM)显著偏好,同样对高浓度钠溶液(500mM)以及诱发厌恶反应矿物质(KCl、CaCl2、MgCl2)、奎宁与低钠混合溶液也表现出显著偏好(图1A)。上说实验说明缺乏钠的小鼠一方面增加对钠的食欲,同时也增加了对高浓度盐离子厌恶反应的耐受性(图1B和C)。是否这一生理过程中产生的两种调控均由前侧蓝斑介导(过去的研究显示Pre-LCPdyn神经元在身体低钠环境响应,促进对钠的食欲)?利用光遗传学激活小鼠的Pre-LCPdyn神经元仅能增加对低钠溶液的摄入,但对高钠溶液及诱发厌恶反应矿物质和低钠混合溶液的摄入的增加比较有限(图1D)。说明身体对高钠和矿物质的厌恶耐受性存在其他神经调控。

图片

图1: 身体缺乏钠情况下,增加对钠的食欲和高钠耐受性是分别调控的。


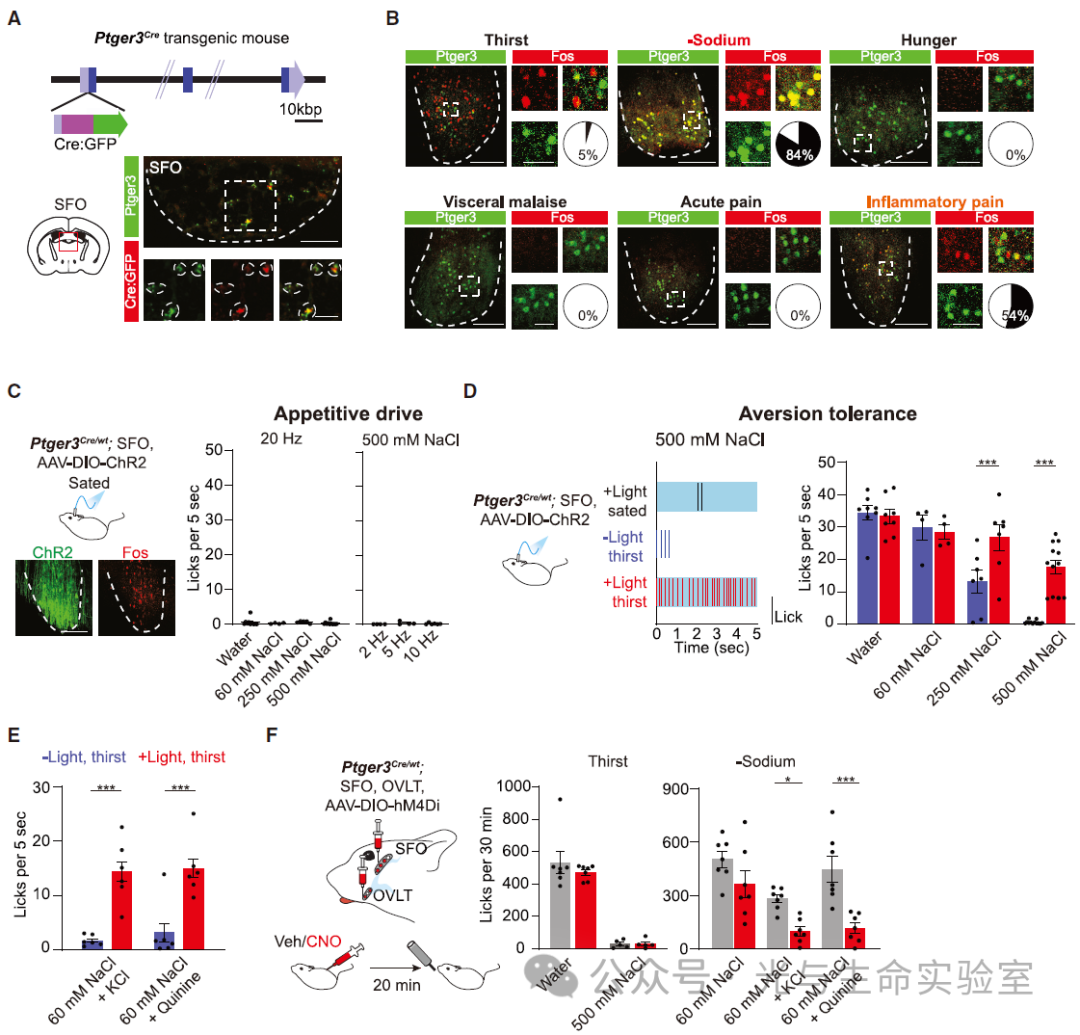
2、钠缺失特异性激活了终板(lamina terminalis)区Ptger3神经元

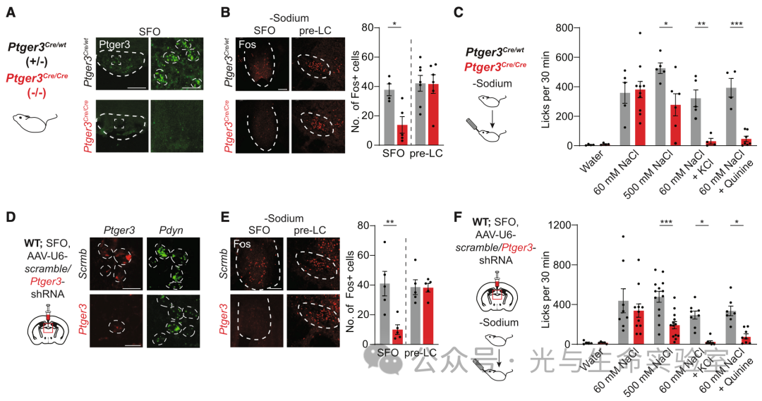
    通过即早期基因cFos表达,作者发现身体低钠环境下,终板区SFO和OVLT有部分神经元被激活(图2A)。为探究这些低钠响应的神经元类型,10X单细胞测序技术筛选出这些在低钠环境下被激活的神经元为特异性表达前列腺素(PGE2)的3型受体基因Ptger3的兴奋性神经元(图2B-F)。作为一类在SFO中特定环境响应的神经元,作者利用seqFISH映射出SFOPtger3神经元的空间解剖位置,结果显示这群特定对身体低钠响应的神经元主要分布在SFO脑区后侧(图2G-I)。

图片

图2: 钠缺失特异性激活了终板(lamina terminalis)区Ptger3神经元


3、SFOPtger3神经元介导对盐的耐受性

    为便于后续操控Ptger3神经元,作者将Cre-GFP序列插入在Ptger3基因的一号外显子前,构建了特异性在Ptger3神经元内表达Cre重组酶和GFP的Ptger3Cre转基因小鼠(图3A)。利用该转基因小鼠标记SFOPtger3神经元,作者发现这类神经元特异对低钠环境响应,而对渴、饥饿、内脏不适、急性和炎性疼痛等刺激响应较弱(图3B)。SFOPtger3神经元对低钠响应是否意味着它会调控钠的食欲和耐受性?结果显示,光遗传学激活SFOPtger3神经元仅增加了渴小鼠对高钠、诱发厌恶矿物质、奎宁的耐受性,而并不增加钠满足小鼠对钠的食欲(图3C和D)。利用化学遗传学同时抑制SFOPtger3与OVLTPtger3神经元,结果显示低钠小鼠降低了KCl和奎宁的摄入(降低厌恶物质耐受性)(图3F)。

图片

图3: SFOPtger3神经元介导对盐的耐受性


4、钠缺乏下,脑内并行驱动前脑SFOPtger3和后脑Pre-LCPdyn神经环路

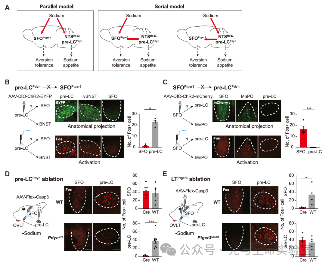
    低钠环境同时激活了Pre-LCPdyn与SFOPtger,且它们各自调控了钠食欲与钠耐受性。但在诱发这两个生理过程时,低钠信息的传递是通过并行分发至两类神经元,还是在两类神经元之间串联传递(图4A)?通过光遗传学分别标记并激活Pre-LCPdyn与SFOPtger两类神经元,结果显示它们之间并不存在相互投射,且各自的激活也不影响对方神经元的活性(图4B和C)。利用Casp3损毁两类神经元,不影响各自对低钠环境的响应(图4D和E)。上述结果说明Pre-LCPdyn与SFOPtger神经元之间不存在相互投射传递信息,低钠信息是分别传递给两类神经元并独立调控两个生理过程。

图片

图4: 钠缺乏下,脑内并行驱动前脑SFOPtger3和后脑Pre-LCPdyn神经环路


5、SFOPtger3神经元选择性调控厌恶味觉效价

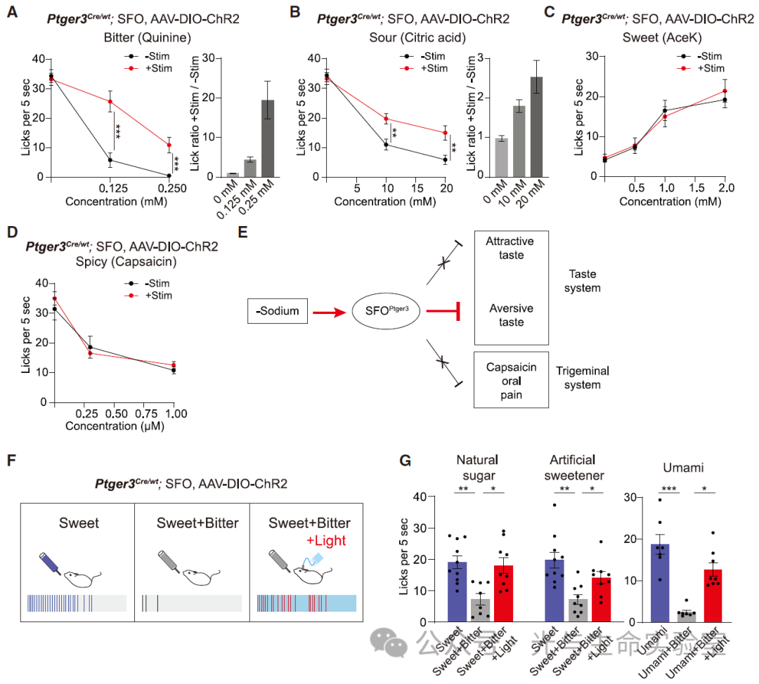
    高浓度的钠在味觉系统中会激活苦味和酸味受体,那么SFOPtger神经元调控钠耐受性是否影响了机体对苦和酸的感受?光遗传激活SFOPtger神经元后,小鼠对苦味的奎宁和酸味的柠檬酸产生了更高的耐受性,但对甜和辣的耐受性无影响(图5A-D)。说明低钠环境SFOPtger神经元被激活增加了味觉系统对厌恶物质的耐受性(图5E)。相较于纯的葡萄糖和人工甜味剂,葡萄糖/人工甜味剂与奎宁混合后将降低动物的偏好,但光遗传激活SFOPtger神经元后,小鼠恢复了奎宁与糖混合溶液的偏好(图5E)。这些结果均说明SFOPtger神经元选择性调控了动物对苦和酸等厌恶感受的耐受性。

图片

图5: SFOPtger3神经元选择性调控厌恶味觉效价


6、SFOPtger3神经元表达的Ptger3对盐耐受是必要的

    上述的结果显示SFOPtger3神经元在低钠环境特异性激活,同时它特异表达的Ptger3是前列腺素PGE2的受体,因此,PGE2-Ptger3信号通路有可能介导了低钠激活SFOPtger3神经元的过程。通过敲除全身Ptger3基因(图6A-C)或敲低SFO脑区内Ptger3基因(图6D-F),均降低了低钠对SFOPtger3神经元的激活,也减弱了低钠环境下小鼠对高NaCl、KCl和奎宁的摄入。上述结果说明,SFOPtger3神经元表达的Ptger3对盐耐受是必要的。

图片

图6: SFOPtger3神经元表达的Ptger3对盐耐受是必要的


7、PGE2-Ptger3信号通路调控机体对盐的味觉调控

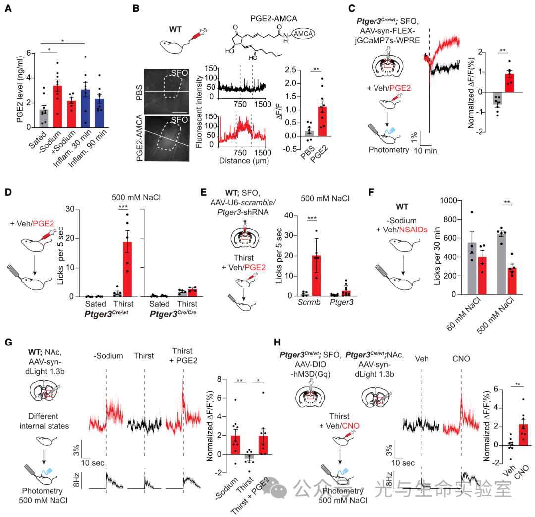
    Ptger3受体介导了低钠激活SFOPtger3神经元,那么是否它的配体PGE2在低钠环境下会增多?ELISA结果显示机体低钠环境下,血液中PGE2水平显著升高(图7A),利用与PGE2偶联的小荧光染料AMCA,在外周注射PGE2后仅需5分钟,SFO中便检测到PGE2-AMCA荧光信号(图7B)。通过光纤记录检测SFOPtger3神经元钙信号,外周注射PGE2后钙信号显著升高(图7C)。

    在行为学水平,腹腔注射PGE2显著增加动物对高钠溶液的耐受性,而全身敲除Pgter3基因(图7D)或特异敲低SFO脑区Pgter3基因(图7E)后,PGE2不再增加小鼠对高钠溶液的耐受性。使用非甾体抗炎药布诺芬/阿司匹林降低体内的PGE2后,机体低钠情况下也减少了对高钠溶液的摄入(图7F)。

    机体低钠诱发钠摄入行为很可能与奖赏系统的激活有关,利用多巴胺指示剂dLight1.3b检测NaC脑区内多巴胺水平。结果显示,机体低钠和外周注射PGE2都引起了NaC内多巴胺水平升高(图7G),使用化学遗传学激活SFOPtger3神经元也同样引起NaC内多巴胺水平升高(图7H)。

图片

图7: PGE2-Ptger3信号通路调控机体对盐的味觉调控


研究启示:

    现代生活中,人工甜味剂的使用可增加食物风味减少天然糖分的摄入,以避免因过度摄入天然糖分导致的高血糖、肥胖等代谢疾病。大量氯化钠的摄入同样也会引发急性血压升高甚至慢性心血管疾病。但目前暂无替代氯化钠的“人工咸味剂”。该研究发现激活或抑制SFOPtger3神经元可双向调控机体对钠的耐受与摄入,而SFO脑区血脑屏障薄弱,可通过合成一类药物穿透血脑屏障到达SFO脑区,进而激活或抑制SFOPtger3神经元活性,改变机体对钠的摄入。


作者介绍:

图片

加州理工大学陈天桥与陈天桥研究院的Yuki Oka教授

    该实验室关注大脑整合身体内在状态及外部感觉信息,调控机体稳态的神经环路与分子机制。特别是体液平衡,身体在缺乏水或者盐时将驱动产生喝水和食盐的欲望。在这一生理过程中,身体如何检测体液平衡?平衡/变化的信号如何传递至大脑?最终在大脑内如何触发特异的行为过程?相关论文发表在Nature(2013、2015、2017、2018、2019、2020、2022)、Cell(2019、2020、2023)等杂志。


原文索引:https://doi.org/10.1016/j.cell.2023.10.020

注:本文仅为作者个人解读,如有纰漏,请参考原文

撰文:沈嘉伟

审核:孟建军

编辑:成美君


图片

+  欢迎订阅!+✦

微信扫一扫
关注该公众号