文献分享29:Science Advances | 新型干骺端骨骼干细胞的发现和其特征

XueLab 光与生命实验室 2024年03月12日 17:02
图片

背景介绍:

    骨干细胞(Skeletal Stem Cells, SSCs)具备自我更新和多能性的特性,能够分化为成骨细胞、软骨细胞、脂肪细胞以及骨间质基质细胞,参与骨骼的生长、维持和修复。在骨骼的不同区域,包括骨膜、静息软骨细胞、关节表面、骨髓以及下颌骨和颅面缝合处,都存在功能独特的SSCs群。干骺端(metaphyseal)是长骨两端软骨和骨之间的骺线。先前的研究表明,与骨骼干位置的骨髓间充质细胞(Bone Mesenchymal Stromal Cells, BMSC)相比,骺端的BMSC具有更高的分化潜能,这提示了在骺端间充质细胞中可能存在SSC。此外,肥大软骨细胞(Hypertrophic Chondrocytes, HCs)能够转化为主要存在于干骺端的BMSCs以及与骨髓相关的骨骼干细胞和祖细胞。然而,骺端SSC群体的分子特征以及其谱系分化路径目前仍不清楚。

    本文是军事科学院军事医学研究院/医学蛋白质组学全国重点实验室/国家蛋白质科学中心(北京)杨冠/滕艳/杨晓团队联合中国科学院上海生物化学与细胞生物学研究所/中国科学院分子细胞科学卓越创新中心周斌团队和北京大学韩敬东团队于2024年2月23日在Science Advances上发表的文章。该研究发现了一种新型的位于长骨干骺端的骨骼干细胞,它由肥大软骨细胞转化而来,并且对骨小梁的形成起到重要作用。


科学问题:

    在长骨干骺端是否存在尚未被发现的SSCs?它的发育谱系路径如何,又在骨骼发育过程中扮演着何种功能?


内容概括:

    本研究首先通过单细胞测序和细胞聚类(图1A),将P7.5的小鼠胫骨和股骨细胞分成了三个主要类型:(1)Pdgfrb+的骨髓间充质基质细胞,(2)Col1a1+的骨系细胞和(3)Acan+的软骨细胞。在这些细胞类群中,作者发现了一群表达生长抑素受体2(SSTR2)的骨髓间充质细胞,其表达Pdgfr2的同时不表达Kitl,并且其富集表达小鼠SSCs的细胞标记物组合(CD200+CD51+Thy1-Ly51-CD105-),据此推测这群细胞是一类潜在的SSC。通过免疫荧光染色(图1C),发现这群(Sstr2+或Pdgfrb+Kitl细胞群1)细胞定位在骨骼的干骺端,因此将其命名为干骺端骨骼干细胞(metaphyseal skeletal stem cell,mpSSC)。

图片

图1 P7.5小鼠长骨细胞单细胞测序以及Pdgfrb+Kitl-标记干骺端中假定的SSC细胞


    杨晓课题组曾利用多种软骨细胞特异性表达Cre重组酶的转基因小鼠,通过体内细胞谱系示踪技术在原位揭示了肥大型软骨细胞(HC)的多向分化潜能。研究显示,肥大型软骨细胞贡献了骨骼中将近30%的成骨细胞,20%的骨髓脂肪细胞以及大量的血管周间质细胞,部分细胞在分化过程中重新获得了增殖能力。鉴于大多数 HC 后代在干骺端富集, HC有可能是干骺端中假定的 mpSSC 的细胞来源。因此作者利用P7.5的Col10a1- Cre;ROSA26LSL- ZsGreen小鼠,对HCs及其来源的细胞进行单细胞测序(图2A-C),将细胞分成了三个主要类群:(1)Col10a1+的HC细胞,(2)Pdgfr2+的间充质细胞BMSC,(3)Col1a1+的骨系细胞。研究发现,mpSSC细胞亚群同样存在Pdgfr2+的细胞类群,并且特征相似。对这些细胞类群进行假时间分析,发现mpSSC直接来源HCs。Col10a1-Cre;ROSA26 LSL-tdTomato ;KitlGFP ( Col10a1 tdTomato ;Kitl GFP ) 小鼠的多重 IF 染色显示所有 Sstr2+细胞均为 tdTomato 阳性,表明 HC 是 Sstr2 +细胞的主要来源。

    随后,本研究通过三条独立的证据验证了这一可能性,如图2D-F所示。首先,作者使用Col2a1-CreERT;ROSA26nTnG小鼠系,该品系允许追踪源自单个Col2a1+生长板软骨细胞的“克隆”后代,证明HCs在体内首先转化为Sstr2+或Pdgfrb+细胞。其次,在可诱导的Acan-CreERT2;ROSA26LSL-nTnG小鼠中,作者定量测定了不同时间点诱导的核靶向绿色荧光蛋白(nGFP)标记细胞中成为Sstr2+/Pdgfrb+细胞的百分比。当在P7和P30诱导Acan-CreERT2;ROSA26LSL-nTnG小鼠,并在短时间内收集细胞发现nGFP+ HC子代的最大细胞群是Sstr2+细胞(P11时为51.4 ± 8.8%,P40时为45.5 ± 11.3%)。第三,通过移植发现Col10a1-Cre;ROSA26tdTomato;KitlGFP细胞首先转化为tdTomato+Pdgfrb+细胞和tdTomato+Ncad+细胞,然后转化为tdTomato+KitlGFP细胞。因此,Sstr2+或Pdgfrb+Kitl mpSSC是HCs的直接后代。

图片

图2 P7.5小鼠HCs及后代细胞单细胞测序和不同品系小鼠长骨干骺端切片染色


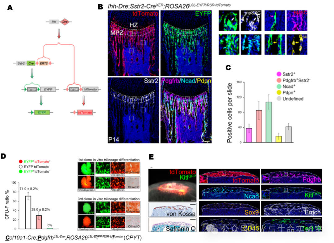
    为了验证这群mpSSC是否具有干细胞的分化潜能,研究人员利用Ihh-Dre;Sstr2-Cre ERT2 ;ROSA26 Confetti2(彩虹报告鼠)小鼠谱系追踪策略,发现Confetti+克隆细胞存在于干骺端并含有一些 Sstr2 +细胞,表明 Sstr2 + mpSSC 在体内具有自我更新能力(图3A-C)。并且,作者还通过在体外进行集落形成实验以此量化细胞的增殖和分化能力(图3D),以及通过异体移植mpSSC细胞,可以观察到mpSSC细胞具有很好的分化潜能和增殖能力(图3E)。

图片

图3 彩虹报告鼠、体外集落实验以及异体移植验证mpSSC具有干细胞的多分化潜能


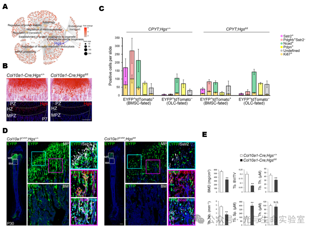
    通过生信分析,作者发现胞内体转运(Endosomal transport pathway)可能在mpSSCs命运决定中发挥作用。Hgs是内质体分拣复合物的关键组成部分,敲除Hgs发现mpSSC细胞数量显著下降,并且其他骨骼细胞也相应的有所下降(图4B-C)。这表明,Hg的敲除影响了HC向mpSSC的转变过程。进一步,Hgs导致的mpSSC丢失,导致突变小鼠P30时间充质细胞缺失,骨密度低,骨小梁数目和厚度下降,间隙增大(图4D-E)。这些现象表明,Hgs对于HC向mpSSC转变以及骨骼发育是至关重要的。

图片

图4 HCs中缺失内质体分拣复合物关键成分Hg会导致骨骼发育过程中的骨小梁形成异常


总结与启示:

    本研究发现了一群未发现的骨骼干细胞,利用谱系示踪小鼠鉴定了该类群细胞的功能特征,并阐明了其发育谱系,提出了骨小梁形成的新机制,为解决骨骼疏松等骨骼疾病提出了解决新思路。


作者简介

杨晓,中国军事医学科学院生物工程研究所研究室主任,主要从事基因编辑技术和组织稳态维持与疾病发生机制等的研究。

周斌,中国科学院上海生命科学研究院生物化学与细胞生物学研究所研究员,研究组长,主要从事谱系示踪与细胞命运可塑性等方向的研究。

韩敬东,北京大学定量生物学中心教授,北京大学-清华大学生命科学联合中心教授,主要从事分子系统生物学研究工作。


图片

原文链接:https://www.science.org/doi/epdf/10.1126/sciadv.adl2238

注:本文仅为作者个人解读,如有纰漏,请参照原文。

撰文:蒋杰

审核:章梅

编辑:成美君

微信扫一扫
关注该公众号