文献分享30:Nature Neuroscience | 神经微环路中与衰老相关的稳态控制失调

XueLab 光与生命实验室 2024年03月20日 14:44
图片

研究背景:

    神经系统的稳态可塑性(homeostatic plasticity)是指当神经元或神经网络的兴奋性处于持续改变状态时,神经元会主动启动程序化的分子和细胞反应,对突触功能进行相应的代偿性双向调节以对抗神经网络的持续性改变,从而使得突触传递和神经兴奋性维持在相对稳定的水平,维持正常的神经功能。不同层级(神经网络、细胞、突触)的稳态可塑性机制能够调控神经元的活动。

    在衰老大脑中,神经元活动的调节十分重要,因为神经活动过度(neural hyperactivity)可能会增加神经退行性疾病的发病几率,并且损害个体的认知功能。这提示研究者,在年轻大脑皮层中能够防止神经活动过度的稳态调节机制,有可能随着衰老的过程而失调。

    神经元体外培养工作发现,可塑性过程可以改变突触兴奋与抑制(excitatory-to-inhibitory,E:I)的比率,以补偿培养过程中的长期化学诱导导致的神经活动过度。兴奋性突触的群体水平减弱可能涉及Ⅰ型代谢谷氨酸受体(mGluR1和mGluR5),以及幼年和成年大脑神经元中的mGluR1/mGluR5-Homer1信号通路。


科学问题:

    神经元稳态可塑性可防止神经活动过度和活动减退,这种对于可塑性的调控在衰老过程中的表现形式/作用是什么?


内容概括:

    啮齿动物老年的经典定义是广泛的神经元活动过度和明显的感知运动障碍,这种衰老后产生的神经活动过度可能是由于调节可塑性机制的衰退造成的。因此,为了探究年龄相关的可塑性差异,研究者选取了3-12月龄的成年期小鼠进行实验(12月龄后的小鼠进入老年期)。

    研究者测试了青年小鼠(young adulthood,3月龄)皮层活动升高引发的可塑性变化情况。研究者首先开发了一种视觉过度刺激范式,用以提高小鼠V1中第2/3层(L2/3)兴奋性神经元的活动(图1a,b)。过度刺激的方法为:每天进行4次1h的40Hz闪烁光刺激(S),每两次刺激中间间隔1h(图1a),持续3天。

    然后,研究者对小鼠L2/3中兴奋神经元的钙活动进行了记录(图1a,b)。研究者在过度刺激之前(Day0)和每次过度刺激结束后(Day1-3)进行了钙成像(图1a-c)。研究者发现,与未接受过度刺激的对照组小鼠相比,接受了过度刺激的青年小鼠(3月龄),其皮层在受到过度刺激后的活动会持续减少(图1c)。

图片

图1a-c 视觉过度刺激后,青年小鼠皮层活动减少


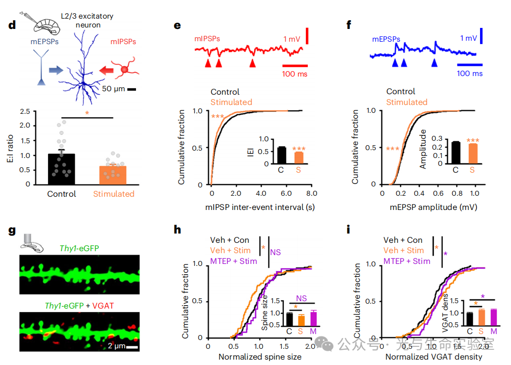
    神经元活动的变化可能是通过突触E:I比率的变化而发生的。研究者通过电生理技术,记录过了过度刺激小鼠和对照组小鼠V1-L2/3中兴奋性神经元的微型兴奋性突触后电位(mEPSPs)和微型抑制性突触后电位(mIPSPs),用来测量E:I比率(图1d-f)。过度刺激会导致mIPSP升高(图1e)和mEPSP降低(图1f),最终导致E:I比率的降低(图1d)。因此,研究者认为过度刺激能够通过特定的突触机制,降低V1的E:I比值。

    为了检测突触功能性变化的相关结构,研究者测量了树突棘的大小,用来衡量突触强度。研究者采用了Thy1-eGFP标记的小鼠,检测过度刺激是否会影响小鼠v1-L2/3神经元的树突棘大小(图1g)。为了检测抑制作用,研究者使用了免疫荧光方法,在Thy1-eGFP阳性神经元上标记了囊泡γ-氨基丁酸转运蛋白(vesicular γ-aminobutyric acid transporter,VGAT)(图1g)。研究者发现,过度刺激会减小树突棘的大小(图1h),并导致VGAT点密度的增加(图1i)。mGluR5的抑制剂MTEP能够抑制过度刺激减小树突棘大小的效果,但无法改变VGAT的密度(图1h,i)。以上结果表明,视觉过度刺激后,V1会出现依赖于mGluR5的突触强度减弱。

图片

图1d-i 视觉过度刺激后,青年小鼠V1突触强度减弱


    研究者进一步探究了神经元活动对过度刺激的反应情况是否受衰老的影响。研究者选取了3、8、12月龄的成年小鼠进行了钙成像实验(图2a-c),观察神经元活动对过度刺激的反应随着年龄增长的变化。研究者发现,神经元在过度刺激后普遍表现出活动降低,(图2a-c),且这种活动降低与年龄相关(图2d、e)。在3月龄的小鼠中,约70%的神经元在过度刺激后活动降低(图2d),这一比例随着年龄的增长而下降,到12月龄时达到约45%,与未接受过度刺激的对照组小鼠水平相似(图2d、e)。在神经元群体活动水平上,3、8月龄的小鼠在day1的过度刺激结束后,神经活动减少,在day2、day3的过度刺激后有所升高,但始终低于对照组;12月龄的小鼠在day1的过度刺激后,神经活动升高,在day2、day3后神经活动减弱,但始终大于对照值(图2f)。同年龄的对照组小鼠,其神经活动在成像过程中保持稳定(图2g、h)。

    研究者选取了在过度刺激后活动升高的神经元,对其进行更精细的记录(图2g-k)。青年(3月龄)和成年晚期小鼠(12月龄)的神经活动在day1的过度刺激结束后都出现了急性升高(图2g-i),这在对照组中并不明显(图2g,h)。并且,成年晚期(12月龄)的小鼠即使在长时间(6天)的过度刺激后,其神经活动水平仍然高于受刺激前的水平(图2h-k),而青年(3月龄)小鼠的神经活动水平在长时间过度刺激后基本恢复到受刺激前的水平(图2g,i,j,k)。因此,以上的研究结果表明,在接受视觉过度刺激后,小鼠神经元的活动产生了失调现象,且这种失调现象与年龄相关。

图片

图2 视觉过度刺激后,小鼠神经元活动产生与年龄相关的失调


    研究者接下来测试了在青年小鼠中发现的可塑性机制的变化是否可以解释与年龄相关的过度刺激反应。

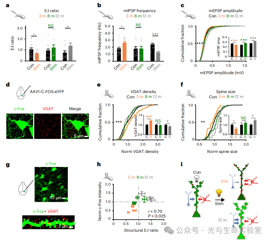
    研究者对3、8、12月龄小鼠的v1-L2/3 的mEPSPs/mIPSPs进行了电生理记录,并计算了E:I比值(图3a),用以反映突触可塑性的变化。在过度刺激后,相较于对照组,3月龄小鼠的E:I比值有所下降,而8、12月龄小鼠的E:I比值则升高(图3a)。在12月龄的小鼠中,过度刺激后mIPSP频率相对于对照组出现了下降,而非3月龄的增加(图3b)。这一效应与过度刺激后与mEPSP幅度随年龄增长逐渐增加同时出现,在8、12月龄的过度刺激小鼠中,mEPSP幅度的值高于对照组水平(图3c)。

    在8、12月龄的年长小鼠中,过度刺激会导致神经元活动升高,突触E:I比值增加(图3a-c)。

    即时早期基因 c- Fos可近似反映体内神经元的活动,并可对最近活跃的神经元进行荧光标记。研究者测量了3、8、12月龄对照组和过度刺激组c-Fos阳性神经元上的VGAT点和树突棘(图3d-h)。研究者观察到,过度刺激导致3月龄小鼠c-Fos阳性神经元的VGAT密度增加,而12月龄的过度刺激小鼠的VGAT密度相对于对照组有显著的下降(图3e),这表明成年晚期小鼠中VGAT的减少可能导致过度刺激后神经元活动的升高(图2a-k)。接下来,研究者测量了c-Fos阳性神经元的树突棘大小,发现过度刺激后树突棘的大小随年龄上升呈逐渐增加(图3f)。

    过度刺激后,兴奋性突触强度发生了增加,而对其的抑制作用却没有发生变化,这可能会导致成年晚期(12月龄)小鼠神经元活动增强(图2a-k)。研究者逐个细胞测试了突触可塑性(E:I比率)与神经元活动估计值(c-Fos强度)之间的相关性。研究者发现,过度刺激后与年龄相关的c-Fos强度增加与突触E:I比率呈正相关(图3h)。这些结果表明,在成年晚期(12月龄)的小鼠中,过度刺激会增加E:I比值,而在青年(3月龄)小鼠中则会降低E:I比值(图3a)。E:I比率增加的原因是抑制性突触可塑性降低,以及过度刺激后兴奋性突触的活动从减弱转为增强(图3i)。

图片

图3 视觉过度刺激驱动了与年龄相关的突触可塑性失调


    研究者进一步探究了驱动个体对过度刺激产生与年龄相关的反应应答的突触功能特性。研究者测量了青年(3个月)和成年晚期(12个月)小鼠过度刺激前后,v1-L2/3兴奋性神经元树突棘的钙信号(图4a-e)。研究者将过度刺激前的成像情况作为基准,然后在过度刺激一天后进行成像(图4d、e),比较过度刺激前后的活动(图4d-f)。

    研究者测量了过度刺激后树突棘钙信号的群体反应(图4f)。在3月龄小鼠中,过度刺激降低了体内树突棘的活动(图4f)。相反,过度刺激会增加12月龄小鼠的树突棘活动(图4f)。这些结果表明,随着年龄的增长,过度刺激后兴奋性突触的活动从减弱转为增强,与电生理学和树突棘大小的测量情况所反映的结果相同(图1f,h和3c,f)。

    为了为了更好地理解树突棘可塑性与神经元活动的关系,研究者将过度刺激后树突棘可塑性的变化与相邻树突的活动变化进行了比较,以这种方式测量的树突活动被认为近似于整体细胞活动。在青年(3月龄)和成年晚期(12月龄)小鼠中,过度刺激后的树突活动变化伴随着明显不同的树突棘活动变化(图4g)。在青年(3月龄)小鼠中,过度刺激后活性升高的树突,其分支的树突棘的活性反而降低(图4g)。相反,成年晚期(12月龄)小鼠的树突活动与树突棘活动的变化呈正相关(图4g)。这些结果表明,树突活动的类似变化在青年小鼠中伴随着树突棘活动的减弱,而在成年晚期小鼠中则伴随着树突棘活动的增强。

    研究者测试了从活动减弱到增强的转变是发生在所有树突棘上,还是发生在那些对过度刺激最敏感的树突棘上(图 4h)。研究者测量了树突棘对视觉过度刺激的反应,并与树突棘在自发活动的期间的活性进行了比较(图 4h)。研究者将对20%以上视觉刺激试验具有时间锁定反应的树突棘定义为视觉响应树突棘,并将剩余的树突棘归类为非视觉响应树突棘(即对视觉刺激无反应)。

    在青年(3月龄)和成年晚期(12月龄)小鼠中,过度刺激后树突棘的视觉反应性与其活动水平的变化呈正相关(图4i,j)。在青年(3月龄)小鼠中,81.9%的树突棘在过度刺激后表现出活动减弱;在成年晚期(12月龄)小鼠中表现出活动减弱的树突棘约为50.9%(图4i)。在青年(3月龄)和成年晚期(12月龄)小鼠中,过度刺激后非视觉响应树突棘的反应减弱最为明显(图4i),青年(3月龄)小鼠的减弱程度更为突出(图4i,j)。在过度刺激后,成年晚期(12月龄)小鼠视觉响应树突棘的活动增加程度远高于青年(3月龄)小鼠(图4i)。这种与年龄相关的效应无法用树突棘类型比例(图4k)来解释。以上的结果表明,在过度刺激后,非视觉响应树突棘活动的减弱,与视觉响应树突棘活动的增强,共同推动了成年晚期小鼠兴奋性突触强度的群体水平增加(图4f)。

图片

图4 视觉过度刺激驱动了与年龄相关的树突棘可塑性失调


    与年龄有关的对过度刺激的反应,可能会影响神经网络水平的可塑性。因此,研究者在青年(3月龄)和成年晚期(12月龄)小鼠v1-L2/3中分别标记了兴奋性神经元群与抑制性神经元群(图5a)。然后,研究者选取兴奋性与抑制性神经元共存的局部皮层区域,对其神经元活动进行了测量(图5a,b)。

    研究者探究了过度刺激后抑制性神经元的活动是否会因年龄而改变。过度刺激并没有改变青年(3月龄)小鼠抑制性神经元群的活动情况;但在成年晚期(12月龄)小鼠中,过度刺激后抑制性神经元的活动增加(图5c)。研究者的结果表明,过度刺激可能会导致成年晚期小鼠抑制性神经元的突触抑制减弱,从而导致抑制性活动的升高。

    研究者研究了兴奋性和抑制性神经元集群,在网络水平上对过度刺激的反应随年龄的变化情况(图5d-i),并估算兴奋性/抑制性神经元之间的功能关联(图5d、e)。在青年(3月龄)小鼠中,过度刺激会增加兴奋性神经元和抑制性神经元之间的关联强度,但对兴奋性神经元之间的关联强度影响不大(图5f,g)。相反,过度刺激会增加成年晚期(12月龄)小鼠兴奋性神经元之间的联结强度,但不会增加兴奋性/抑制性神经元之间的联结强度(图5h,i)。研究结果表明,年龄改变了兴奋性/抑制性神经元集群对过度刺激的反应。因此,成年晚期小鼠的兴奋性神经元不是与抑制性细胞建立更强的联系,而是彼此建立更强的联系。

图片

图5 年龄改变了兴奋性与抑制性神经元集群对视觉过度刺激的反应


    研究者使用啮齿动物持续表现任务(rodent continuous performance task,rCPT)测试了过度刺激是否会影响不同年龄段(3、8、12月龄)小鼠的认知能力(图6a)。所有年龄段(3、8、12月龄)的小鼠都学会了这项任务(图6a、c)。随后研究者测试了过度刺激与认知表现之间的交互作用。小鼠接受过度刺激范式并在休息一段时间(约1小时;图6b)后进行测试。过度刺激对3月龄小鼠的rCPT性能没有影响(图6c)。然而,随着小鼠年龄的增长,过度刺激导致小鼠的表现逐渐更差,c-Fos水平逐渐升高(图6c,d)。

    青年时期的可塑性机制可防止神经元活动升高,从而增强对过度刺激的适应能力,而过度刺激会损害小鼠的认知能力。在青年皮层中,研究者发现过度刺激后兴奋性突触的减弱依赖于mGluR5(图1h)。因此,研究者给青年(3月龄)小鼠注射了非竞争性mGluR5抑制剂MTEP,以阻断依赖于mGluR5的兴奋性突触活动减弱(图1h),并重复过度刺激和行为实验(图6e)。单独使用MTEP不会影响小鼠的行为表现(图6e);但MTEP加上过度刺激会降低青年小鼠的行为表现(图6e)。

    研究者接下来想知道,对mGluR5的调控是否能减少过度刺激对成年晚期(12月龄)小鼠认知能力的负面影响。研究者给成年晚期(12月龄)小鼠注射了VU0409551,这是一种独立于NMDARs起作用的mGluR5的正性异位调节剂(PAM),它能将mGluR5稳定在质膜上。对未受刺激的成年晚期(12月龄)小鼠注射VU0409551,其rCPT表现没有变化(图6f)。然而,对过度刺激的成年晚期(12月龄)小鼠使用VU0409551,其rCPT表现会变好(图6f)。这表明,mGluR5信号传导的某些PAM可挽回过度刺激对成年晚期小鼠认知能力的负面影响(图6f)。

图片

图6 视觉过度刺激导致与年龄有关的认知障碍


文章结论:

    在本文中,研究者发现,在小鼠从青年(young adulthood,3月龄)到成年晚期(late adulthood,12月龄)的这段时间里,其初级视觉皮层(V1)中神经元活动的调节发生了与年龄相关的变化。在3-12月龄的小鼠进入老年阶段之前,研究者测试了这些小鼠的V1区域可塑性的变化。研究者利用视觉过度刺激来驱动皮层神经活动水平的升高,并结合双光子(2-P)钙成像、c-Fos活动标记和电生理学,来确定青年(young adulthood)个体皮层的可塑性机制,并探究与年龄相关的变化。

    研究者发现了年龄相关的失调现象:群体水平的兴奋性突触减弱和兴奋性神经元抑制性输入增强。在青年小鼠的皮层中,这些现象降低了突触的E:I比率,并减弱了视觉过度刺激后的产生的皮层活动。神经元和亚细胞钙成像发现,视觉过度刺激减少了树突棘活动,并加强了青年小鼠大脑皮层中兴奋性与抑制性神经元之间的功能关联。与青年小鼠不同,成年晚期小鼠在过度刺激后显示出更大的突触强化,这增加了E:I比率,并加强了兴奋性神经元之间的关联。过度刺激也会破坏成年晚期小鼠的认知能力,但不会破坏青年小鼠的认知能力。mGluR5信号传导的正性异位调节剂(PAM)可防止过度刺激对成年晚期小鼠认知能力的负面影响,而阻断mGluR5依赖过程则会促进过度刺激对青年小鼠认知能力的负面影响。

    以上这些研究结果表明,特定的突触可塑性机制在晚年会失效,导致神经元活动平衡失调。研究者认为,失调的平衡可塑性会对神经网络可塑性产生影响,而与年龄相关的对感觉过度刺激的反应会影响认知能力。


作者介绍:

图片

    英国哈默史密斯医院Samuel J. Barnes教授,主要研究神经环路可塑性在神经退行性疾病发病与治疗中的作用。近年来在Nature Neuroscience,Nature Communications, Elife等期刊发表了诸多高质量研究结果。



原文链接:

https://www.nature.com/articles/s41593-023-01451-z


注:本文仅为作者个人解读,如有纰漏,请参照原文。

撰文:王艺涵

审核:刘嵘

编辑:成美君

图片

微信扫一扫
关注该公众号