文献分享31:Science Advance | 突触中BMAL1的磷酸化调控海马体可塑性的昼夜节律

XueLab 光与生命实验室 2024年03月25日 16:23


图片

研究背景:

    在日常生活中,我们常常有这样的体验:在一天中的某些时间段,我们会感觉自己的大脑非常“清醒”,学习和记忆更为高效。这提示我们学习及记忆能力可能存在着昼夜节律。先前的研究表明,记忆与海马体的长时程增强(Long-term potentiation,LTP)作用密切相关。简单来说,LTP即在对海马兴奋性突触进行短暂的高频刺激后,这些突触的强度会产生快速而持久的增加,并且可以持续许多天。其主要机制包括突触体积的增大和突触后AMPA受体的增多等。虽然LTP已被证明存在昼夜节律,但调控其变化的分子机制尚不明确。

    目前,绝大多数研究认为,调节细胞节律变化的主要机制是转录-翻译负反馈环(transcription-translation negative feedback loop,TTFL)。但这种调控主要集中于细胞质和细胞核,而针对空间距离较远的突触则显得有些力不从心。本研究证明了节律调控蛋白BMAL1,通过磷酸化调控自身在突触中的定位,进而对海马体突触可塑性进行调控。该研究展示了BMAL1在TTFL之外的调控机制,是对BMAL1功能研究的突破和补充。


科学问题:

    海马体长时程增强作用的昼夜节律是如何调控的?


研究内容:

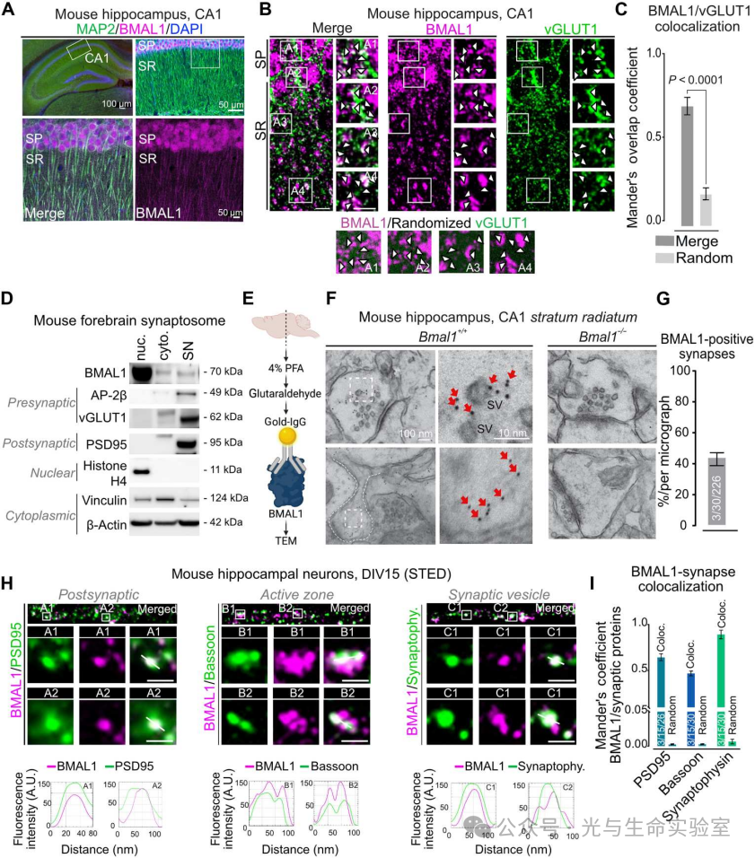
    首先,作者利用免疫组化染色,证明了BMAL1在海马CA1区,除了在胞质和核中表达外,在基树突(Basal dendrite)也有广泛表达(图1-A)。同时,利用突触前囊泡标记物vGlut1,作者进一步证明了BMAL1在囊泡中广泛表达(图1-B)。为了明确BMAL1在突触区的分布,作者通过不连续蔗糖离心法分离了前脑突触体,进行了免疫印迹、透射电镜以及STED成像(图1D-I),这些实验均证明了BMAL1广泛的突触定位。

图片

图1:BMAL1定位于海马体突触


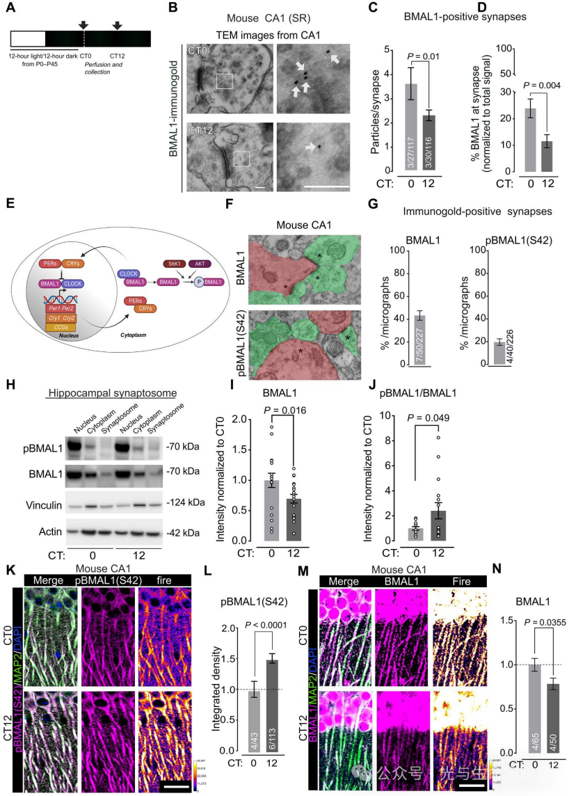
    接下来,作者探究了BMAL1在突触体的表达是否存在节律震荡,通过分别获得了CT0和CT12的CA1树突结构,进行透射电镜观察统计后发现,无论是单个突触中的BMAL1数目,还是定位于突触的BMAL1占所有BMAL1的比例,CT0都高于CT12(图2C-D)。在作者之前的研究中发现,BMAL1存在一种磷酸化形式pBMAL1(Ser42),并且有研究表明磷酸化是一种调节突触相关蛋白定位的机制,因此作者进一步探究突触中是否同样存在pBMAL1(S42)。结果如图2-G所示,在约20%的显微照片中有pBMAL1(S42),占总BMAL1的一半。为了探究pBMAL1(S42)是否同BMAL1一样存在节律震荡,作者分离了CT0和CT12的突触体并针对BMAL1和pBMAL1(S42)进行免疫印迹分析,定量数据显示,BMAL1的表达量在CT0高于CT12,但pBMAL1(S42)在CT12的表达量却高于CT0。作者利用免疫组化染色,进一步证明了在空间中,pBMAL1(S42)和总BMAL1水平是相反的(图2 K-N)。

图片

图2:BMAL1和pBMAL1(S42)均定位与突触,且存在节律震荡


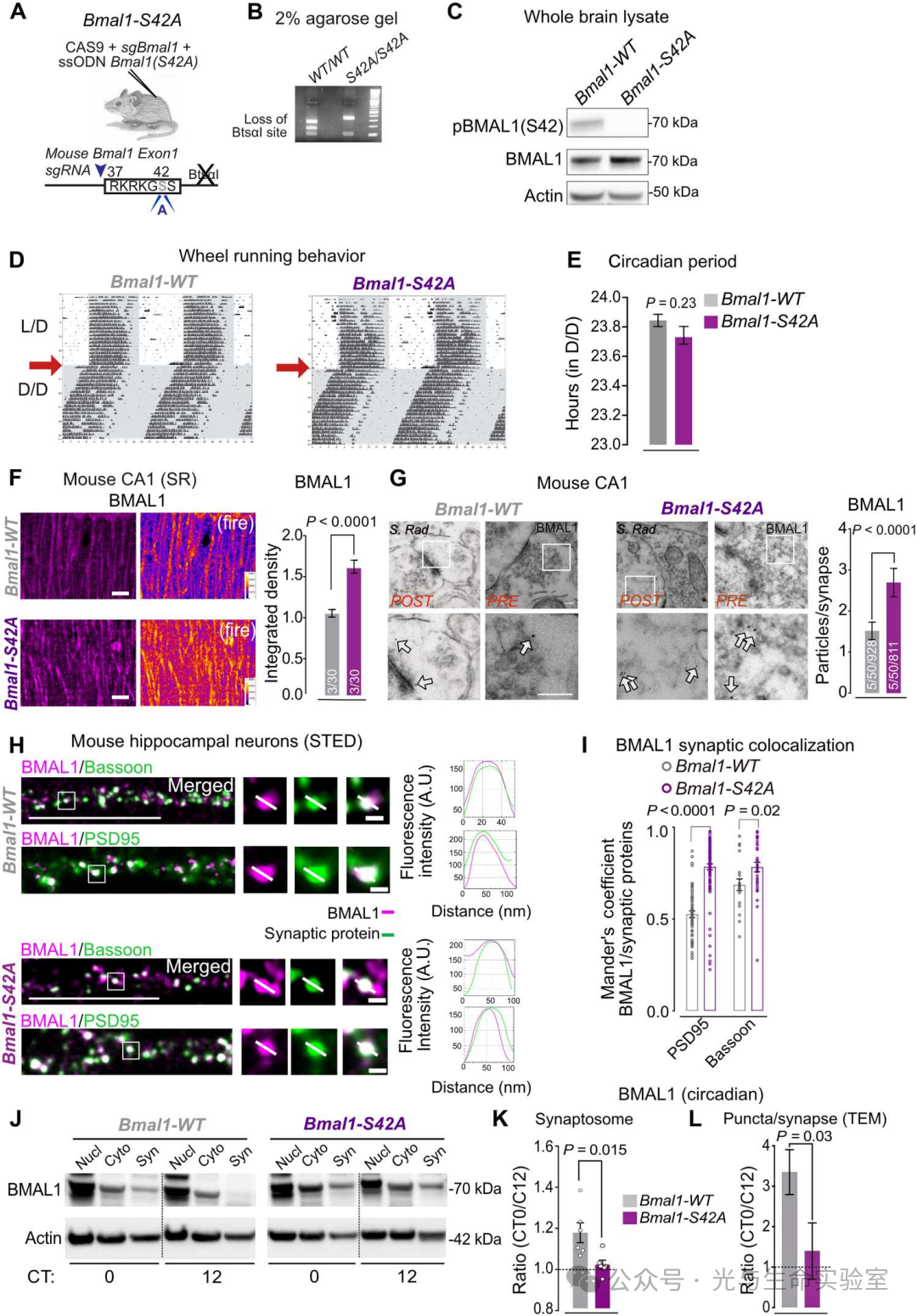
    pBMAL1(S42)在突触中发挥什么样的功能?为了探究这个问题,作者构建了一种敲除鼠Bmal1-S42A,将其磷酸化位点的丝氨酸替换为丙氨酸,使其无法磷酸化(图3A-C)。跑轮活动结果显示,Bmal1-S42A并没有影响小鼠的休息/活动周期(图3D-E),值得一提的是BMAL1-/-的小鼠在DD状态下free-running会完全丧失。进一步地,作者利用免疫组化,透射电镜和STED研究发现,BMLA1磷酸化缺失的小鼠中,BMAL1蛋白的表达量会增加(图3F-I)。接下来,作者探究了磷酸化是否调节了突触中BMAL1的节律性,从CT0和CT12从Bmal1-WT和Bmal1-S42A中分离突触体,观察到突触体中整体BMAL1明显增加,CT0和CT12之间的信号差异减弱。作者将CT0/CT12处突触BMAL1的比例作为“昼夜节律指数”,发现在磷酸化缺失的Bmal1-S42A突触体中,指数接近于1,反映了节律性的丧失(图3 J-L)。

图片

图3:pBMAL1(S42)是突触中的BMAL1节律性所必需的,但不影响整体的昼夜节律行为


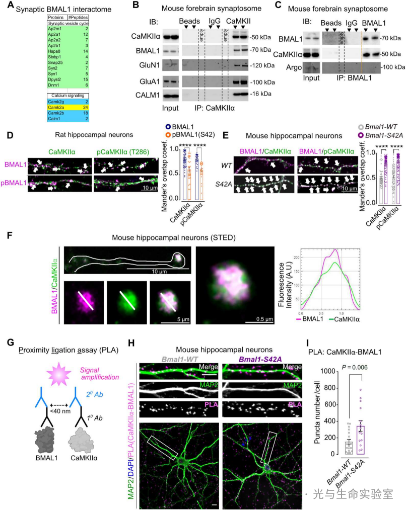
    由于小鼠BMAL1磷酸化缺失并不影响其整体的昼夜节律行为,所以作者推测其对影响突触可塑性的节律可能是通过与其他蛋白的相互作用介导的。作者利用免疫共沉淀筛选与BMAL1相互作用的蛋白,其中,CaMKⅡα的免疫沉淀度最高(图4-A)。接下来利用双向免疫沉淀,作者进一步证明了BMAL1和CaMKⅡα的强相互作用。为了探究BMAL1的磷酸化对于其与CaMKⅡα相互作用的影响,作者利用免疫组化发现无论是对于CaMKⅡα还是pCaMKⅡα(CaMKⅡα的激活态),BMAL1与它们的共定位均显著高于pBMAL1(图4D)。同时,BMAL1磷酸化缺失也会使BMAL1与CaMKⅡα和pCaMKⅡα的共定位明显增加,说明BMAL1的磷酸化抑制了BMAL1与CaMKⅡα及其激活态的共定位(图4E)。图4F-I则利用STED和PLA(邻近连接实验)证明了BMAL1和CaMKⅡα共定位于突触区。

图片

图4:pBMAL1(S42)调控BMAL1与CaMKIIα的相互作用


    先前的研究证明与BMAL1结合的CLOCK之前已经被确定为CaMKⅡα的底物,因此作者推测,BMAL1也可能作为CaMKⅡα的底物发挥功能,但通过放射自显影或anti-pBMAL1(S42)免疫印迹,均未检测到任何CaMKIIα依赖的32P掺入BMAL1,这表明该激酶在体外并没有磷酸化BMAL1。但对比泳道3和泳道7-8,作者发现,BMAL1的加入显著增强了CaMKIIα的磷酸化程度(图5A)。因此,作者推断BMAL1可以促进CaMKIIα的自磷酸化。Bmal1-S42A突变体小鼠的pCaMKIIα(T286)表达量的显著增强同样也说明了这一点(图5B)。

图片

图5:体外和体内实验均证明BMAL1可促进CaMKIIα的自磷酸化


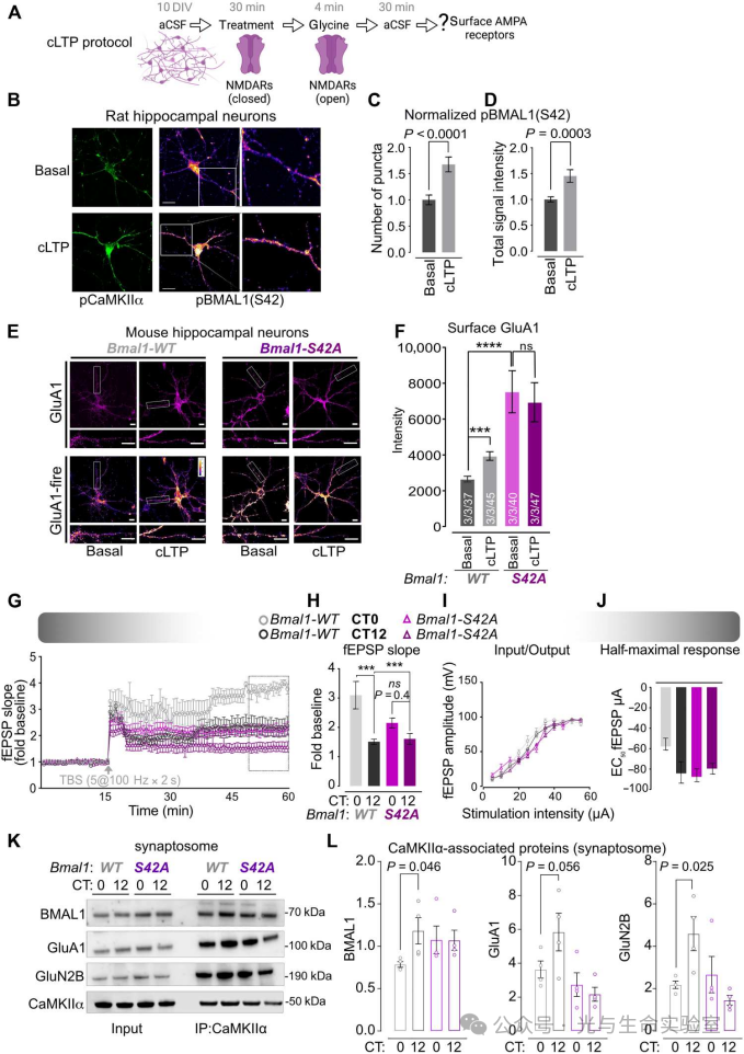
    由于pCaMKⅡα(T286)对于CaMKⅡα介导的LTP和适应性行为是必不可少的。且先前的研究表明的CaMKⅡα构成型激活也会使LTP受损。因此,作者推测,Bmal1-S42A突变体小鼠的LTP可能会受到损害。作者采用化学诱导LTP(cLTP)的方式进行研究,具体操作见图6A。首先,作者观察到cLTP处理后海马体突触中pBMAL1(S42)含量增加(图6B-D)。可以理解为pBMAL1(S42)在LTP后起到一个“刹车”的作用,从而调控LTP的震荡。同时,作者发现,BMAL1磷酸化缺失的小鼠的GluA1(AMPA受体亚基)的水平一直维持在一个较高的水平且失去了昼夜震荡,表明突触的可塑性丧失(图6E-F)。随后,作者检测了WT和Bmal1-S42A小鼠在CT0和CT12的海马体神经元在TBS刺激之后的场兴奋性突触后电位(fEPSP)斜率,fEPSP scope可以用来表示突触连接的强度和可塑性。在对刺激后50-60min fEPSP scope量化分析后作者发现,野生型小鼠CT0时的LTP比CT12时强。且这种差异在Bmal1-S42A小鼠中消失,且Bmal1-S42A小鼠的LTP整体上低于WT小鼠(图G-H)。同时,作者还发现,Bmal1-S42A小鼠中NMDA受体的亚基GluN2B的节律性同样也丧失了(图K-L)。

图片

图6:pBMAL1(S42)是海马可塑性的昼夜节律所必需的


    最后,作者检测了野生型小鼠和Bmal1-S42A小鼠的恐惧记忆能力,在学习能力没有差异的情况下(图7A),Bmal1-S42A小鼠在条件刺激和非条件刺激配对24小时后表现出的僵持行为(freezing)下降,表明长期联想记忆存在缺陷(图7B)。

图片

图7:BMAL1磷酸化调节海马的长期记忆


作者简介:

Jonathan Lipton, MD, PhD | Principal Investigator

Assistant Professor of Neurology

图片

该通讯作者致力于了解生物钟与发育中的大脑疾病之间的基本关系。包括蛋白质合成的节奏是如何产生的?蛋白质合成如何协调昼夜节律?决定哪些蛋白质在一天中的哪个时间产生的信号逻辑是什么?昼夜节律如何影响神经元和突触中的蛋白质合成?大脑中的生物钟如何影响神经功能和行为?相关研究论文发表在Cell 2015,Cell Reports 2017,Science Advances 2023。


原文链接:https://www.science.org/doi/10.1126/sciadv.adj1010


注:本文仅为作者个人解读,如有纰漏,请参照原文

撰文:卞一凡

审核:孟建军

编辑:成美君



微信扫一扫
关注该公众号