文献分享33:Cell Research | 40Hz光闪烁通过皮层腺苷信号调控睡眠

XueLab 光与生命实验室 2024年04月09日 14:23
图片

研究背景:

    作为一种非侵入性的神经调节策略,光刺激已被证明具有减轻抑郁症、失眠和阿尔茨海默病(AD)等病理变化的潜力。尤其是 40Hz的光闪烁刺激,因其能够在动物中逆转AD,缺血或创伤性脑损伤等疾病而越来越被大家所关注。在AD模型小鼠中的研究表明,40Hz伽马脑波的声光刺激(GENUS)可以同步化包括海马脑区在内的多个大脑区域,减少淀粉样蛋白沉淀、激活小胶质细胞、增加血管密度和改善认知。美国食品和药物管理局(FDA)也由此指定40Hz伽马脑波的声光刺激范式(GENUS 设备)作为 2021年的未来临床研究中的“突破性设备”。目前的研究认为,光诱导的神经活动和伽马振荡同步化是其产生功能的先决条件,但这不足以解释其治疗效果。因此,解析40Hz光闪烁背后的神经化学机制对于充分利用其治疗潜力是至关重要的。

    40Hz光闪烁触发的神经活动(如峰电位活动或伽马振荡)能量需求很大,需要强大的线粒体功能和耗氧量,并产生剧烈的血流动力学变化。而腺苷是能量消耗增加导致的主要信号分子,其同时也是神经传递和突触可塑性的调节因子,参与到代谢、运动、增殖和血管舒张等稳态的调节过程中。在腺苷的多种生理和病理效应中,其也是一种众所周知的睡眠稳态调节因子。


科学问题:

    40Hz光闪烁是否可以调控小鼠睡眠,其背后的神经及分子机制又是什么?

    40Hz光闪烁能否应用于睡眠相关疾病,起到一定的治疗效果?


内容概括:

    为了确认40Hz光闪烁是否能够引起脑内腺苷的变化,研究人员使用选择性G蛋白偶联受体(GPCR)激活的腺苷传感器(GRABAdo)来监测细胞外腺苷的水平,并选择8个之前已经确认可以被40Hz光闪烁激活的脑区作为观测对象(Fig. 1a)。结果显示,30分钟的40Hz光闪烁显著增加初级视觉皮层(V1)和上丘(SC)的腺苷水平(Fig. 1b, c),并且,在40Hz频率下诱导的腺苷水平升高幅度最大(Fig. 1d-f)。此外,随着光闪烁亮度的增加,腺苷的水平升高幅度也有显著增加(Fig. 1g, h)。研究人员还进一步探究了细胞外腺苷水平与神经活动(钙信号)或伽马振荡功率(局部场电势LFP)之间的相关性。光纤记录结果显示,V1中钙信号随闪烁频率的增加而呈线性增加(图. 1j),但是,LFP震荡是频率特异性的,每个光闪烁的频率都会引起特定的LFP振荡(图. 1k)。由于伽马振荡已被证明与血流动力学(即能量需求)密切相关,而只有40Hz光闪烁可以引起伽马频率的LFP功率增加。所以,与其他频率光刺激相比,40Hz光闪烁可以诱导最高的能量消耗。

图片

Fig.1 40Hz光闪烁增加了初级视觉皮层中光频率和强度依赖性的细胞外腺苷水平


    由于神经元和星形胶质细胞都可以产生并外排腺苷,为了确认40Hz光闪烁所导致的胞外腺苷水平变化来源于何种细胞,研究人员选择性使V1中的谷氨酸能、GABA能神经元或星形胶质细胞功能丧失。结果显示,40Hz光闪烁所诱导的胞外腺苷水平变化依赖于V1的谷氨酸能神经元和GABA能神经元,而非星形胶质细胞(Fig. 2a-p)。

图片

Fig.2 谷氨酸能和GABA能神经元是V1中40Hz光闪烁诱导细胞外腺苷生成的主要细胞来源


    上述实验虽然确认了腺苷的最初来源,但是仍然无法判断腺苷水平增加的途径。胞外腺苷的产生,可能是40Hz的光闪烁触发神经元细胞释放ATP,在细胞外转化为AMP,然后分别通过外核苷酸酶CD39和 CD73转化为腺苷。因此,研究人员对比了野生型和CD73敲除(CD73-KO)小鼠V1脑区中40Hz所诱发的腺苷水平变化,发现其增加并非依赖于胞外腺苷的转化(Fig. 3a-c)。另一方面,胞外腺苷的产生,也可能是腺苷从胞内向胞外的转运导致。因此,研究人员通过使用核苷转运蛋白抑制剂Dipyridamole,发现40Hz 光闪烁所诱导的胞外腺苷增加是由ENTs介导的(Fig. 3d-f)。并且,该抑制剂只影响了腺苷的转运,而不影响V1神经元中腺苷的产生(图. 3g-h)。通过ENT1-KO和ENT2-KO小鼠,研究人员进一步确认,胞外腺苷水平的增加是由ENTs家族中的ENT2所介导的(Fig. 3i-n)。

图片

Fig.3 V1中40Hz光闪烁引起的细胞外腺苷增加是由ENT2介导的


    细胞内腺苷的增加包括ATP逐步去磷酸化途径、SAM介导的转甲基化途径和新嘌呤合成途径等腺苷合成途径,以及通过腺苷脱氨酶(ADA)的腺苷代谢受损。为了更进一步的确认40Hz光闪烁诱导神经元细胞内腺苷产生的分子机制,研究人员使用超高效液相色谱-串联质谱法(UPLC-MS/MS)对40Hz光闪烁刺激后的 V1脑区进行了更深入的研究(Fig. 4a)。检测结果表明,只有能量消耗增加驱动的逐步ATP去磷酸化途径产生了和腺苷水平增加相一致表型(Fig. 4b-m)。除此之外,研究人员还通过免疫印迹分析确认了,与能量代谢通路相关的AMPK蛋白在40Hz的光闪烁后表现出显著的激活(Fig. 4n-s)。

图片

Fig.4 40Hz光闪烁诱导腺苷产生的细胞内途径主要涉及能量代谢


    已有研究表明,腺苷是一个睡眠需求稳态的生理调节因子。为了确认腺苷是否是40Hz光闪烁产生生物学效应的神经化学基础,研究人员评估了40Hz视觉刺激对睡眠的影响(Fig. 5a-b)。脑电波(EEG)和肌电波(EMG)结果表明,在40Hz光刺激后黑暗阶段的前3小时,慢波睡眠(SWS)和快速眼动睡眠(REMS)显著增加(Fig. 5c-j),而20Hz和80Hz的视觉光闪烁并不会改变原有的睡眠模式(Fig. 5k-m)。

图片

Fig.5 40Hz光闪烁对睡眠具有频率依赖性的促进影响


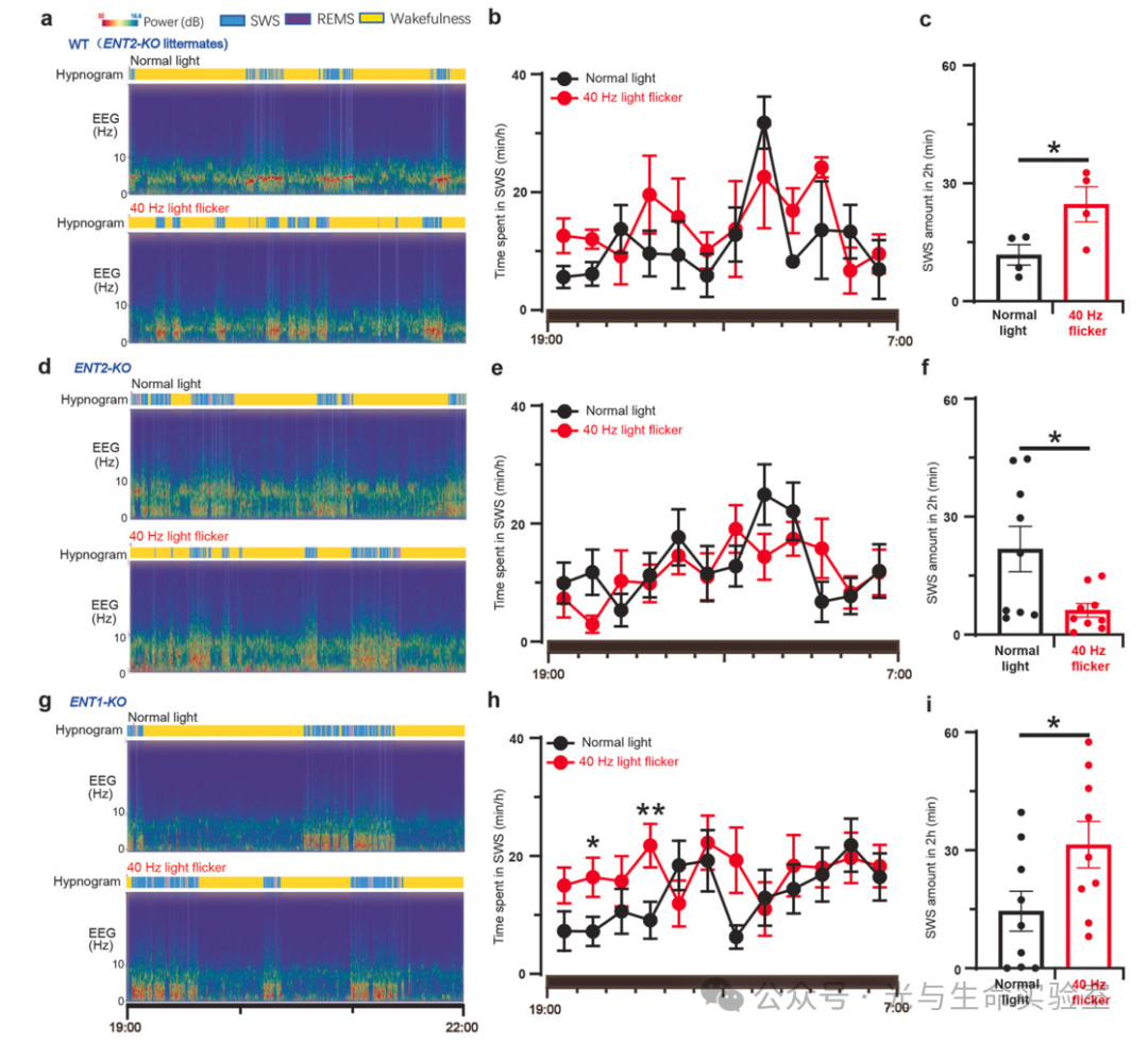
    由于之前发现的细胞外腺苷水平增加是由ENT2所介导的,研究人员对暴露于40Hz光闪烁30分钟后的ENT1或ENT2缺失小鼠进行了睡眠记录。结果显示,只在ENT2缺失小鼠中,40Hz光闪烁所引起的睡眠促进现象消失(Fig. 6a-i),这进一步证实40Hz光闪烁对睡眠的促进作用是通过ENT2所介导细胞外腺苷水平增加引起的。

图片

Fig.6 40Hz光闪烁对睡眠的促进作用依赖于ENT2


    最后,研究人员进行了一项自我对照的临床研究,评估40Hz光闪烁对失眠症状儿童的睡眠状况所产生的影响(Fig. 7a-b)。研究人员统计了这些儿童的睡眠开始潜伏期(SOL),总睡眠时间(TST),睡眠效率(SE),睡眠开始后觉醒时间(WASO),觉醒频率(AF),快速眼动睡眠开始潜伏期(快速眼动 SOL),浅睡眠,深睡眠和快速眼动睡眠等睡眠表型(Fig. 7c-k)。结果显示,睡前30分钟的40Hz光闪烁可以加快失眠儿童的入睡速度和增加快速眼动睡眠时间,这明确了40Hz光闪烁在睡眠相关疾病中的治疗作用。

图片

Fig.7 40Hz光闪烁可以改善失眠症儿童的睡眠问题


文章结论:

    作者发现:40Hz光闪烁通过初级视觉皮层(V1)的腺苷通路实现对于睡眠的调控作用:其首先激活了初级视觉皮层的谷氨酸能和GABA能神经元,导致神经元的能量代谢提高,从而增加腺苷的生成。过量的腺苷进而通过核苷转运蛋白2(ENT2)分泌到胞外,并可能通过作用于下游的1型腺苷受体(A1R)促进睡眠。

 

启示:

    40Hz光闪烁不仅仅可以调控小鼠的睡眠状态,其也可以改善失眠儿童的睡眠问题。这种保守性的睡眠调控功能,提示了光在整个生命发展过程中的重要作用,在其他生理过程中,也可能会起到意想不到的功能。除此之外,可能存在其他种类的光刺激,对这些生理过程的具有调控作用。

 

 

作者介绍:

图片

    陈江帆,温州医科大学教授,国家高层次引进海外人才,瓯江实验室双聘教授。在腺苷受体神经生物学和分子药理学,特别是腺苷A2A受体在神经精神疾病领域的研究取得了突出贡献。目前主要从事视觉功能和脑功能整合的精细结构基础,光控视觉发育和脑功能的分子和环路机制以及靶向视网膜的神经精神疾病的早期诊断和治疗的研究。


原文索引:https://doi.org/10.1038/s41422-023-00920-1

注:本文仅为作者个人解读,如有纰漏,请参考原文。

撰文:王国栋

审核:李钟

编辑:成美君


                                                   

微信扫一扫
关注该公众号