文献分享35:Neuron | TGR5调控LHA-dCA3-DLS环路介导的抑郁样行为

XueLab 光与生命实验室 2024年04月25日 15:52
图片

研究背景:

    抑郁患者的病症程度与血液中胆汁酸下调呈现相关性,过去在小鼠上应用胆汁酸类似物能产生抗抑郁效果。但胆汁酸及其受体Takeda G protein-coupled receptor 5(TGR5)如何被抑郁所影响,以及它们如何调控抑郁样行为仍不清楚。

    该研究组前期发现,海马dCA3CaMKIIa神经元TGR5在抑郁样小鼠中表达下降,过表达及激活该受体将促使小鼠表现出抗抑郁能力。同样参与抑郁样行为调控的外侧下丘脑(LHA)也表达大量TGR5受体。大量的研究报道LHA脑区中Orexin、MCH、glutamate阳性神经元投射到LHb及NAc介导应激诱发的抑郁样行为学已被报道,但其中还包含大量LHAGABA神经元。是否LHA中TGR5受体以及GABA神经元参与抑郁样行为调控,其神经分子机制均不清楚。


科学问题:

    LHAGABA神经元调控抑郁样行为的神经环路机制是什么?

    LHA中的胆汁酸及其受体TGR5如何调控抑郁样行为?


内容简述:

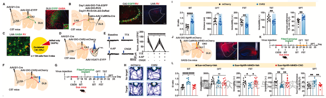
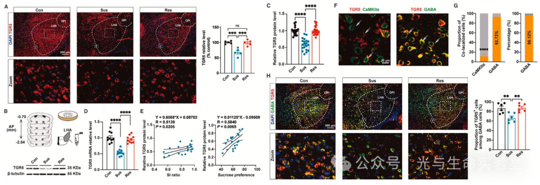
1、慢性应激降低LHAGABA神经元TGR5的表达

    慢性社交挫败应激导致易感小鼠(Susceptible)产生抑郁样表型。相较于对照组(Control)以及恢复组小鼠(Resilient),易感小鼠LHA脑区内TGR5的蛋白(图1a-c)和mRNA水平(图1d,1e)下降。将TGR5与神经元标志物GABA,CaMKIIa共染,结果显示Sus小鼠TGR5蛋白下降主要发生在LHAGABA神经元。

图片

图1: 慢性应激降低LHAGABA神经元TGR5的表达


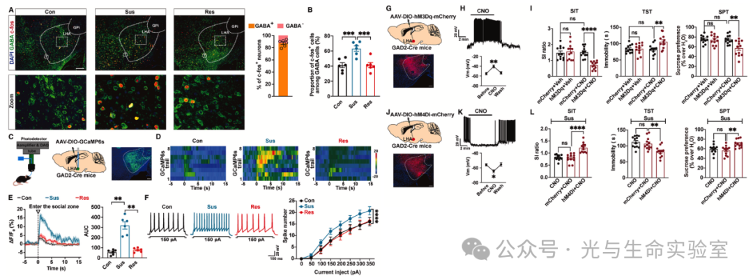
2、LHAGABA神经元调控抑郁样行为

    为探究LHAGABA神经元在慢性应激刺激中的变化以及如何影响抑郁表型。研究者通过染色即早期基因cfos以及在体光纤记录观察LHAGABA神经元的响应,结果显示Sus小鼠LHAGABA神经元在社交应激时显著激活(图2a-e),且可兴奋性显著升高(图2f)。结果说明LHAGABA神经元可能参与抑郁样行为调控。利用化学遗传学激活LHAGABA神经元能诱导抑郁样行为(图2g-i),而抑制LHAGABA神经元降低Sus小鼠抑郁表型(图2j-l)。结果表明LHAGABA神经元的兴奋和抑制对于应激诱发的抑郁样行为是充分和必要的。

图片

图2: LHAGABA神经元调控抑郁样行为


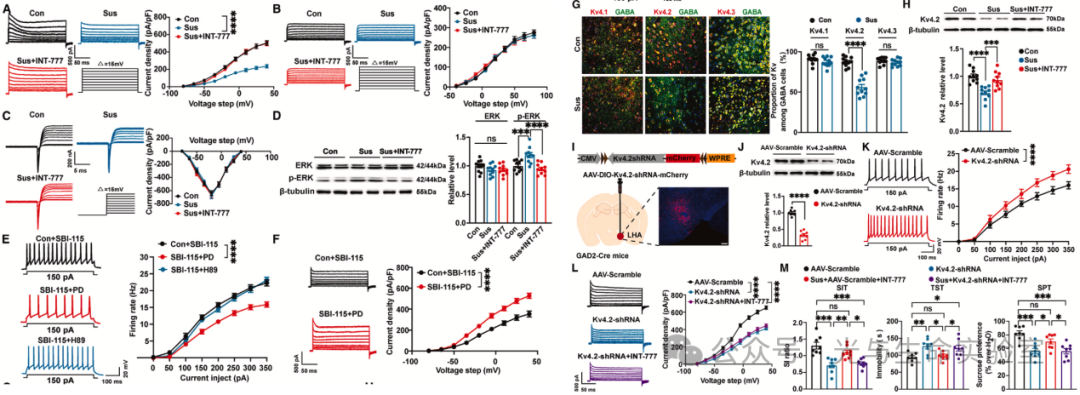
3、TGR5调控LHAGABA神经元可兴奋性

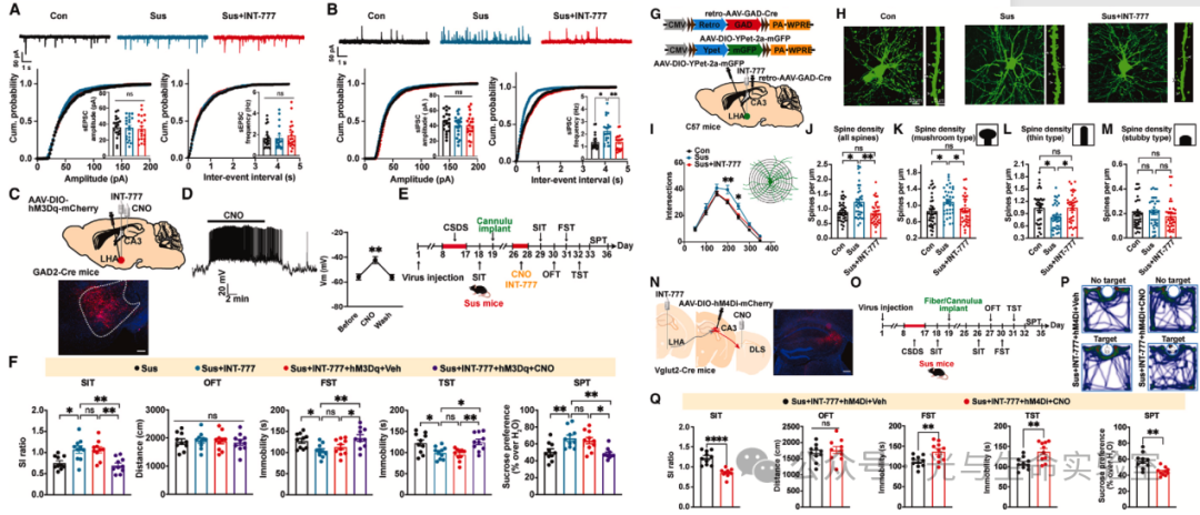
    抑郁小鼠LHAGABA神经元TGR5下调,同时可兴奋性升高。是否TGR5调控自身可兴奋性?通过RNAi敲低LHAGABA神经元的TGR5,其可兴奋性升高,且小鼠对轻度应激刺激易感,更倾向表现抑郁(图3a-f)。反之,使用药理学激动剂INT-777激活TGR5受体(图3a-c)及过表达LHAGABA神经元的TGR5,则可兴奋性下降,缓解小鼠抑郁样行为(图3g-l),说明TGR5负向调节LHAGABA神经元兴奋性,进而调控小鼠抑郁样行为。

图片

图3: TGR5调控LHAGABA神经元可兴奋性


4、TGR5通过ERK依赖的Kv通道调控通路LHAGABA神经元可兴奋性

    TGR5抑制LHAGABA神经元可兴奋性的机制是什么?通过电生理全细胞记录研究发现,Sus小鼠瞬变K+电流下降(图3a),而延迟K+电流和Na+电流无显著性变化(图3b-c)。这将使得外向电流减小,提高神经元可兴奋性。同时Sus小鼠LHA脑区ERK磷酸化水平以及Kv4.2蛋白水平显著升高(图3d-h)。而这些变化均能被药理学激活TGR5受体所消除。最终利用RNAi敲低Kv4.2,显著提高LHAGABA神经元可兴奋性,瞬变K+电流下降,促进小鼠抑郁样表型(图3i-m)

图片

图4: TGR5通过ERK依赖的Kv通道调控通路LHAGABA神经元可兴奋性


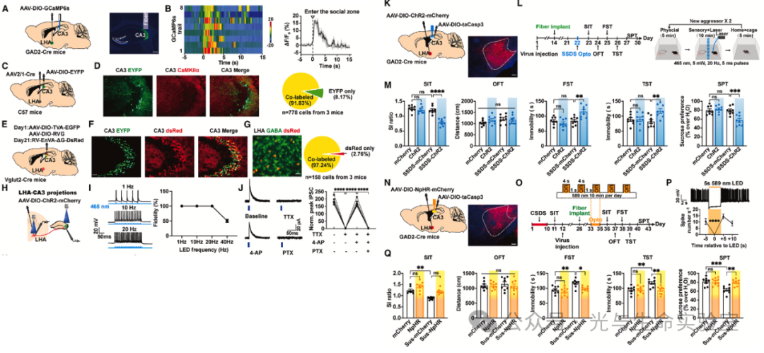
5、LHAGABA- dCA3CaMKIIa环路介导社会应激诱发抑郁的易感

    LHAGABA神经元相应慢性应激刺激,进一步将如何调控抑郁样表型?利用顺向和逆向环路示踪,研究发现LHAGABA与dCA3CaMKIIa之间存在抑制性GABA单突触连接(图5a-j)。利用光遗传学操控该条环路,结果显示激活LHAGABA-dCA3CaMKIIa诱发抑郁样行为(图3k-m)。反之,抑制该环路小鼠能够抵抗慢性应激诱发抑郁样行为(图3n-q)

图片

图5: TGR5通过ERK依赖的Kv通道调控通路LHAGABA神经元可兴奋性


6、LHAGABA- dCA3CaMKIIa- DLSGABA环路介导抑郁样行为

    LHAGABA神经元的信息传递至dCA3CaMKIIa后,将如何进一步传递?同样利用顺向和逆向环路示踪,研究发现LHAGABA、dCA3CaMKIIa、DLSGABA之间存在突触连接(图6a-e)。利用光遗传学操控该条环路,结果显示激活dCA3CaMKIIa-DLSGABA缓解抑郁样行为(图6f-i)。反之,抑制该环路小鼠更易诱发抑郁样行为(图6j-l)

图片

图6: LHAGABA- dCA3CaMKIIa- DLSGABA环路介导抑郁样行为


7、TGR5通过LHAGABA- dCA3CaMKIIa- DLSGABA环路调控抑郁样行为

    Sus小鼠LHAGABA神经元可兴奋性增加促进dCA3CaMKIIa神经元的sIPSC频率(图7a-b),同时增加LHAGABA神经元成熟树突棘数量(图7g-h)。这些效应均将被激活TGR5受体所消除。进一步通过激活LHA脑区TGR5受体结合化学遗传学操控LHAGABA- dCA3CaMKIIa- DLSGABA环路,结果显示,激活TGR5产生的抗抑郁效果被人为激活该环路素消除(图7c-f,n-q)。说明,LHA中TGR5受体调控抑郁样行为可能通过上述三级环路介导。

图片

图7: TGR5通过LHAGABA- dCA3CaMKIIa- DLSGABA环路调控抑郁样行为


总结与意义:

    该研究系统性揭示了LHAGABA- dCA3CaMKIIa- DLSGABA介导抑郁样行为的神经环路机制,在该环路中,BA-TGR5分别通过ERK-Kv和PKA-CREB-Ca通道调控LHAGABA与dCA3CaMKIIa神经元兴奋性,增强小鼠对慢性应激诱发抑郁样行为的抵抗能力。该研究发现了新的应激诱发抑郁的神经分子机制。TGR5受体可作为未来预防和治疗抑郁症的潜在靶点。


作者介绍:

    该工作通讯作者为中国药科大学洪浩教授。洪浩教授长期从事阿尔茨海默病、抑郁症与药物成瘾疾病的神经机制与新药物开发。过去的研究阐述了胆汁酸受体TGR5调控抑郁的靶向神经分子机制。相关研究发表于Neuron, Cell rep, Biol Psychiatry等杂志。


原文索引:https://doi.org/10.1016/j.neuron.2024.02.019

注:本文仅为作者个人解读,如有纰漏,请参照原文。

撰稿:沈嘉伟

审核:孟建军

编辑:成美君

微信扫一扫
关注该公众号