文献分享36:Neuron | 小鼠视触整合下的自我识别行为

光与生命实验室 2024年05月10日 11:47

图片

    今天分享的文献是来自美国得克萨斯大学西南医学中心Takashi Kitamura团队于2023年12月05日在Neuron发表的题为“Visuotactile integration facilitates mirror-induced self-directed behavior through activation of hippocampal neuronal ensembles in mice”的文章。该文章一定程度上证实了,小鼠在视触整合刺激下存在镜子诱导的自我识别行为(mirror-induced self-directed behavior, MSB),但尚不能等同于证实了小鼠具有“自我意识”。对于诱导出小鼠MSB行为,镜子适应环节和社交经验积累均不可或缺。此外,作者也首次揭示了自我识别背后可能的神经机制——腹侧海马(ventral hippocampal CA1, vCA1) 中部分神经元参与了小鼠的自我识别过程,且该群神经元在动物面对同种群的其他个体时也存在响应。


研究背景:

    自我意识的建立依赖于诸多感官信息的收集,如视觉、嗅觉、触觉等。记住自身特点并识别当下自我状态,对于自我意识的构建是重要的。“镜子测试”最早由Gordon Gallup在1970年设计并提出,是一项评估动物自我认知能力的经典测试。通过检测动物镜下辨别自身的能力,来判断其是否具备自我意识。目前只有少数动物能通过测试,例如部分高等灵长类动物、鸦科动物等,人类则在18个月到两岁之间才能通过这个测试。然而,有关于自我意识形成的神经环路机制尚不清楚。


科学问题:

    小鼠是否具有自我识别行为?其背后的神经机制又是怎样的?


内容简述:

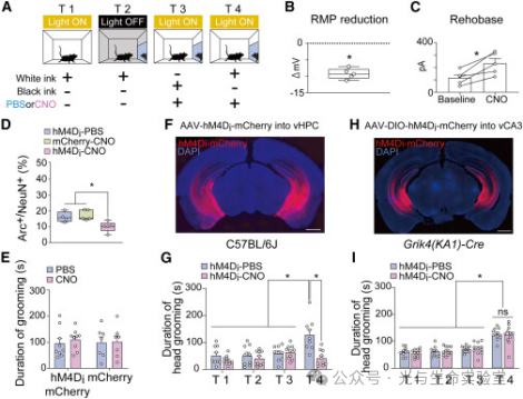
1、小鼠表现出镜子诱导的自我识别行为(MSB)。

    作者设计开发出标记测试(mark test)行为学实验来对小鼠进行自我意识的评估。动物在正式进行测试前需经过镜子适应,这一过程中动物表现出:偏好进入有镜子侧的房间,显著更多的镜前直立行为(前6天),但理毛(grooming)行为在有无镜子的房间中并无显著差异。随后标记测试的结果显示,老鼠随着头顶施加白色墨滴范围的增加,头部理毛行为显著增多。同时,也证明了该头部理毛行为是由视觉和触觉联合刺激下产生,即小鼠在视触整合下存在镜子诱导的自我识别行为MSB(图1)。且该行为并不是小鼠将镜面中的动物虚像错认为是同伴,而产生的共情传播所导致(图2)。

图片

图1. 镜下诱导小鼠自我识别行为发生

图片

图2. 同伴头部的白色墨水并不会引起观察者头部理毛行为的共情式增加


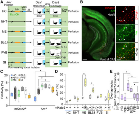
2、MSB需要镜子适应环节和社交经验积累。

    作者进一步证明了,小鼠的镜子适应(mirror habituation, MH)过程和正确的社交经验是MSB行为产生所必须的。缺失MH或MH时长不足均无法诱导产生MSB行为,且这可能与动物直立行为的程度有所关联。而社交隔离(social isolation, SI)或非同品系鼠交叉哺育(cross-fostering)的条件下,动物也都将无法被诱导产生MSB行为。

图片

图3.镜子适应对MSB的重要性

图片

 图4.正确的社交经验对MSB的重要性


3、vCA1促进小鼠MSB的形成,且在动物面对同种群其他个体时也存在响应。

    作者利用化学遗传学的手段,证实了vCA1和dCA1 (dorsal hippocampal CA1)脑区对于小鼠MSB的形成是必须的。且利用Tet-OFF系统标记出vCA1中的一群自我响应神经元——在动物识别自身及面对同品系动物时都存在响应。

图片

图5. vCA1脑区对于MSB行为的重要性

图片

图6. vCA1脑区中自我响应神经元


启示:

    该文章建立了适用于小鼠的自我意识检测实验MSB,其中镜子适应环节和社交经验积累均不可或缺。并首次揭示了自我识别背后可能的神经机制。作者认为镜下诱导自我识别行为在多物种中均存在,只是行为表现水平可能有所差异。但与灵长类动物纯粹由视觉就可诱导的自我意识行为来说,该实验仍会引入触觉作为线索的存在。后续作者考虑将利用虚拟模式再次诱导MSB的发生从而排除触觉因素的影响,并对涉及的神经环路机制进行更细致地解析。


作者简介:

    论文通讯作者Takashi Kitamura毕业于日本九州大学,主要研究方向为学习记忆、亲社会行为相关的神经环路机制,近年来在Nat Commun(2023),Neuron(2022), Neurosci(2018)等发表了诸多高质量文章。


原文索引:DOI: 10.1016/j.neuron.2023.10.022

注:本文仅为作者个人解读,如有纰漏,请参照原文。

撰文:王铭弘

审核:马玉乾

编辑:成美君

微信扫一扫
关注该公众号