文献分享38:Cell | 血管周围神经元通过神经血管的接触指导3D晶格血管网络的形成

XueLab 光与生命实验室 2024年05月29日 16:40
图片

研究背景:

    哺乳动物中枢神经系统(CNS)的神经回路和血管网络的发育是相互调节的。与其他系统(如肝脏或肿瘤)中的随机三维结构不同,CNS血管结构由穿透血管相互连接的层流血管网络组成。其三维(3D)晶格结构是有序且重复的。虽然3D网络的形态已经被了解,但对其三维结构形成机制还知之甚少,血管网络周围密集聚集的神经元暗示了可能神经元和血管之间存在相互的物理作用,从而影响三维血管网络。

    小鼠视网膜是一种很好的哺乳动物CNS模型。可以阐明不同类型的神经元如何组装成有序组织的三维结构,而这些神经元依赖于血管系统的营养和氧气供应,视网膜血管由三个平面的血管层组成,与神经元类似,形成了有序的三维网络,暗示了可能血管与神经元之间存在相互作用。同时小鼠视网膜可以通过成像的方法可视化小鼠视网膜血管的变化,因此,视网膜提供了一个理想的系统去研究潜在的神经元与血管的相互作用模型。


科学问题:

    (1)特定分子标记物定义的视网膜神经元类型是否定位于血管周围?

    (2)三维血管网络形成是否需要这些神经元?

    (3)哪种分子介导这种神经-血管相互作用?

    (4)当这种神经血管相互作用被破坏时,生理和病理后果是什么?

    (5)相同的分子是否介导大脑中神经元导向的血管模式?


内容简述:

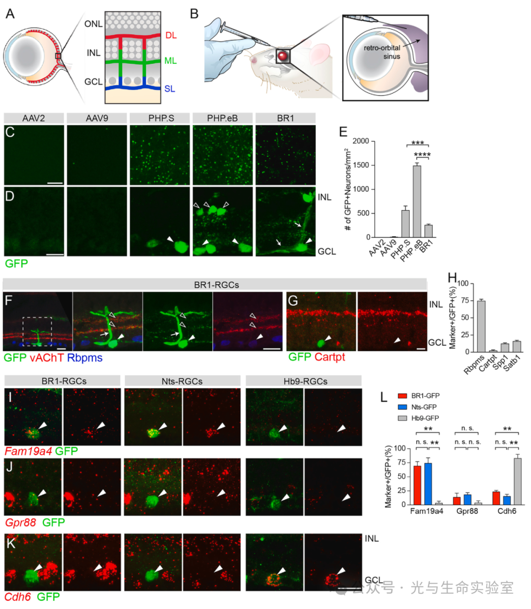
1、眼眶后注射AAV2-BR1-GFP标记血管周围RGC亚群

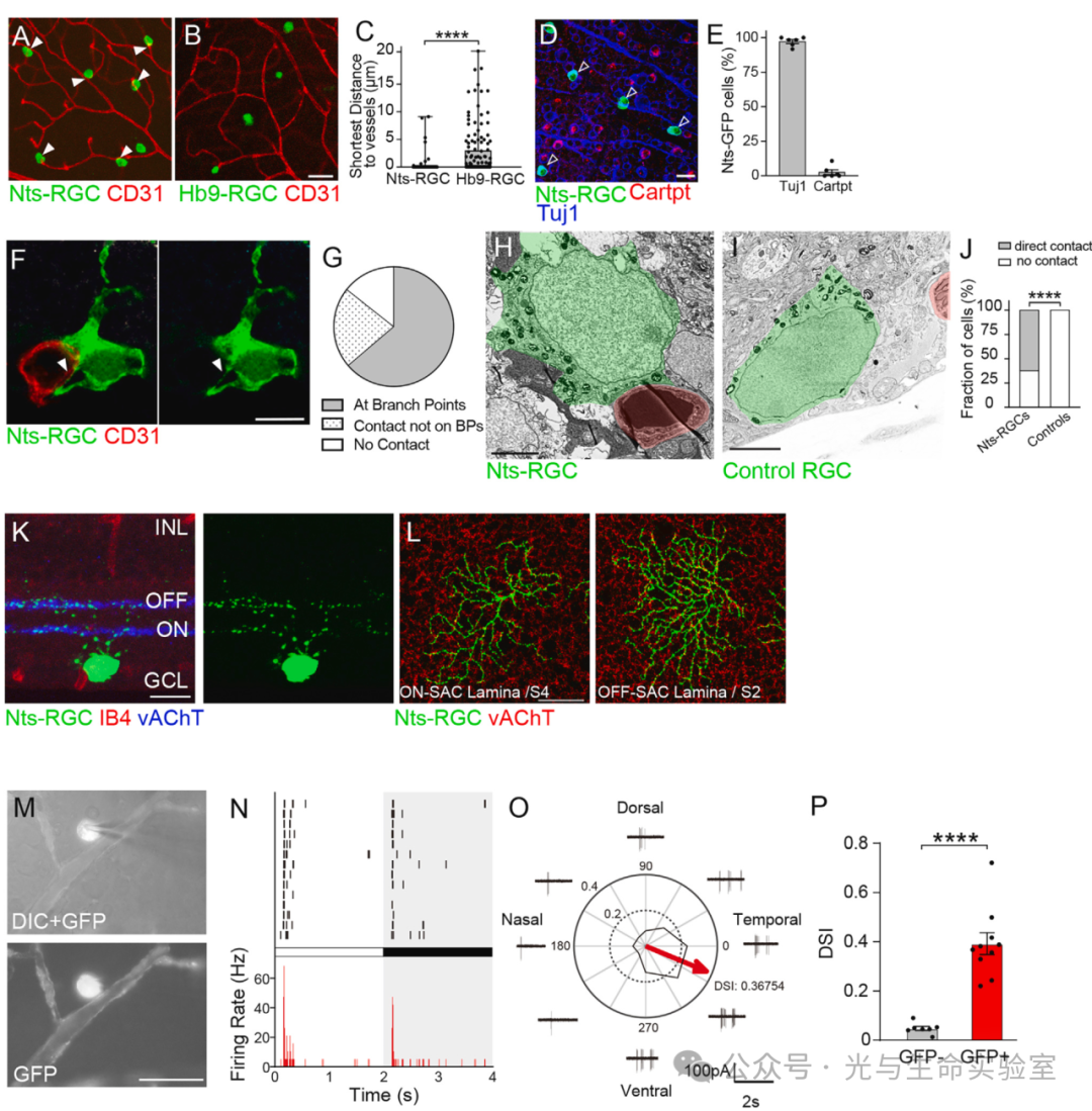
    作者为了标记视网膜中与血管紧密接触的视网膜细胞,使用几种不同的血清亚型的病毒对小鼠进行眼眶后注射(图1 B),发现AAV2-BR1突变体病毒可以标记视网膜血管和神经元,而且标记的神经元大多位于血管垂直分支点附近(图1 D)。通过染色和形态学观察确认该标记细胞类型,结果显示接近90%的BR1标记的神经节细胞有两个平行的树突,并穿过了无长突细胞。这一类形态学特征称为ON-OFF方向选择性神经节细胞(ooDSGCs),但是却不具有之前已知ooDSGCs的marker Cartpt的表达(图1 F),说明是一类新的ooDSGCs亚型。作者对已有的单细胞测序数据进行分析,发现了C24和C10两群Cartpt阴性的细胞(图2 A),进一步通过染色验证了Fam19a4是其marker,并找到表达其基因细胞群中的高表达基因neurotensin (Nts)神经降压素。

图片

图1: 眼眶后注射AAV2-BR1-GFP标记血管周围RGC亚群

图片

图2: 成年鼠RGC单细胞测序数据


2、与血管接触的Fam19a4/nts-RGCs的特征

    作者随后研究了这些RGC的形态学特征,在形态学上,Nts-cre标记的RGCs与血管并列,与Br1-RGCs类似,分子上水平上表达Fam19a4,不表达Gpr88和Cdh6(图1 I-L),生理功能上有ON-OFF反应,并响应方向选择性刺激(图3 M-P)。作者使用Hb9-RGCs作为Nts-RGCs的对照ooDSGCs亚型,其表达Cdh6和Cartpt,但不表达fam19a4(图1 I-L)。在比较这两类RGC时发现,Nts-RGCs与视网膜血管接触密切(图3A-J),且大部分位于血管网络交叉点(图3 G),而Hb9-RGCs则没有这些特征(图3 A-J)。Nts-RGCs与血管之间独特的神经血管相互作用暗示了Nts-RGCs可能影响视网膜血管发育和功能。

图片

图3: 与血管接触的Fam19a4/nts-RGC的特征


3、Fam19a4/nts-RGCs中的Piezo2是形成三维血管网络所必需的

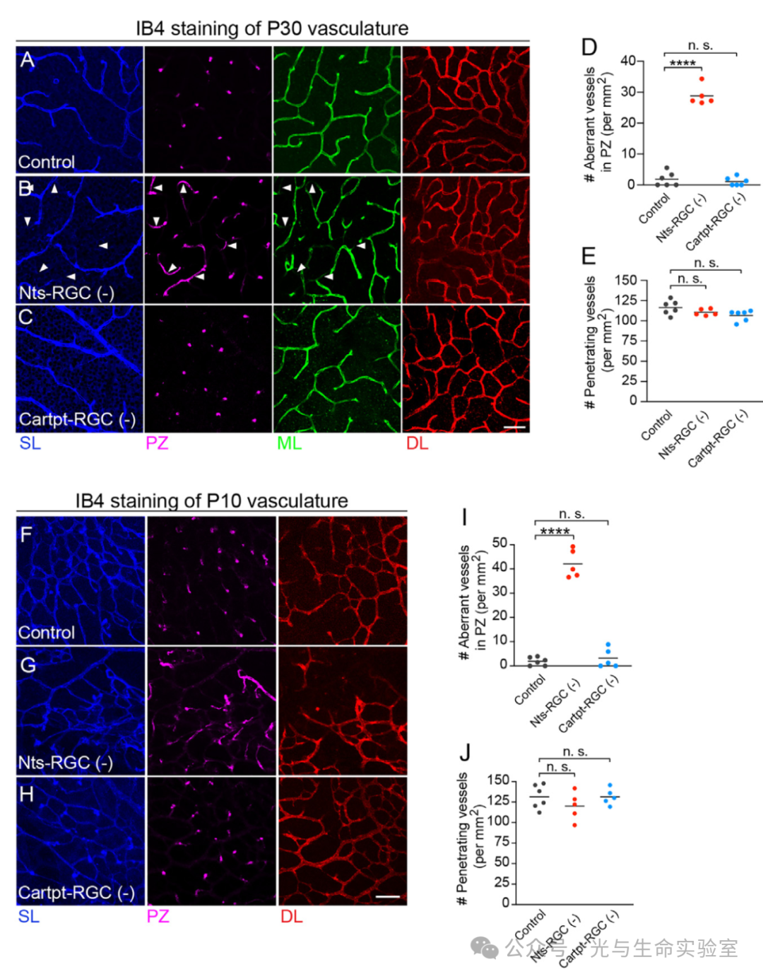
    这些RGC类型在血管网络形成中的作用是什么呢?作者对P0小鼠注射白喉毒素病毒条件性杀死Hb9-RGCs和Nts-RGCs,在P30发现只有特异性杀死Nts-RGCs后会导致浅层视网膜血管和深层视网膜血管之间的穿透层出现异常的外侧血管段,破坏了原本的柱状血管组织(图4 A-D),但是不影响其血管密度(图4 E)。由于穿透层是在发育时期就出现的,因此作者进一步研究了P10的小鼠视网膜血管发育情况,结果显示P10小鼠的血管发育与P30发现的一致,出现穿透层异常(图4 F-J),说明Nts-RGCs可能通过引导穿透血管的柱状生长来指导三维血管网络。

图片

图4: Fam19a4/nts-RGCs是形成正常三维血管网络所必需的


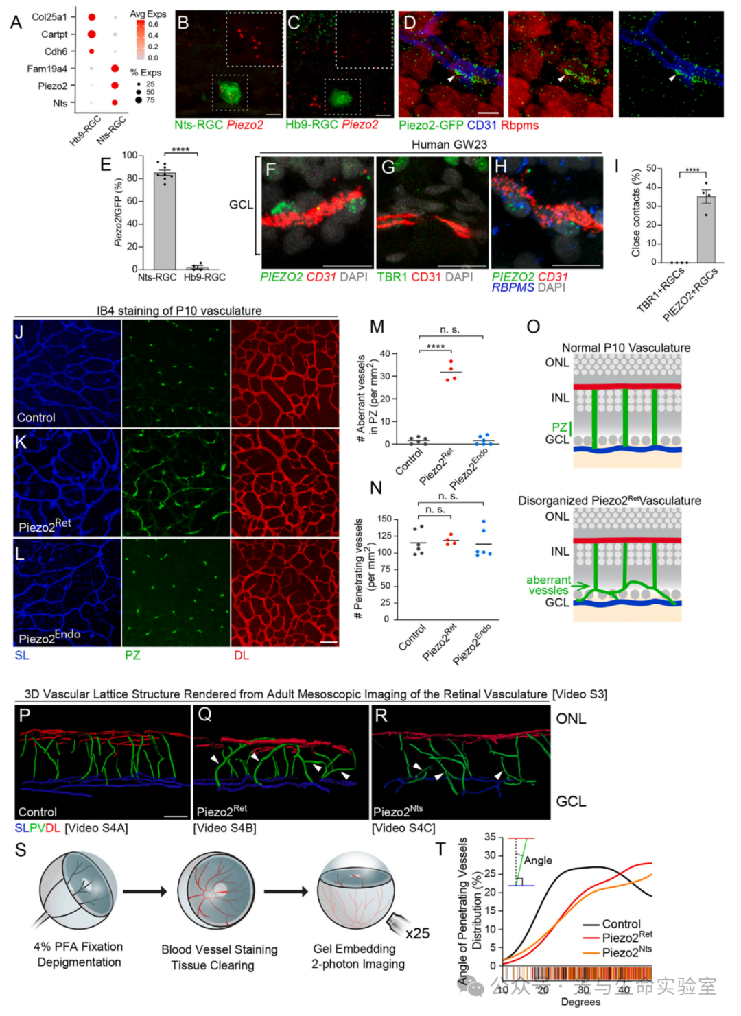
    为了探究产生这一差异的机制,作者对小鼠视网膜单细胞数据进行分析,发现Nts-RGCs和Hb9-RGCs中差异基因Piezo2高表达(图5 A),Piezo2是一种机械感觉离子通道基因。由于Nts-RGCs与血管的直接接触特性,对Nts-RGCs中Piezo2的功能进行进一步研究:作者首先通过原位杂交的方法验证其在Nts-RGCs中特异性表达,并且在Nts-RGCs与血管接触带点表达丰富(图5 B-E),同样在人胚胎视网膜中也观察到类似的现象,说明Piezo2的表达分布在人鼠中有一定保守性(图5 F-I)。

    为了研究哪类细胞中的Piezo2缺失会产生血管异常侧向生长的表型, 作者分别在视网膜中(Six3-cre)、内皮细胞中(Tie-cre)、Nts-RGCs中(Nts-cre)特异性敲除Piezo2,发现在Six3-cre和Nts-cre小鼠中特异性敲除Piezo2会导致异常侧向血管分支,而在Tie-cre小鼠中敲除Piezo2没有明显表型(图5 J-O)。作者进一步使用双光子成像重构完整眼球的视网膜血管三维结构,发现在Six3-cre和Nts-cre小鼠中中特异性敲除Piezo2在穿透层会出现异常侧向生长血管,说明Piezo2在三维血管生长中调节穿透血管的方向(图5 P-T)。

图片

图5: 神经元中Piezo2的正常表达是正常三维血管结构所必需的


4、神经元Piezo2敲除表现为视网膜血管灌注缺陷、组织缺氧和对缺血性眼损伤的易感性增强

    为了评估三维血管缺陷的生理功能缺陷,首先进行了荧光眼底造影实验,以测量尾静脉注射荧光素钠进入循环后的血管灌注率。相对于对照组,Six3-cre和Nts-cre小鼠中中特异性敲除Piezo2在注射荧光素钠后,毛细血管中的荧光强度增加明显变慢,说明了灌注速度变慢,有功能性的受损(图6 A-D);同时免疫荧光染色HIF1A标记的缺氧信号在敲除鼠中显著升高,说明异常的血管不能向视网膜提供足够的氧气,最终导致了功能受损(图6 E-H)。

    由于RGCs是最易受病理损伤的视网膜神经元,所以作者对Six3-cre和Nts-cre Piezo2敲除鼠进行RGC数量的比较,发现9个月开始敲除鼠RGCs数量明显减少(图6 I、L),同时进行了PERG检测,发现12个月时P1-N2振幅也有明显降低(图6 J、K)。说明了RGCs缺失与视觉功能损伤是耦合的。作者进一步使用缺血性视神经病变模型(AION)进行病理性造模,发现诱导4周后,敲除鼠有更严重的RGCs损失和视觉功能损害(图6 M-O)。以上结果说明正确的视网膜血管三维网络对于神经元的生成和正常功能是必不可少的,并可以保护神经元免受缺血损伤。

图片

图6: 神经元Piezo2敲除表现为视网膜血管灌注缺陷、组织缺氧和对缺血性眼损伤的易感性增强


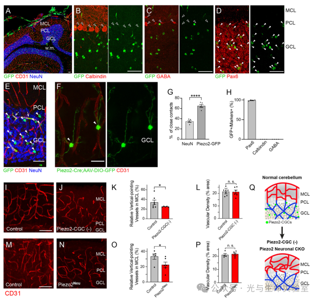
5、小脑血管周围CGC细胞亚群中的piezo2调节三维血管结构

    为了探究Piezo2调节血管三维结构的机制是否在脑中保守,作者查看了脑中的血管生成情况。作者发现小脑中有类似的情况,小脑颗粒细胞中有一小部分神经元表达Piezo2,其分布不同于浦肯野细胞(Calbindin+)和中间神经元(GABA+),而和在视网膜中类似,有非常高的比例与血管接触(图7 A-H)。

    通过病毒注射的方法对这类细胞进行特异性Piezo2敲除,结果发现穿透层的血管偏离了相对垂直的方向,但总体血管密度没有受到影响(图7 I-Q)。综上所述,小脑颗粒细胞中的Piezo2在控制穿透血管的生长方向和调节三维血管网络中同样起到关键作用。

图片

图7: 小脑血管周围CGC细胞亚群中的piezo2调节三维血管结构


总结与意义:

    该研究使用视网膜血管模型,证明了神经元与血管之间新型的相互作用,证明了视网膜内Fam19a4/Nts-RGCs神经元中Piezo2对视网膜血管三维网络的形成和维持的重要性;同时在小脑中Piezo2阳性神经元中也验证了这一点,说明其作用的广谱性。可能为治疗与血管异常相关的疾病提供新的靶点。


作者介绍:

图片

    美国加州大学旧金山分校的眼科系Xin Duan实验室。实验室主要研究神经环路连接和重连接的分子和细胞基础,以小鼠视网膜为模型,重建神经环路,修复神经系统疾病和神经元损伤的生理功能,确定神经元再生和基于干细胞的神经元修复的新途径。


原文索引:https://doi.org/10.1016/j.cell.2024.04.010

注:本文仅为作者个人解读,如有纰漏,请参照原文。


撰文:姚艺川

审核:童大力

编辑:成美君


微信扫一扫
关注该公众号