文献分享41:Science | 兴奋性与抑制性突触后为何不会融合?

XueLab 光与生命实验室 2024年07月10日 15:12


图片

研究背景:

    细胞内存在各种各样的细胞器,我们耳熟能详的大部分是被膜包被的细胞器,例如内质网、高尔基体、溶酶体等。磷脂分子的包裹使得他们的内外环境相互隔离,在其内部形成了独特的生化环境,为其中发生的特异的生化反应提供环境。实际上,细胞内也存在着大量的无膜细胞器,它是由一些生物大分子如蛋白、RNA聚集而形成的。和有膜细胞器类似,无膜细胞器也能产生一个不同于外部环境的区室,为特定生化反应提供环境。并且由于它没有磷脂分子包裹,能够更容易的与外界进行物质交换,也更利于细胞对其进行调控。近些年来的研究指出,相分离是产生无膜细胞器的重要驱动力之一。

    神经元之间通过突触传递信息,化学突触可以分为突触前、突触间隙以及突触后。在突触这一其小的区域内富集了极其高浓度的蛋白质,而这些蛋白大部分都并非被膜包裹,因此突触前、突触后的蛋白致密区都是特殊的无膜细胞器。张明杰院士近些年来的工作就是揭示突触前、突触后分别是如何组装的,以及相分离机制在其中发挥了什么作用。


科学问题:

    之前的研究结果表明,兴奋性与抑制性突触后的组装都需要相分离的参与,但是同一个神经元上存在着大量的兴奋性与抑制性突触,其中有的兴奋性与抑制性突触可以共用一个神经元,他们的PSD可能只相距几纳米,那么,为什么在这种情况下兴奋性与抑制性突触还能各司其职,而不会发生融合呢?


内容简述:

    作者首先按照之前的研究结果,分别在体外纯化了兴奋性突触后以及抑制性突触后的主要组分,之前的研究表明,ePSD(兴奋性突触后)或是iPSD(抑制性突触后)组分都能够通过他其相互作用网络聚集形成相分离液滴。

    但是,没有研究检测将ePSD与iPSD混合会发生什么改变。于是作者尝试将5× ePSD与2× iPSD共7种组分在溶液中进行混合(图1A),发现ePSD与iPSD的聚集相互不相容(图1 B),其中两种液滴存在相互靠近甚至相互接触形成一个液滴的情况,但ePSD与iPSD的组分之间仍然是完全不相容的。作者猜测这种液滴之间的互不相容很可能就是ePSD与iPSD不能融合的原因。在其中添加AMPA受体的辅助亚基stgCT,发现它主要与ePSD组分融合(图1 C),但是除去了其末端的四个酸性氨基酸后,它就更多的进入到了iPSD组分中(图1 D),这一结果说明,这种互不相容的相分离现象是突触正确组装的关键因素。

    进一步,作者将iPSD中的GPHN的375号甘氨酸突变为谷氨酸(这是一种在癫痫性脑病患者中发现的错义突变),作者发现这种突变会导致抑制性突触后组分无法发成相分离,而将四聚体的Homer3更换为Homer1则削弱了兴奋性突触后的相分离能力,ePSD组分进入iPSD当中,这些都破坏了ePSD和iPSD凝聚相之间的不融关系(图1 E)。

图片

图1. ePSD与iPSD凝聚物互不相融


    考虑到ePSD以及iPSD都是与细胞膜相关的组分,因此作者制造了固定在玻片上的人工脂质体,并利用His6标签将ePSD与iPSD组分中的膜蛋白与脂质体形成连接(图2 A)。作者发现,在不加入ePSD或者iPSD的支架蛋白的情况下,几种膜蛋白在人工囊泡上的分布是均匀的,而在加入了iPSD或是ePSD的其他组分后,膜上的蛋白分布就由于相分离作用而变得不再均匀,这也说明,相分离作用是能够在细胞膜上发生的(图2 B-H)。进一步作者在人工囊泡上同时加入了ePSD与iPSD的组分,并利用超高分辨率成像检测这些蛋白组分在膜上的分布情况,结果显示,ePSD和iPSD都能够在膜上自动的形成互不相容的两个凝聚相,并且这种互不相容仅在凝聚相中出现(图2 I)。

图片

图2. PSD支架蛋白与各自的受体在人工脂质体膜表面形成不同的凝聚体


    随后,作者利用单分子轨迹追踪的方法,对ePSD与iPSD中的蛋白组分进行轨迹追踪(图3 A, B)。结果显示,在仅有两种膜蛋白存在时,蛋白在膜上均匀分布,分子运动的轨迹是相对比较自由的(图3 C),而在加入了完整的ePSD与iPSD组分后,由于形成了复杂的相互作用网络,蛋白在凝聚相之中的运动受到了严重的限制(图3 D)。分子运动的位移距离显著减少这也说明ePSD与iPSD的相分离作用能够利用相互作用网络,最终达到分子的准确定位的作用(图3 E, F)。

图片

图3. 凝聚物中的分子运动受限


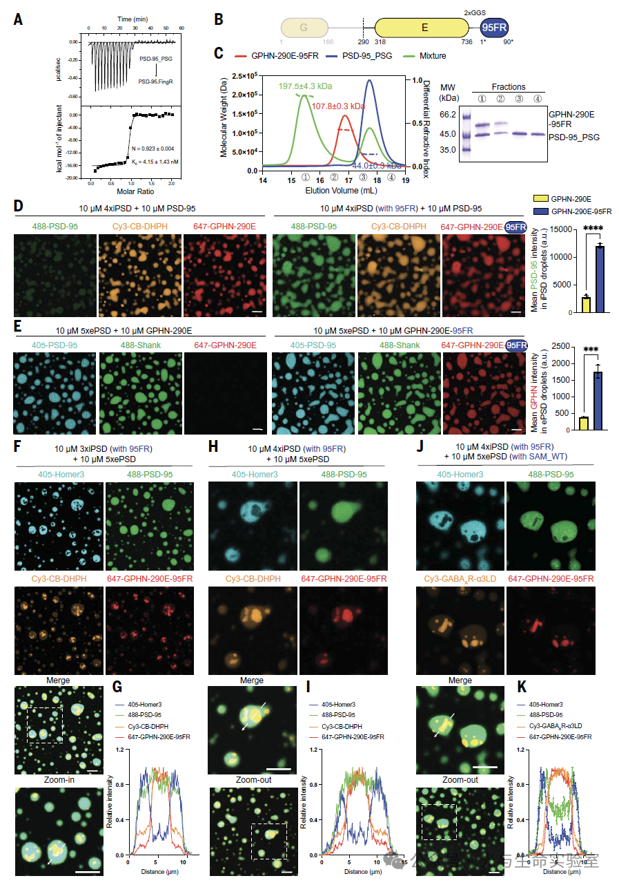
    为了衡量ePSD与iPSD之间互不相容的现象有多强,是否能够通过人为作用打破这种互不相容的情况。作者利用了一种蛋白称为95FR,这是一种PSD95的特异性结合蛋白,它与PSD95的PDZ结构域之间有非常强的相互作用,相互作用系数可以达到纳摩尔级别(图4 A)。作者将这种95FR与抑制性突触后膜蛋白Gepherin进行融合(图4 B, C),使得Gephrin与PSD95之间产生一个强的相互作用力,接着通过在iPSD组分中加入PSD95,作者发现,含有95FR的iPSD能够将PSD95这样一种ePSD组分招募进iPSD中,同样,也能够将Gephrin招募进ePSD组分中,可以看到,PSD95在iPSD中也能够均匀分布(图4 D, E)。作者假设:PSD-95的均匀分布可能是由于GPHN-290E-95FR与PSD-95之间的相互作用,使得一部分PSD-95从ePSD网络中被隔离到iPSD中。如果这一假设成立,那么将ePSD与iPSD组分进行混合,一开始PSD95还能够利用与Gephrin的结合与iPSD凝聚物相互融合,但是随着不断加入新的iPSD与ePSD组分(带有野生型无菌a-基序(WT SAM)域的Shank3),使得相分离的相互作用网络不断的增强,最终PSD95可以克服人为创造的与iPSD的相互作用,在最后PSD95与iPSD重新分离,进入到了ePSD的凝聚物当中(图4 F-K)。结果显示,ePSD、iPSD各自的相互作用网络足够的强,以至于人为添加一个强烈相互作用的桥梁都无法克服这种相互作用网络,这也是iPSD与ePSD在神经元上不会发生相互融合的原因。

图片

图4. 相分离使得带有95FR标签的GPHN从ePSD凝聚物中解离出来,并在iPSD凝聚物中富集


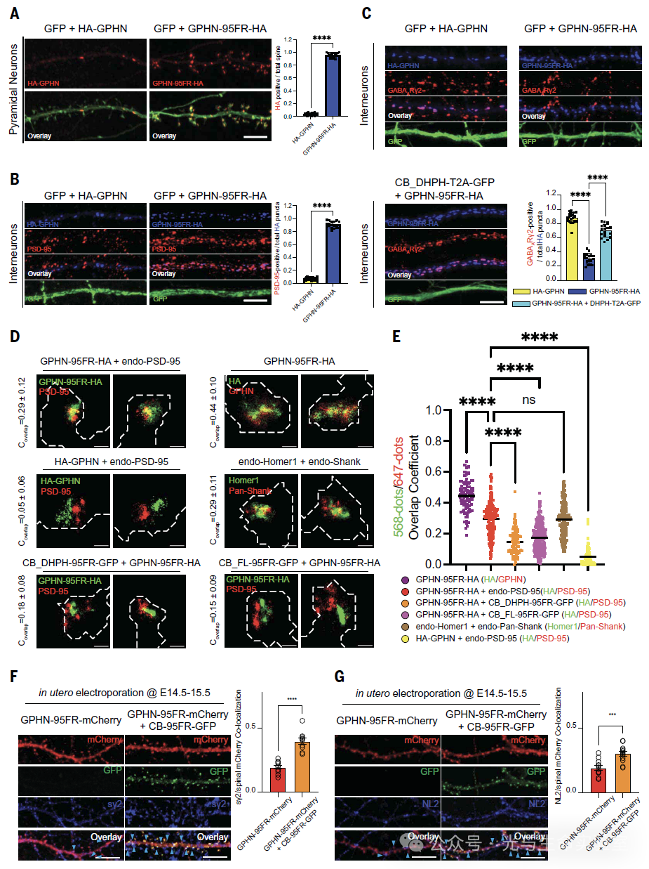
    为了进一步验证这一结果,作者还用原代神经元进行了实验,结果显示,在椎体神经元中转染Gephrin-95FR,它能够被细胞内源的PSD95富集到树突棘中(图5 A),而在抑制性神经元中,Gephrin也能够与PSD95标记的兴奋性突触后形成共定位(图5 B)。但是,如果在转染Gephrin-95FR的同时过表达一个能够增强iPSD相互作用网络的Collybistin (CB)时,又可以诱导Gephrin-FR95与本来紧密结合的PSD95分开,形成相互独立的聚集体(图5 C)。利用超分辨率显微成像可以更加清楚的看到这一现象,Gephrin与PSD95在正常情况下是完全分离的,在连接了95FR后,这两者之间又会出现很强的共定位,但是在进一步加入CB来增强iPSD的相互作用网络,PSD95又会与Gephrin产生分离(图5D, E)。最后作者通过胚胎电转的方式在体验证了这一现象(图5 F, G)。

图片

图5. CB的共表达将错误靶向的GPHN-95FR恢复分布于抑制性突触


总结与讨论:

    本文揭示了ePSD与iPSD在同一个突触后膜区域内不互溶的机制,该机制不同于我们已知的在稀溶液中通过单分子之间的相互作用来决定分子定位的模式,而关键在于发生相分离的同时形成了渗流分子网络。要想完成两个网络的互融至少需要打破其中一个网络,这一过程需要巨大能量,从而让两个网络天然处于不互融的状态。这为我们如何理解细胞内能同时存在大量独立的无膜细胞器提供新的视角,也为如何理解生物大分子的定位和功能以及无膜细胞器的调控机制提供了新的思路。

图片


作者简介:

图片

    本文的通讯作者是来自南方科技大学的张明杰院士。团队主要通过结构生物学、生物化学以及分子生物学的手段,来研究神经生物学领域内的问题。他的研究领域包括生物大分子相变与相分离发生及调控的分子机制、神经信号转导中重要生物大分子复合体的生物化学和结构学基础、神经细胞极性产生和维持的机制研究。近十年来他们的研究集中神经突触中的相分离工作,在Cell(2016,2018),Neuron(2019),Cell Res(2021,2022)等期刊发表多篇高水平文章,开创了对突触研究的一个全新的方向。


原文链接:http://doi.org/10.1126/science.adj7066

注:本文仅为作者个人解读,如有纰漏,请参考原文。


撰文:陈治平

审核:童大力

编辑:成美君

微信扫一扫
关注该公众号