文献分享42:Nature | 延髓分离的神经环路分别介导GLP1诱导的饱腹与厌恶行为

XueLab 光与生命实验室 2024年07月17日 16:01
图片

研究背景:

    减肥药物治疗常伴随恶心、呕吐等副作用。肥胖治疗中最长效的减肥药物是基于GLP1开发的,例如:艾塞那肽、利拉鲁肽和最有效且最受欢迎的GLP1单药疗法司美鲁肽,虽然在临床上带来约16%的显著减重疗效,然而也同样有60%的参与者产生恶心等副作用。是否减肥药带来的饱腹与厌恶(恶心、呕吐)作用的机制是分离的?以及它们各自如何分别产生行为表现?这些机制的解析能有望通过靶向饱腹感开发特异性药物,规避副作用风险。


科学问题:

    基于GLP1R激动剂开发的减肥药产生饱腹感和厌恶行为是否是分离独立的?以及它们各自的神经机制是什么?


内容简述:

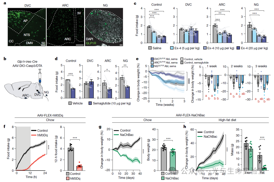
1、延髓GLP1r神经元介导GLP1减肥类药物产生的厌食和减重

    虽然GLP1受体在全身多个系统表达,但其介导的抑制食欲作用主要通过迷走神经系统传入脑及其下游脑区,例如背侧迷走神经复合体(DVC, dorsal vagal complex,包括NTS和AP)、下丘脑弓状核(ARC, arcuate nucleus)以及迷走传入结状神经节(NG, nodose ganglion)均表达GLP1受体(图1a)。哪个脑区介导了GLP1诱导的抑制食欲功能?在上述脑区表达Casp3或DTA(白喉毒素),结果显示仅损毁DVC的GLP1r神经元,消除减肥药艾塞那肽和索马鲁肽诱导的抑制食欲(图1b-d)、降低肥胖小鼠体重(图1e)。反之,通过化学遗传学hM3Dq急性激活DVC GLP1r神经元显著抑制食欲(图1f)。表达NaChBac长期激活DVC GLP1r神经元显著下降正常饮食小鼠的体重(图1g),以及减缓高脂饮食小鼠体重增长和脂肪囤积(图1h)。以上结果说明DVC是GLP1产生减肥效应的充分和必要位点。

图片

图1: 延髓GLP1r神经元介导GLP1减肥类药物产生的厌食和减重


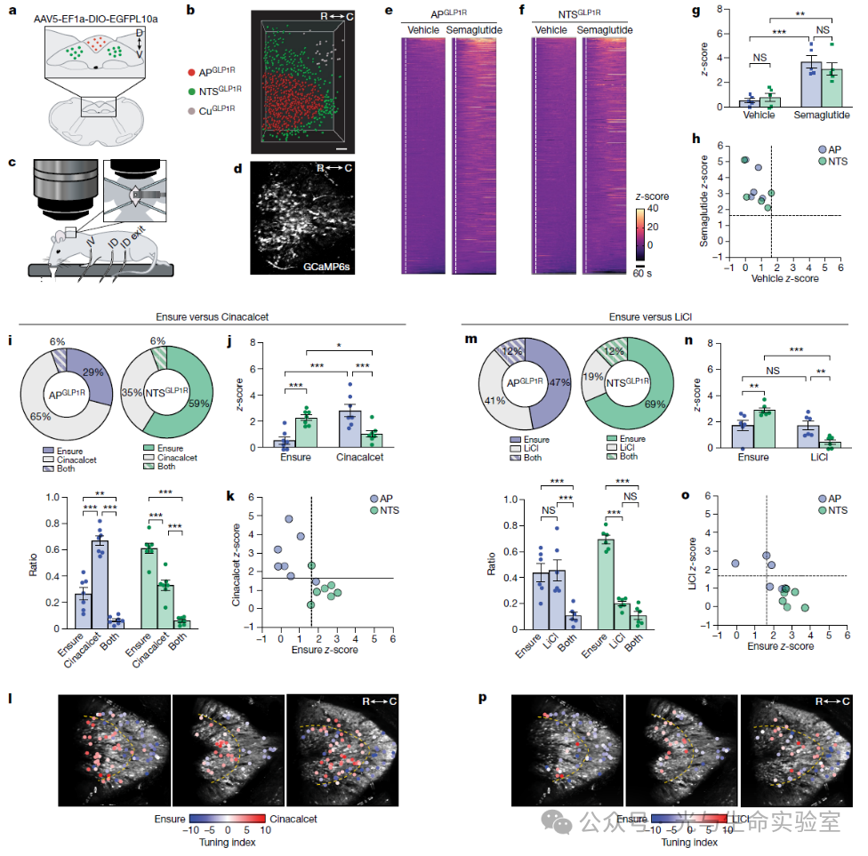
2、APGLP1r与NTSGLP1r神经元的动态响应

    延髓DVC的GLP1r神经元如何响应GLP1类减肥药以及其他厌食欲物质?通过对麻醉小鼠DVC的GLP1r神经元进行在体双光子钙成像(图2a),在视野内可清晰判断DVC中AP与NTS两个脑区GLP1r神经元的空间分布特征(图2b-c)。给予索马鲁肽均能显著激活APGLP1r与NTSGLP1r神经元图2e-h)。是否它们对营养素刺激和厌恶性刺激具有特异性响应?通过对比厌恶反应药物(西那卡塞特、氯化锂)和营养素产生的神经元反应,结果显示,更多APGLP1r神经元被厌恶药物激活,而NTSGLP1r神经元更多被营养素激活图2i-p)。

图片

图2: APGLP1r与NTSGLP1r神经元的动态响应


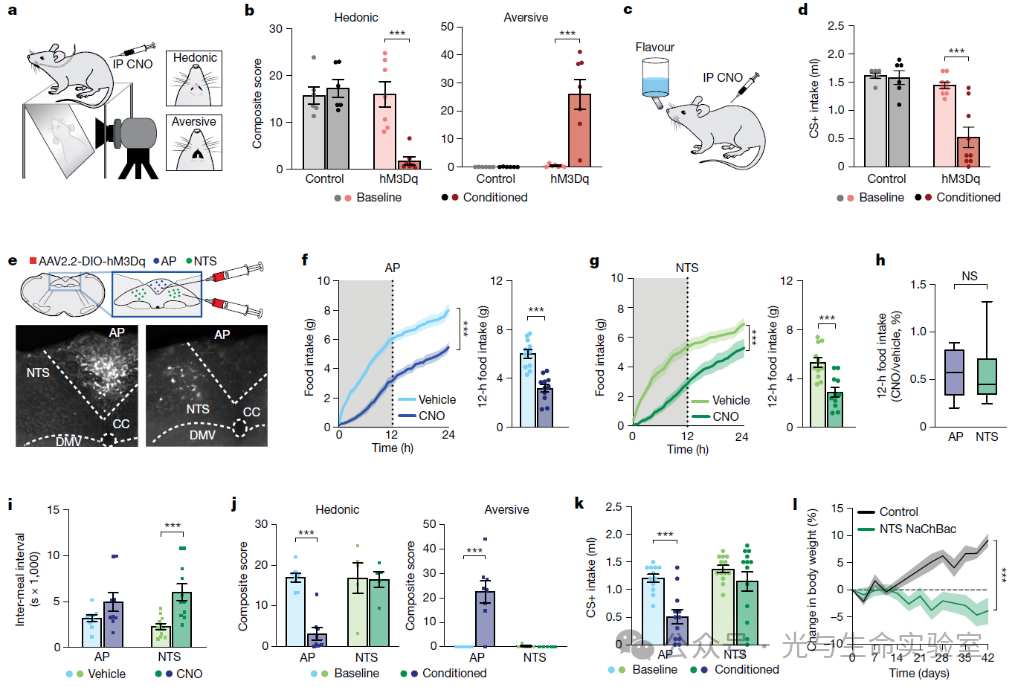
3、APGLP1R 和NTSGLP1R神经元分别驱动厌恶和饱腹

    两类神经元响应营养素和厌恶性药物模式不同,暗示它们可能介导减肥药诱导的不同行为。通过给予风味液体观察面部反应,可判断小鼠的享乐或厌恶状态(图3a)。激活APGLP1r与NTSGLP1r神经元,小鼠显著减少享乐,增加厌恶感(图3b-d)。这种厌恶感由哪类神经元介导?通过化学遗传学分别激活两类神经元,均能降低食欲(图3e-i)。但仅在激活APGLP1r神经元后产生厌恶感(图3j-k)。

图片

图3: APGLP1R和NTSGLP1R神经元分别驱动厌恶和饱腹


4、阻断厌恶感神经元后,减肥药依旧能降低食欲

    前面的结果显示APGLP1r神经元特异性介导厌恶感,APGLP1r与NTSGLP1r神经元共同介导食欲下降。是否减肥药产生的饱腹依赖于厌恶感的产生?通过化学遗传学hM4Di抑制两类神经元或敲除两类神经元的GLP1受体。结果显示,即使抑制APGLP1r神经元或敲除其GLP1受体,减肥药依旧能产生饱腹感,降低食欲(图4)。

图片

图4: 阻断厌恶感神经元后,减肥药依旧能降低食欲


5、两类神经元向下游不同的投射模式介导减肥药饱腹和厌恶感的分离

    APGLP1R 和NTSGLP1R神经元分别介导减肥药产生的厌恶和饱腹。是否其下游投射靶区不同,而分别介导了两种行为?通过对两类神经元的下游投射示踪,结果显示APGLP1R神经元主要投射至臂旁核(IPBN),NTSGLP1R神经元主要投射至下丘脑室旁核(PVN)(图5a-c)。通过光遗传学分别激活IPBN与PVN中两类GLP1R神经元末梢,结果显示IPBN与PVN脑区内末梢激活显著降低食欲(图5d-g)。而只有激活IPBN脑区内末梢才产生厌恶感(图5f-k)。说明DVC向IPBN的投射介导了减肥药产生的厌恶。

图片

图5: 两类神经元向下游不同的投射模式介导减肥药饱腹和厌恶感的分离


总结与意义:

    该研究揭示了GLP1类减肥药产生饱腹和厌恶感的神经环路机制,发现两种行为的产生分别由APGLP1R 和NTSGLP1R两类神经元介导。未来针对GLP1减肥药的开发可规避厌恶感产生的神经环路(APGLP1R),降低副作用的产生。


作者介绍:

    该工作通讯作者为宾大的Amber L. Alhadeff教授。该实验室的研究集中于消化道如何调控中枢摄食行为、摄食稳态与奖赏系统的交互、内在需求如何驱动复杂动机行为的产生等。


原文索引:https://doi.org/10.1038/s41586-024-07685-6

注:本文仅为作者个人解读,如有纰漏,请参照原文。


撰文:沈嘉伟

审稿:孟建军

编辑:成美君


微信扫一扫
关注该公众号