文献分享47:Nat. Commun. | RPE的多组学分析揭示了PVR病变中活化增强子驱动的RANK-NFATC1信号通路

XueLab 光与生命实验室 2024年09月07日 12:31
图片

研究背景:

    在生理条件下,RPE(视网膜色素上皮,Retinal Pigment Epithelium)细胞是一类终末分化和高度极化的细胞,主要功能通过吞噬脱落的感光细胞外节和形成视网膜外屏障来维持视觉功能。眼球遭受创伤性损害后,视网膜组织过度的炎症反应干扰了生理性的伤口愈合反应,发展为异常且不受控的损伤修复过程,长期迁延形成视网膜前/下的纤维增生膜,即为增生性玻璃体视网膜病变 (Proliferative vitreoretinopathy, PVR)。在PVR患者的眼球中,视网膜RPE细胞会失去极性,迁移到玻璃体腔或视网膜下间隙并增殖,胶质细胞迁移到视网膜表面和玻璃体内,迁移的细胞增殖形成纤维膜以及收缩的纤维膜最终牵拉视网膜,导致视网膜脱离,这些都是 PVR 的特征。在PVR发生发展的过程中, RPE细胞的增殖、迁移和细胞命运转变是PVR发生发展的关键因素,但其背后的具体调控机制尚未完全阐明。


科学问题:

    驱动静态 RPE 细胞向增殖、迁移和分泌表型转变的确切分子机制是什么?表观遗传机制,如染色质可及性和组蛋白修饰,是否在RPE的命运决定中发挥功能?


内容简述:

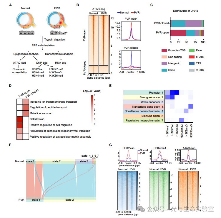
    研究人员成功构建PVR的小鼠模型后, 将小鼠的RPE细胞分离出来,进行了 ATAC-seq,绘制了伴随 PVR 期间 RPE 细胞命运转变的全基因组染色质动态图谱(图1A)。ATAC-seq的数据表明,相比于对照小鼠,PVR造模小鼠的RPE细胞中的差异可及区(DAR)主要定位于顺式调控区,包括启动子、内含子和基因间区(图1B, C)。GO分析表明,PVR-open的基因组区域主要与细胞迁移、分裂和上皮细胞向间充质转化的通路相一致;PVR-closed的基因组区域主要和RPE细胞的转运功能相关(图1D)。

    紧接着,研究人员采用了chip-seq来评估RPE的组蛋白修饰情况:测序结果显示,相比于对照组,PVR损伤的RPE细胞中的H3K27ac、H3K4me1修饰的染色质区域显著增加,表明整个基因组中增强子被激活更多(图1G)。为了辨别染色质状态的改变是否与染色质可及性一致,研究人员在H3K27ac 信号区(增强子标记)探测了 H3K4me1 信号和染色质可及性。发现在与 H3K27ac 增加相关的区域,H3K4me1 的染色质富集明显增加,染色质可及性明显提高,这表明在 PVR 进展过程中,增强子活性与 RPE 细胞染色质可及性的提高是一致的。Vimentin 和Runx1是PVR 膜中发现的纤维化标志物,在 RPE 细胞的 EMT (上皮-间质转化)中起着至关重要的作用。多组学结果也显示:与正常 RPE 细胞相比,PVR的RPE 细胞中的 Runx1 和 Vim 基因表现出染色质可及性增强,H3K27ac、H3K4me1 和 H3K4me3 水平升高,而其他组蛋白修饰相对保持不变。总之,这些结果揭示了损伤后 PVR 发展的表观遗传学基础,在 PVR 进展过程中,RPE 细胞中的增强子明显激活,染色质可及性增强。

图片

图1:PVR 后 RPE 动态表观遗传变化的分析。


    增加的染色质可及性与增强子激活相结合,是激活基因表达的关键调节机制。因此,作者紧接着对从正常小鼠和 PVR 小鼠中纯化的 RPE 细胞进行了 RNA 测序。GO 分析显示,下调的基因主要包含与视网膜功能相关的基因,例如参与光刺激的感官感知、感觉器官发育和视网膜稳态的基因;上调的基因在包括细胞外基质组织、胶原蛋白代谢过程和细胞因子产生调节在内的途径中富集(图2 A-C)。表明 RPE 细胞在 PVR 进展期间功能状态受损,纤维化和炎症活性增强。RNA-seq和chip-seq的结果综合显示,在 PVR RPE 细胞的上调基因中,来自 PVR 染色质开放区域的基因明显占多数,H3K27ac 信号明显的区域与基因激活相关,这表明活跃染色质状态与 PVR 相关基因表达增强之间存在密切联系。

图片

图2:活性染色质状态与 PVR 相关基因的表达升高有关。


    前文表明,增强子激活的基因与 PVR 进展之间的显着相关性,那么使用 JQ1 介导的增强子抑制是否会在治疗 PVR 中有治疗效果(JQ1是一种BET 蛋白 BRD4 的小分子抑制剂,可与 BRD4 溴化结构域的乙酰基-赖氨酸结合袋结合,使 BRD4 从染色质中移位。这种移位会导致增强子中的 Mediator 复合物和 RNA 聚合酶 II 被移除,从而降低相关基因的表达)?为了更好地给药,研究人员使用纳米材料包裹JQ1小分子,从玻璃体下注射给药。结果表明,使用增强子抑制剂后,PVR的疾病发生进展明显被抑制:相比于未给药组,JQ1治疗的视网膜结构更清晰,αSMA表达更少(图3)。

图片

图3 :抑制 BET可减轻 PVR 的进展。


    为了确定参与重塑 PVR 表观遗传景观的关键转录因子,研究人员接下来评估了 PVR 开放区域内转录因子(TF)基序的富集情况(图4 A, B)。通过整合转录组数据,确定了在 PVR 进展过程中上调的 12个TF,这些TF的结合基序在 PVR 模型的RPE 细胞中富集且表达升高,结合ATAC-seq和chip-seq的数据,发现也是染色质开放以及增强子激活区(图4 C-E)。

图片

图4:揭示 PVR 的转录调控网络。


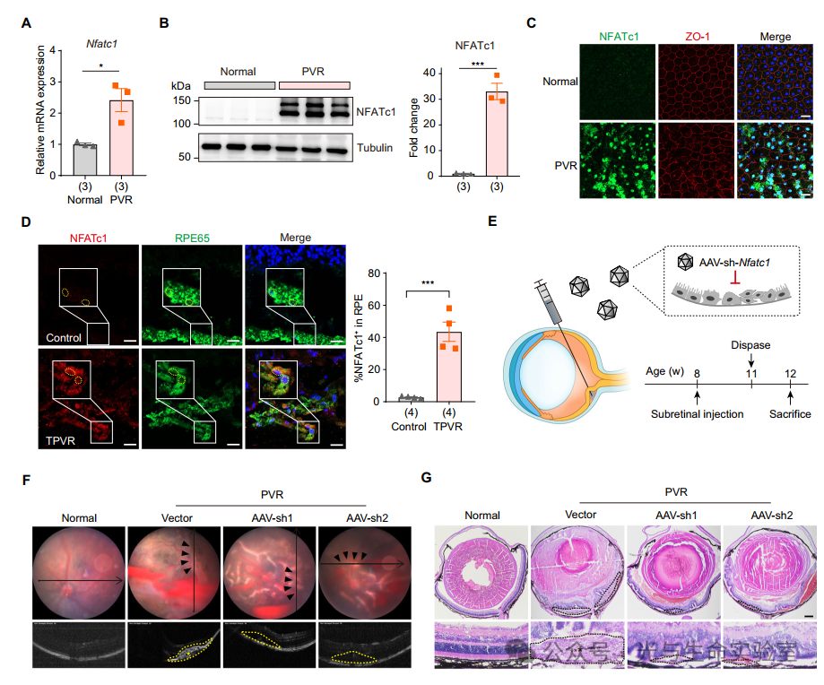
    考虑到其中一些转录因子已经被报道和PVR有关,而转录因子Nfatc1(活化T细胞核因子1)包含其他TF的motif,并且在 PVR 中的作用尚未明确,因此,研究人员认为Nfatc1可能会是 RPE细胞在PVR后的关键转录因子。因此,研究人员首先在蛋白水平上验证了PVR 后 NFATc1 的高表达—在小鼠模型和PVR患者的结果类似(图5 A-D)。接着,研究人员使用了Nfatc1的shRNA的AAV病毒载体进行视网膜下递送,探究敲低Nfatc1是否能延缓PVR疾病进展:结果表明,特异性抑制 RPE 细胞中的 NFATc1 可减轻 PVR 的进展(图5 E-G)。

图片

图5:抑制 RPE 细胞中的 NFATc1 可减轻 PVR 的进展。


    最后,研究人员探究了NFATc1 的上游调节因子RANK(NFκB受体激活)对PVR疾病进展的影响。多组学数据显示RANK的转录调控显著加强,通过对PVR造模的小鼠视网膜下注射RANK通路抑制剂-OPG发现,OPG治疗能显著减轻PVR的疾病进展(图6)。

图片

图6:抑制 RANK-NFATc1 轴可延缓 PVR 的进展。


总结:

    研究人员通过ATAC-seq、chip-seq以及RNA-seq揭示了在PVR发生过程中RPE 细胞中增强子活性的增加与其染色质可及性的增加一致,与相关基因程序上调之间也有强大相关性。通过构建转录因子调控网络,确定了随着 PVR 的推进,增强子驱动的 RANK-NFATc1 通路的异常激活。通过眼内干预-抑制增强子活性的纳米药物、靶向 NFATc1 的基因疗法和针对 RANK 通路的抗体疗法,都可有效缓解 PVR 进展。

    总之,该工作阐明了 RPE 细胞命运转换过程中 PVR 相关基因激活的表观遗传基础,并为 PVR 治疗提供了靶向表观遗传调节和 RANK-NFATc1 轴的有前途的治疗途径。


作者简介:

    文章的通讯作者是来自天津医科大学总医院眼科的颜华教授团队、天津医科大学基础医学院生物化学与分子生物学系的陈宇鹏教授、徐州医科大学的赵子明教授团队。

图片

颜华教授,天津医科大学党委书记、天津医科大学总医院眼科主任医师。研究方向为玻璃体视网膜疾病、眼外伤、视神经损伤、眼免疫疾病。

图片

陈宇鹏教授,天津市泌尿外科研究所副所长,天津医科大学教授。主要研究方向为泌尿系统遗传性疾病的发病机制和转化研究。

图片

赵子明教授,徐州医科大学教授,主要研究方向为功能化生物材料与纳米靶向递药系统。


原文链接:https://doi.org/10.1038/s41467-024-51624-y


注:本文仅为作者个人解读,如有纰漏,请参照原文

撰文:孙永佳

审核:童大力

编辑:成美君

微信扫一扫
关注该公众号