文献分享48:Nature Communications | 脑干中NPY神经元对压力应激的前馈抑制

XueLab 光与生命实验室 2024年09月13日 17:34


图片


图片

研究背景:

    压力应激是生物体应对外界威胁和挑战的一种生理反应,可以帮助生物体应对潜在的危险并提高生存机会。然而,过度或长期的应激反应可能导致一系列负面后果,包括心理和行为障碍,如焦虑、抑郁、饮食失调,甚至是创伤后应激障碍(PTSD)。之前科研工作已经报道了杏仁核、下丘脑、海马、前额叶皮层和蓝斑核等多个脑区参与启动和介导压力诱发的应激反应。但是,关于大脑如何抵抗压力和防止过度反应,目前的研究甚少。

    神经肽Y(NPY)是一种在中枢和外周神经系统中广泛分布的神经肽, NPY在调节食欲、能量平衡、情绪和应激反应等多种生理过程中发挥着重要作用,例如,大脑室管膜或多个脑区的增加 NPY 可以减少焦虑样行为。并且,大脑中 NPY 水平较高的个体对创伤后疾病的易感性较低。这些研究表明,NPY 具有对抗压力应激的作用,能够减轻应激引起的负面行为和生理反应。然而,关于 NPY 神经元如何具体参与压力应激反应的神经机制,尤其是在神经回路层面的细节仍不清楚。


科学问题:

    神经肽 Y(NPY)神经元在抵抗压力应激反应中的作用及其神经机制。



研究内容:

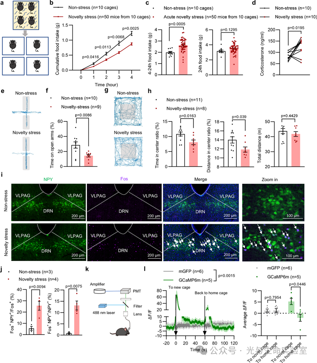
1、急性压力刺激导致小鼠食欲降低、出现焦虑并激活  NPYDRN/vlPAG 神经元

    首先,研究者将实验小鼠单独转移到一个新的、没有垫料笼子中,以诱导急性新奇性应激行为。小鼠在1小时应激后的4小时内的食物摄取减少,血液中的皮质醇含量升高,并且在高架十字迷宫(EPM)和开放场测试(OFT)实验中,表现出探索开放臂和中心区域时间减少,呈现焦虑样行为。免疫组化检测结果显示,急性应激组小鼠相较对照组,除经典压力应激相关脑区外,DRN(the dorsal raphe nucleus,中缝背核)和vlPAG(ventrolateral periaqueductal gray region,腹外侧导水管周围灰色区)脑区的c-fos表达增加,且与 NPY神经元具有20%以上的共标。光纤记录结果也确认了急性压力刺激会激活小鼠NPYDRN/vlPAG神经元。(Fig.1)

图片

Fig.1 | 急性新奇性压力减少摄食、诱发焦虑并兴奋NPYDRN/vlPAG神经元。


2、NPYDRN/vlPAG 神经元的激活能够显著改善应激状态下的食欲下降和焦虑样行为

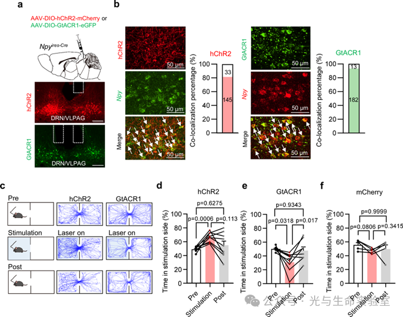
    为了确定NPYDRN/vlPAG神经元在调节应激反应中的作用,研究者通过化学遗传学方法特异性地抑制或兴奋NPYDRN/vlPAG神经元,发现抑制 NPYDRN/vlPAG神经元加剧了应激引起的食欲下降,而兴奋这些神经元则能够显著改善应激引起的食欲抑制(Fig.2),并且还能够减轻应激引起的焦虑样行为。(Fig.3)

图片

Fig.2 | NPYDRN/vlPAG神经元调节急性新奇性压力诱发的食欲下降。

图片

Fig.3 | 兴奋NPYDRN/vlPAG神经元可以改善慢性压力诱发的焦虑样行为。


3、抑制NPYDRN/vlPAG神经元加剧慢性束缚应激所引起的食欲下降和焦虑样行为

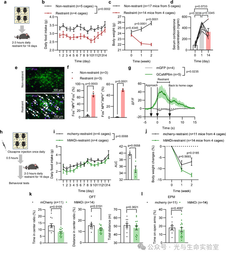
    除了急性压力应激外,慢性压力通常会导致更多相关疾病,那么 NPYDRN/vlPAG神经元是否在抵抗或适应慢性压力应激中发挥作用呢?研究者将小鼠放置在限制其运动的约束装置中14天,每天束缚 2 至 3 小时。这种慢性应激模型模拟了长期压力对小鼠行为和生理的影响。在慢性束缚应激下,小鼠摄食减少,体重明显下降,血液中皮质醇激素也显著升高,并且 NPY DRN/vlPAG神经元兴奋。通过化学遗传学方法, 在小鼠接受束缚应激时对NPYDRN/vlPAG神经元进行特异性的抑制,会加剧小鼠摄食减少的现象,在高架十字迷宫(EPM)和开放行为检测中,焦虑样行为表现出加重效果。(Fig.4)

图片

Fig.4 | NPYDRN/vlPAG神经元在慢性束缚压力诱导的食欲下降和焦虑行为中具有必要性。


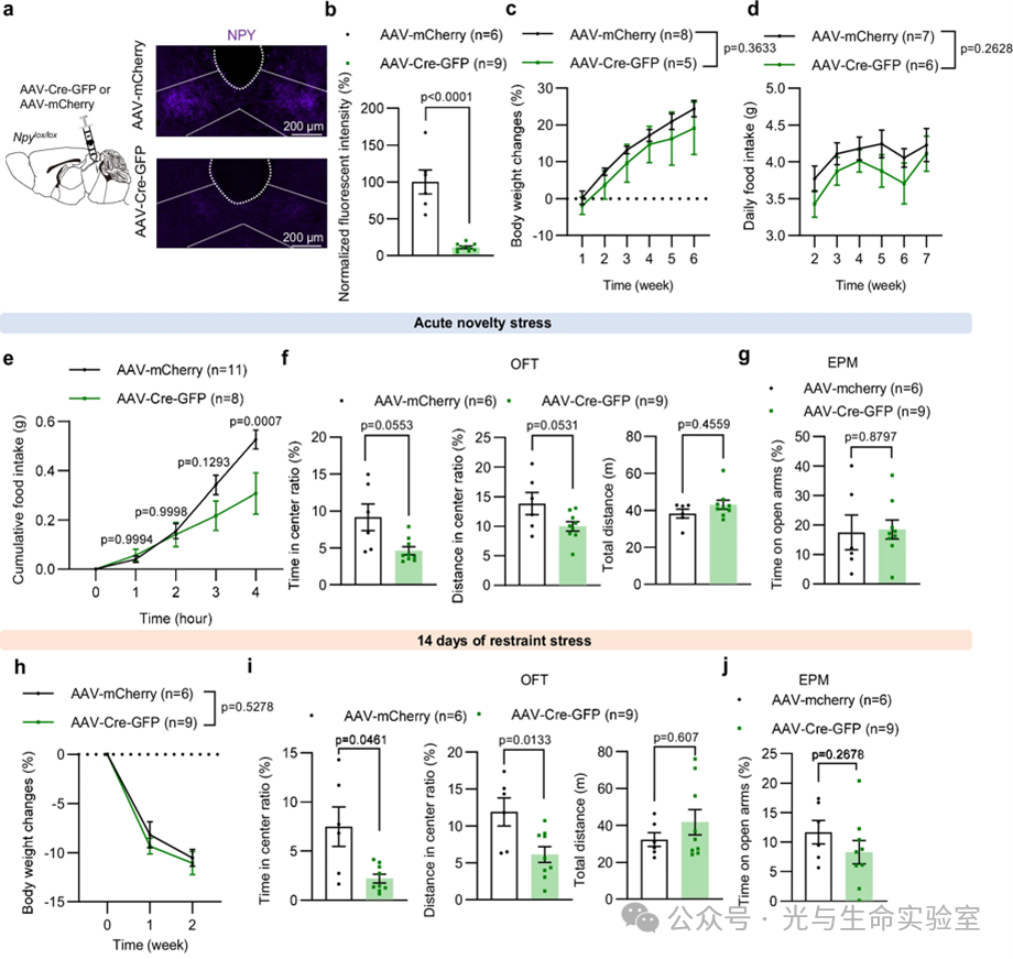
4、DRN/vlPAG中敲低NPY会加剧应激性焦虑且NPYDRN/vlPAG 神经元能够传递正向的情绪价值

    为了进一步确定NPYDRN/vlPAG神经元中NPY 在抗压行为中的作用,研究者将 AAV-Cre- GFP注射到 NPYlox/lox 小鼠的 DRN/vlPAG 脑区中,选择性地敲低 NPY 在 DRN/vlPAG 中的表达后,会加剧应激下导致的小鼠食欲降低现象;不管是在急性应激还是长期束缚应激下,小鼠焦虑样行为也显著加重(Fig.5)。通过光遗传学方法特异性操纵 NPYDRN/vlPAG 神经元的活动,结果表明,兴奋 NPYDRN/vlPAG神经元能够引起小鼠对特定环境的偏好(通过实时地方偏好测试 Real-Time Place Preference, RTPP 检测),抑制 DRN/vlPAG中NPY 神经元后引起条件性位置厌恶行为,表明 NPY DRN/vlPAG神经元能够调控正向情绪,具有正向的情绪价值(Fig.6)。

图片

Fig.5 | DRN/vlPAG 中的NPY 敲低加剧应激性焦虑。

图片

Fig.6 | NPYDRN/vlPAG神经元传递正向情绪价值。


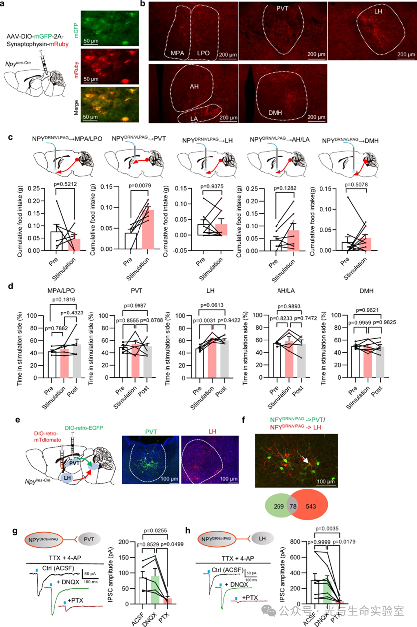
5、NPYDRN/vlPAG 神经元到 PVT 和 LH 的神经回路在调节应激反应中的作用

    为了阐明NPYDRN/vlPAG神经元在介导抗压行为中参与的神经环路机制,研究者通过病毒示踪发现了DRN/vlPAG 投射的下游脑区有 MPA,LPO,PVT,LH,DMH 等。激活 NPYDRN/vlPAG投射到 PVT 回路能够缓解应激引起的食欲下降,激活投射到 LH 的神经回路在调节积极情感价值中发挥了重要作用。并且发现 DRN/vlPAG 是两类 NPYDRN/vlPAG神经元分别投射到 PVT 和 LH 脑区(这两类神经元并不共标),进一步通过电生理记录发现,NPYDRN/vlPAG神经元对 PVT 和 LH 脑区的投射都是 GABA 能神经元。

图片

Fig.7 | NPYDRN/vlPAG神经元通过不同神经通路对进食行为和正向情绪价值的调控。


总结:

    该研究工作发现了NPYDRN/vlPAG神经元能被应激压力激活,并且通过将信号投射到下游 PVT 和 LH 脑区,抵抗应激压力诱发的厌食和焦虑,调节积极的正向情绪价值。揭示了 NPYDRN/vlPAG神经元在应激反应中的前馈抑制作用和神经回路机制,为理解大脑如何抵抗应激和预防过激反应提供了新的神经机制。此外,这些发现为开发针对应激相关疾病的新疗法提供了潜在的靶点。


作者介绍:

图片

张智,复旦大学生命科学学院青年副研究员。主要研究中枢对能量代谢的神经调控,尤其专注于雌激素在下丘脑对体温、饮食和能量代谢的调节机制研究。

图片

占成,中国科学技术大学生医部教授。主要研究方向包括神经调控摄食和能量代谢的机制和神经-免疫-代谢的反馈调节机制。

图片

刘铁民,复旦大学生理学和神经生物学系教授,系主任。主要研究中枢神经及外周脂肪、肌肉、肝脏等组织在能量平衡和糖脂代谢调节中的重要作用,以组织特异性过表达或者敲除动物模型为研究对象,结合生理学和神经学来研究肥胖症、糖尿病及代谢综合征的病理机制。



原文引索:https://doi.org/10.1038/s41467-024-51956-9

注:本文仅为作者个人解读,如有纰漏,请参考原文。

撰文:方欣

审稿:李钟

编辑:成美君

微信扫一扫
关注该公众号