文献分享49:Nature Neuroscience | 小胶质细胞通过钙依赖性调节去甲肾上腺素传递来调控睡眠

XueLab 光与生命实验室 2024年09月20日 16:07

图片

研究背景:

    睡眠通过调节神经元活动的稳态、突触可塑性和代谢废物的清除,在大脑健康和功能中起着至关重要的作用。很多研究表明,除了控制睡眠的特定神经元环路外,一些细胞代谢产物(例如ATP和腺苷)和免疫调节细胞因子(例如白细胞介素(IL)-1β和肿瘤坏死因子α(TNFα))已被证明可以促进睡眠。小胶质细胞作为脑内主要的免疫细胞,通过不断的运动来观察脑实质,包括感知和响应嘌呤能分子和细胞因子,可能参与到这种睡眠调节作用。但是小胶质细胞对于睡眠调控的作用还缺少系统的研究。


科学问题:

    小胶质细胞是大脑中的主要免疫细胞,对大脑稳态的维持起着关键作用。但是小胶质细胞是否以及如何参与调控睡眠和觉醒稳态有待进一步的探索。


内容简述:

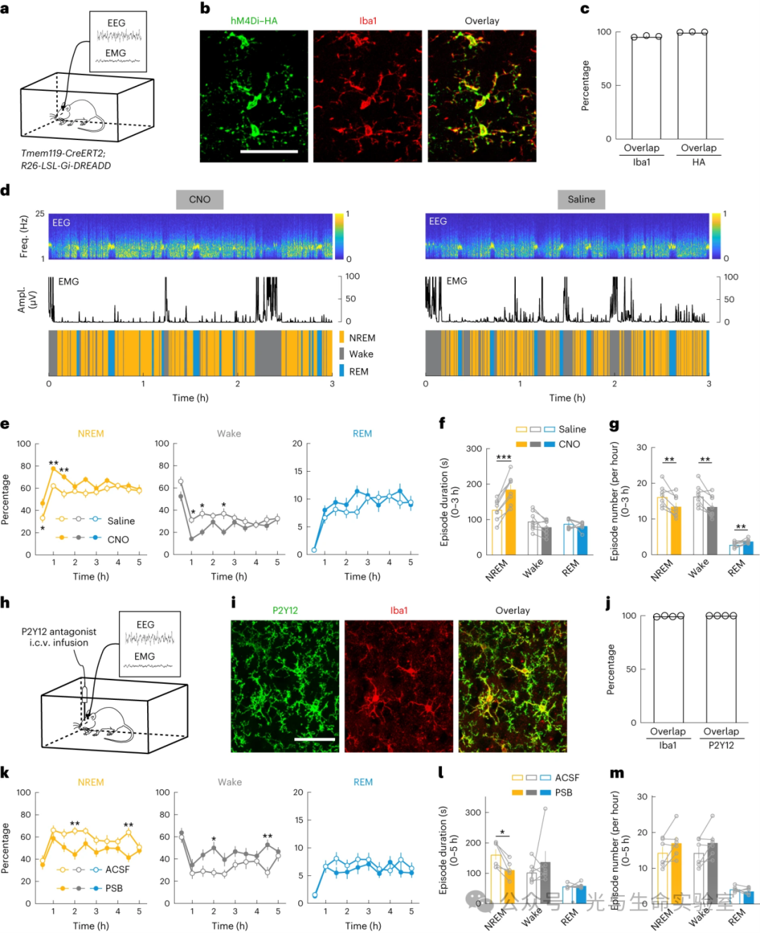
    P2Y12是一个特异表达在小胶质细胞中的Gi蛋白偶联的受体,其对于小胶质细胞维持稳态的功能是非常重要的。因此,为了探究小胶质细胞对于睡眠的调控作用,研究人员直接在小胶质细胞中表达 hM4Di(人源M4型毒蕈碱受体的修饰形式,其可以被氯氮平-N-氧化物(CNO)激活,参与Gi信号通路)(图1. a-c)。EEG/EMG(脑电图/肌电图)分析结果显示,小胶质细胞上hM4Di受体被激活的小鼠NREM(非快速眼动)睡眠显著增加,这一表型主要是由于NREM睡眠持续时间增加而导致的(图1. d-g)。为了进一步确认内源性的Gi信号对于睡眠的调控功能,研究人员直接在小鼠的侧脑室中灌注P2Y12受体的拮抗剂(图1. h-j)。与对照组相比,抑制小胶质细胞的Gi信号,显著降低了小鼠的NREM睡眠(图1. k-m)

图片

图1. 小胶质细胞通过P2Y12-Gi信号调节睡眠。


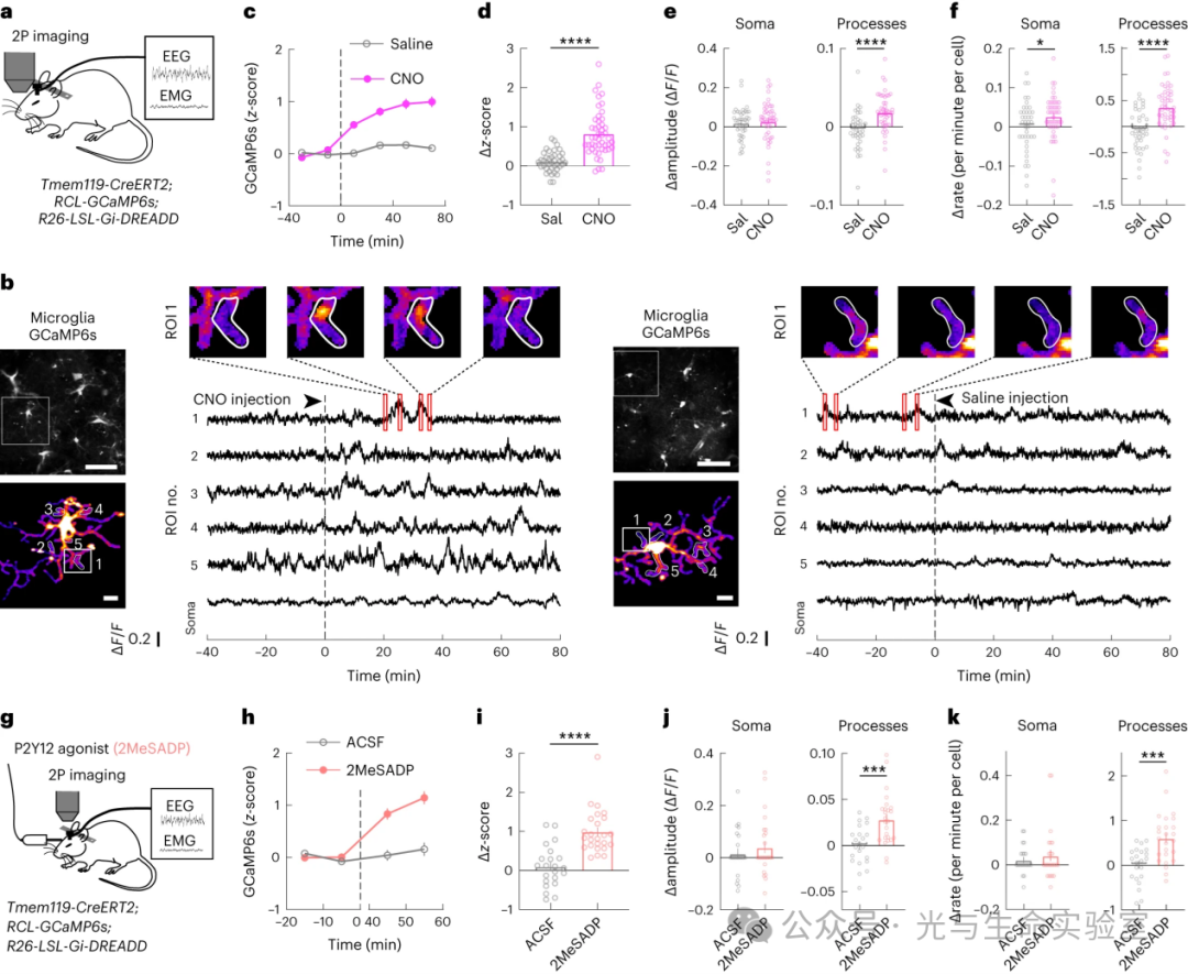
    Gi信号的激活除了可以抑制cAMP(环磷酸腺苷)信号的传递外,还可以增加小胶质细胞内的Ca2+浓度。为了确认P2Y12受体的Gi信号,在睡眠调控中的具体功能,研究人员在小胶质细胞中表达了hM4Di和GCaMP6s(单荧光基因编码钙指示剂家族6s),并使用双光子成像技术记录小鼠前额叶皮层的Ca2+浓度变化(图2. a-b)。CNO所激活的Gi信号显著地增加了小胶质细胞中的Ca2+浓度(图2. c-d),其中小胶质细胞伪足上的信号变化远远高于胞体(图2. e-f)。前额叶皮层直接灌注P2Y12受体激动剂产生了和上述结果相一致的表型(图2. g-k)

图片

图2. 激活小胶质细胞的Gi信号增加了细胞内Ca2+


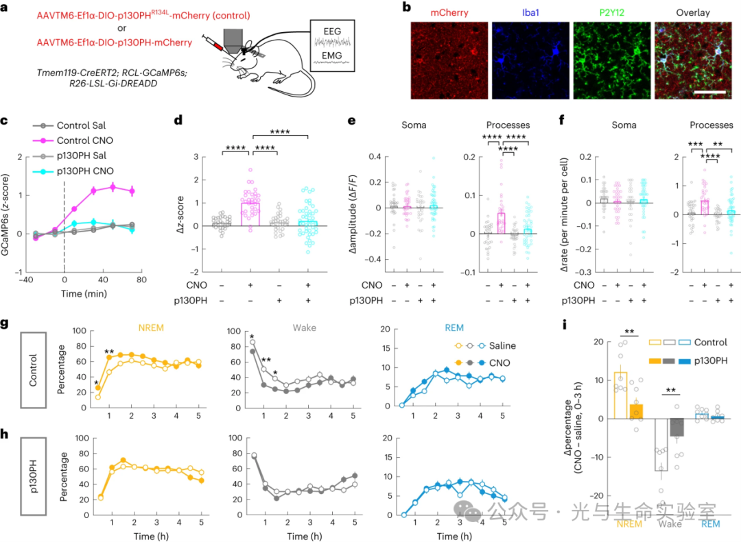
    有研究表明,P2Y12受体激活的小胶质细胞,其钙离子浓度变化是由PLC(磷脂酶C)—IP3(肌醇1,4,5-三磷酸)—Ca2+信号通路介导的。因此,为了更好地确认小胶质细胞中Ca2+浓度变化对于睡眠的调控作用,研究人员在小胶质细胞中特异性地表达PLC样蛋白p130(p130PH)的普列克底物蛋白同源结构域,其可以抑制Gi信号激活所造成的胞内钙离子浓度的升高(图3. a-f)。除此之外,p130PH还抑制了Gi信号激活所造成的NREM睡眠增加(图3. g-i)。这一结果表明,小胶质细胞Gi激活对睡眠的影响取决于细胞内Ca2+浓度的增加。

图片

图3. 小胶质细胞Gi激活对睡眠的影响取决于细胞内Ca2+浓度的增加。


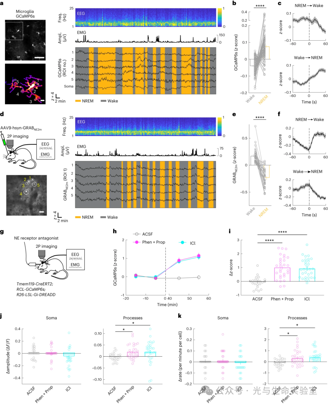
    为了进一步确认小胶质细胞Ca2+浓度在正常生理状态下的功能。研究人员直接观察到小胶质细胞Ca2+在NREM→觉醒转变时显著降低,在觉醒→NREM转变时增加,导致NREM睡眠期间Ca2+活性水平高于清醒时(图4. a-c)。而过去的研究表明,NE(去甲肾上腺素)是重要的促醒神经递质之一(图4. d-f)。同时,它也能有力地调节小胶质细胞的功能。因此,研究人员研究了NE对于小胶质细胞Ca2+浓度的影响。在前额叶皮层局部灌注肾上腺素受体拮抗剂,显著增加了小胶质细胞内的Ca2+浓度(图4. g-k)。这一结果进一步表明,睡眠期间NE信号传导的减少可能会导致小胶质细胞Ca2+活性的增加。

图片

图4. 大脑状态和NE(去甲肾上腺素)对小胶质细胞Ca2+的调节。


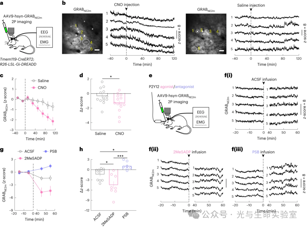
    上述结果证明了NE对小胶质细胞Ca2+浓度的影响,那么小胶质细胞的Ca2+信号传导是否可以反过来调节NE的传递?研究人员发现,全脑激活小胶质细胞中Gi信号会导致皮层细胞外NE浓度显著降低(图5. a-d)。而在前额叶皮层局部灌注P2Y12受体的激动剂或抑制剂会分别会降低或升高胞外的NE浓度(图5. e-h)

图片

图5. 小胶质细胞Gi信号的激活抑制了NE的传播。


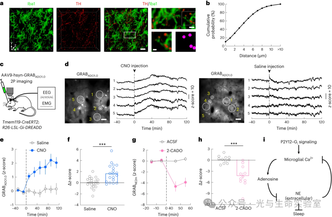
    光片显微镜成像的结果表明TH(酪氨酸羟化酶)阳性神经元的轴突末端与Iba1标记的小胶质细胞具有空间接近性(图6. a-b)。小胶质细胞能够通过胞外核苷酸酶CD39和CD73分解ATP和ADP转化为腺苷,而腺苷可以抑制NE等神经递质和神经调质的释放。研究人员通过GRABADO(腺苷传感器)发现,激活小胶质细胞的Gi信号会导致胞外的腺苷浓度显著升高(图6. c-f)。进一步使用腺苷的代谢稳定类似物,则导致NE水平显著降低(图6. g-h)。总之,这些结果表明,小胶质细胞Gi信号激活对NE传播的抑制至少部分是由腺苷水平的增加介导的(图6. i)

图片

图6. 小胶质细胞Gi信号传导对NE传播的抑制部分是由腺苷水平升高所介导。


总论:

    通过上述实验,研究人员发现小胶质细胞内的P2Y12-Gi的激活增加了胞内Ca2+浓度从而调控机体的睡眠。这一过程可能是通过增加细胞外腺苷的水平进而影响脑内去甲肾上腺素(NE)的传递所造成的。


启示:

    睡眠和觉醒的调控不仅仅是神经元之间的信号传输,其还需要星形胶质细胞,小胶质细胞等脑细胞来共同维持这一稳态的平衡。异常的睡眠往往和阿尔兹海默症等神经退行性疾病的发展紧密相关,而通过系统的对睡眠和觉醒调控机制的研究,将有利于更好的认知甚至治愈这些精神类疾病。


作者简介:

    丹扬(Yang Dan),神经科学家,加州大学伯克利分校教授,霍华德·休斯医学院研究员,美国国家科学院院士。主要从事哺乳动物睡眠调控环路和前额叶皮层功能的研究。其在Cell,Nature,Science和Neuron等国际知名期刊上发表了多篇睡眠调控相关的文章,为睡眠研究领域做出了突出贡献。


原文索引:https://doi.org/10.1038/s41593-023-01548-5

注:本文仅为作者个人解读,如有纰漏,请参考原文。

撰文:王国栋

审核:刘嵘

编辑:成美君

图片

+  欢迎订阅!+✦

微信扫一扫
关注该公众号