文献分享50:Nature Immunology | 昼夜节律调控的肿瘤免疫抑制会影响免疫检查点阻断疗法的效果

XueLab 光与生命实验室 2024年09月27日 17:36
图片


图片

研究背景:

    昼夜节律影响着机体的内分泌、新陈代谢和免疫功能。它可以通过调节细胞因子/趋化因子的产生和运输,以及免疫细胞的成熟和组织浸润在先天免疫中发挥重要作用。先前的工作已经显示昼夜节律紊乱的小鼠的肿瘤免疫功能受到抑制,肿瘤组织增长速度显著快于节律正常的动物。除此之外,机体的免疫功能也有昼夜差异,治疗时间会对治疗效果产生重大影响。比如,在早上进行化疗给药可以减轻副作用并增强不同类型癌症的治疗效果。

    免疫检查点抑制剂(PD-1/PD-L1/CTLA-4 免疫抑制剂)作为当前最受瞩目的抗肿瘤免疫疗法,不同的治疗时间是否会对其治疗效果产生影响目前并不清楚。在近期的一篇临床数据的回顾性研究中,在下午给药相比上午给药患者的总生存期更短。那么,昼夜节律是如何调节机体免疫应答和抗肿瘤免疫的呢?


科学问题:

    昼夜节律是如何调节机体免疫应答和抗肿瘤免疫的呢?


内容简述:

    作者首先构建了节律紊乱诱导的结直肠癌肿瘤模型小鼠,通过Bmal1-/-小鼠(Bmal1又叫Arntl1是昼夜节律系统中重要的转录因子)和APC+/-小鼠(Adenomatous polyposis coli,这一蛋白的突变可以导致多发腺瘤结直肠息肉)杂交,可以诱导小鼠产生结直肠癌(这一方法作者2022年发表在Science Advances)。通过取WT、APC+/-、Bmal1-/-和APC+/-;Bmal1-/-小鼠的回肠,消化成单细胞后流式分选免疫细胞进行单细胞测序,作者发现昼夜节律紊乱小鼠的CD8+杀伤性T细胞比例显著降低,在昼夜节律紊乱的肿瘤模型小鼠中中心粒细胞比例显著增加(图1)。

图片

图1 昼夜节律紊乱重塑免疫微环境


    为了进一步确定昼夜节律紊乱后小鼠的免疫稳态的变化,作者进一步通过流式细胞分选来量化肠道和脾脏的免疫细胞类型。首先筛选免疫细胞CD45,然后检测髓系细胞CD11b,巨噬细胞F4/80,单核细胞Ly6C和中性粒细胞Ly6C。发现昼夜节律紊乱导致小鼠的中性粒细胞,单核细胞,巨噬细胞比例显著增加,CD8 T细胞显著降低(图2a)。在人类社会中,倒班工作和跨时区飞行会扰乱机体的昼夜节律,之前有多篇工作报道了倒时差造模小鼠癌症进展加速。因此,作者使用倒时差模型模拟昼夜节律紊乱,结果类似,且随着造模时间的增加,这一细胞比例变化越显著(图2f)。

图片

图2 Bmal1敲除小鼠和倒时差小鼠的免疫功能受到影响


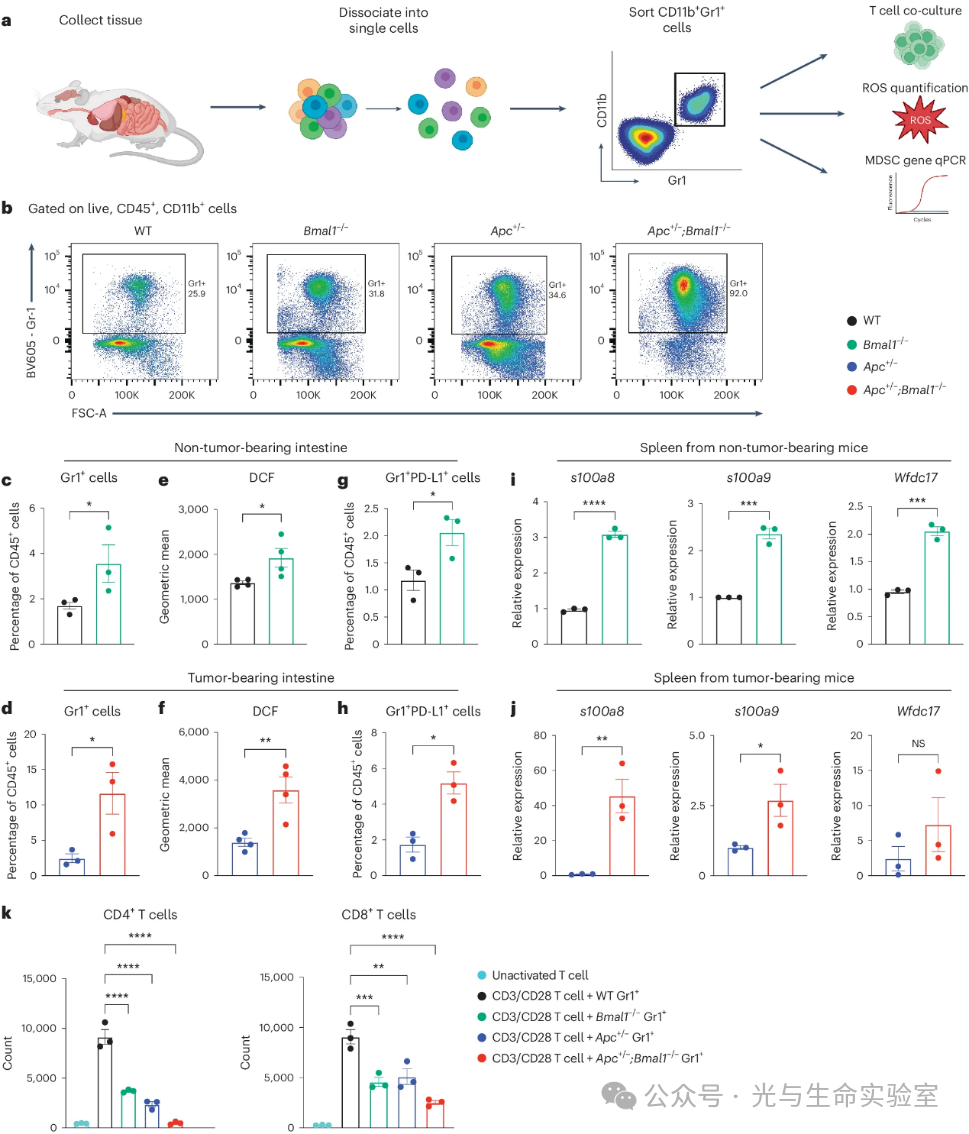
    这些细胞比例的变化又在肿瘤免疫中发挥着什么样的作用呢?在上面的数据中,可以看出杀伤性T细胞CD8+T的比例显著降低,说明昼夜节律紊乱参与免疫抑制。同时单细胞测序数据也发现有一组细胞高表达MDSC(髓系来源的抑制性细胞)相关的基因S100a8,S100a9以及Wfdc17。作者接着通过流式细胞分选验证了单细胞测序的结果(图3c)。MDSC可以通过产生活性氧ROS来抑制T细胞,作者使用了细胞渗透试剂H2DCFDA(有ROS情况下会变成荧光DCF),通过检测小鼠肠道DCF荧光强度可以衡量ROS的积累。作者发现昼夜节律紊乱的小鼠肠道ROS水平显著增加(图3c)。MDSC还可以通过上调PD-L1的表达抑制T细胞的活性。作者发现昼夜节律紊乱的小鼠肠道MDSC的PD-L1表达水平升高。

图片

图3 扰乱昼夜节律促进髓系来源的抑制细胞(MDSCs)的累积


    作者在之前的工作中发现Bmal1敲除会显著增加基因组的不稳定性并导致Wnt信号通路的过度激活来促进杂合性APC基因突变成纯和。Wnt信号通路调节发育、增殖和细胞干性。Wnt的关键靶基因c-Myc也可以调节肿瘤微环境和参与免疫抑制。作者分离了小鼠的原代肠上皮细胞并培养肠道类器官模型。通过Wnt3a处理类器官,发现Bmal1敲除会显著导致MYC的上调(图4a)。此外Survivin(细胞凋亡抑制因子,可以通过抑制Caspase的激活抑制细胞凋亡,是Wnt的下游靶基因,在肿瘤组织中高表达)和Cxcl5(趋化因子,在上皮细胞中招募中性粒细胞)也显著上调(图4b)。作者进一步检测了32种细胞因子/趋化因子表达,发现IL-5、CCL5、IL-17和CXCL9是节律依赖的,这些细胞因子在Bmal1敲除小鼠中显著上调(图4d)。这些因子参与中性粒细胞募集和维持其存活以及促进免疫抑制分子的产生,参与髓系依赖的免疫抑制。而还有一些是Wnt通路依赖的(图4e)。为了进一步确定这些因子的作用,作者收集了WT和Bmal1-/-小鼠原代肠上皮细胞进行Wnt3a处理,之后把处理后的培养基孵育到WT小鼠的中性粒细胞中,发现从Bmal1-/-小鼠收集的培养基可以显著上调MDSC的特征基因。这一结果表明生物钟和Wnt通路协同促进了炎症反应。

图片

图4 昼夜节律紊乱和Wnt信号通路促进炎症反应


    为了确定MDSC和PD-L1是否受到生物钟调节,作者在ZT4和ZT16分别取样。发现ZT16时期的MDSC和PD-L1比例增加(图5a/b)。Bmal1-/-相对于WT细胞比例更高,且存在一定的节律性。作者接下来在ZT4和ZT16分别进行抗PD-L1治疗。发现在ZT16治疗组小鼠息肉大小显著变小。作者同时使用了MC38(结直肠癌),CMT167(肺癌),D4M-S(黑色素瘤)细胞系皮下注射,同样发现在ZT16进行治疗肿瘤体积最小,效果最好。(图5j-m)

图片

图5  PD-L1给药时间点影响治疗效果


总结:昼夜节律系统调节单核细胞,巨噬细胞和中性粒细胞的活化和募集影响先天免疫。此外,肿瘤的免疫监视也是一个动态的过程,控制着抗原呈递的树突状细胞(DC)呈现节律性运输并影响肿瘤的生长。最近的研究的发现疫苗接种的有效性也与接种时间有关。本文通过单细胞测序流式分选等方式发现昼夜节律和Wnt协同控制机体的炎症反应。而MDSC和PD-L1阳性细胞的比例也呈现出昼夜差异。文本的研究还为临床上使用免疫检查点治疗提供了参考,从结果上看在动物的active phase的早期,也就是人类的上午是更好的治疗时间。

图片

图6  昼夜节律依赖的MDSC拮抗PD-L1治疗的模式图


作者简介: Selma Masri

    主要研究昼夜节律紊乱与肿瘤发生之间的关系。包括在昼夜节律紊乱小鼠模型中研究肿瘤的发生和发展。以及肿瘤组织如何与微环境互作并重塑肿瘤的节律性代谢。

图片


原文链接:https://doi.org/10.1038/s41590-024-01859-0

注:本文仅为作者个人解读,如有纰漏,请参照原文

撰文:赵航

审稿:孟建军

编辑:成美君

微信扫一扫
关注该公众号