文献分享51:J Exp Med | 脑眼转运Aβ导致阿尔茨海默病视网膜病变

XueLab 光与生命实验室 2024年10月11日 18:14

    今天分享的文献是南京医科大学刘庆淮团队于2024年9月24日发表在 J Exp Med上的题为Transport of β-amyloid from brain to eye causes retinal degeneration in Alzheimer's disease的文章。作者通过实验验证表明,来自大脑的Aβ可以通过脑脊液(CSF)沿着视神经流入眼睛,导致视网膜变性。Aβ的运输及清除途径主要来源于视神经鞘、神经轴突和血管周围间隙。水通道蛋白4(AQP4)调控Aβ在脑眼运输中流入与排出,它的缺失或极性丧失会加剧脑源性Aβ引起的视网膜损伤和视力障碍。本研究揭示了由脑至眼的 Aβ 运输是导致 AD 相关视网膜病变的主要原因,为眼部和神经退行性疾病的治疗开辟了新途径。

图片

研究背景:

    阿尔茨海默病(AD)作为一种中枢神经系统的退行性病变,主要特征包括进行性的认知功能障碍和行为损害。但相关研究表明,AD病理改变不仅限于大脑,还可影响肝脏、肾脏和眼睛等其他器官。眼睛是中枢神经系统 (CNS) 的一部分,与大脑具有相同的发育起源。大脑可利用独特淋巴系统可清除Aβ。近期研究新发现的眼部淋巴清除系统,也被证实可以介导hAβ示踪剂的排出。同时,大脑和眼部淋巴系统都依赖于神经胶质水通道蛋白 4 (AQP4)。尽管眼部淋巴系统被证实参与眼内代谢废物的清除,但其在 AD 相关视网膜变性中的作用仍有待发掘。本研究观察了Aβ引起的AD患者或5×FAD小鼠的视网膜病变,阐明了AQP4介导的眼部淋巴系统在脑源性Aβ诱导的视网膜变性中的作用。


科学问题:

    Aβ脑-眼运输通过怎样的途径?AQP4在AD相关视网膜变性中发挥着怎样的作用?


内容简介:

1. Aβ 可在患者及小鼠模型中的相似眼部组织中沉积

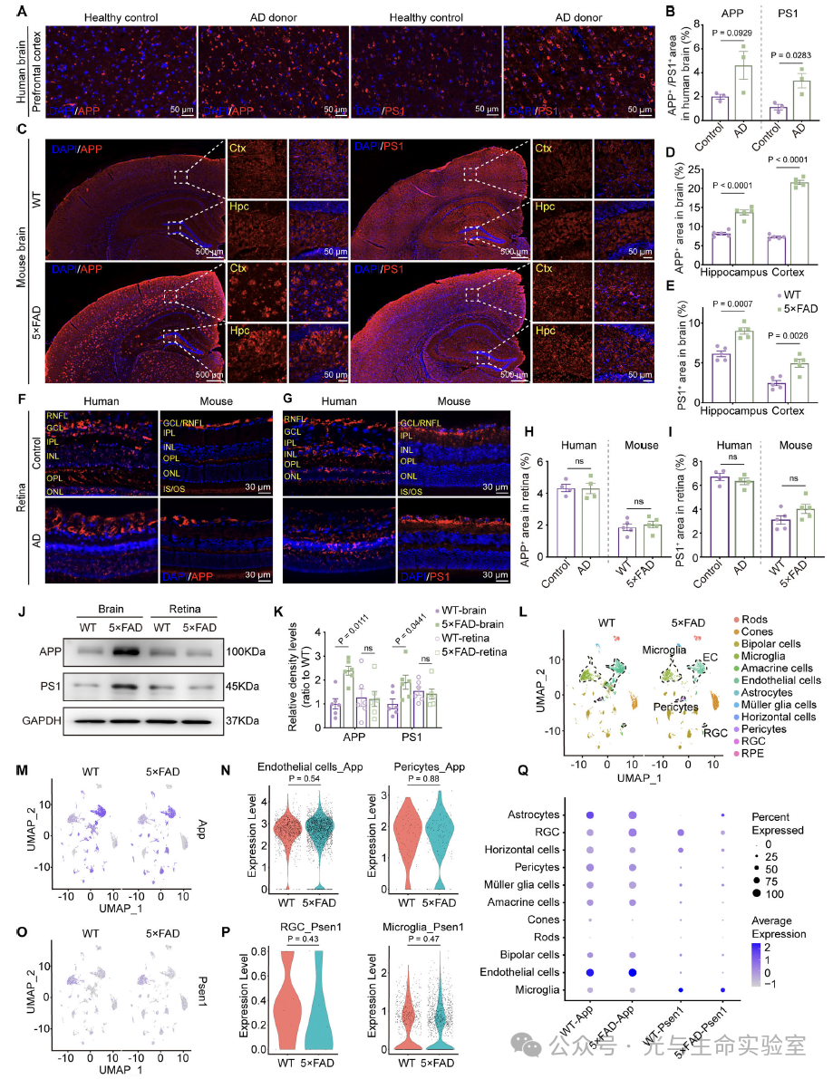
    作者首先对患者眼部标本进行染色,发现Aβ可沉积在视网膜、视神经、视网膜色素上皮 (RPE)-脉络膜-巩膜复合体、眼周组织和房水流出部位。除视网膜血管以外,淋巴管区域也有较为明显沉积(图1)。小鼠5×FAD模型在鉴定视网膜中Aβ表达量升高的前提下,染色结果佐证了患者标本中的结论(图2)。此外,在 10 月龄 5×FAD 小鼠中观察到眼底自发荧光斑点增多(图3A, B)、视觉功能受损(图3D - I)、RPE 吞噬功能异常(图3J, K)和视网膜萎缩(图3 C, L-O)。

图片

图1. AD患者眼部Aβ主要沉积在视网膜、视神经血管及眶周淋巴系统

图片

图2. 5×FAD小鼠眼血管和视神经脑膜淋巴管中Aβ的沉积

图片

图3. 5×FAD小鼠视觉功能损害和视网膜病理


2. 脑源性 Aβ 通过脑眼引流途径运输至视网膜

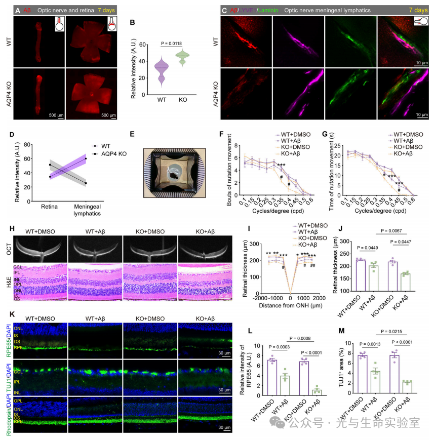
    作者首先通过患者及小鼠模型染色鉴定发现,与非AD组相比,APP及PS1蛋白在视网膜中表达无差异(图4 A-K)。小鼠视网膜单细胞测序数据进一步证实此结果(图4 L-Q)。由此作者提出假说,眼内沉积Aβ 主要来源于脑部转运。其次作者为验证脑内物质转运至眼内的真实性,作者通过在脑内注射伊文思蓝以及Aβ 示踪剂的方式,利用不同时间点进行免疫染色的方法,鉴定示踪剂在眼部组织中的分布。结果显示,脑内物质可以通过视网膜动脉旁间隙、视神经轴突以及视神经脑膜淋巴管的途径,以时间依赖的方式转运至视神经及视网膜中(图5)。

图片

图4. 5×FAD小鼠APP和PS1在大脑中过表达,而在视网膜中无过表达

图片

图5. 外源性Aβ在视网膜内经脑眼引流途径的动态转运


3. AQP4 极性破坏或缺失会加剧脑源性 Aβ 引起的视网膜变性

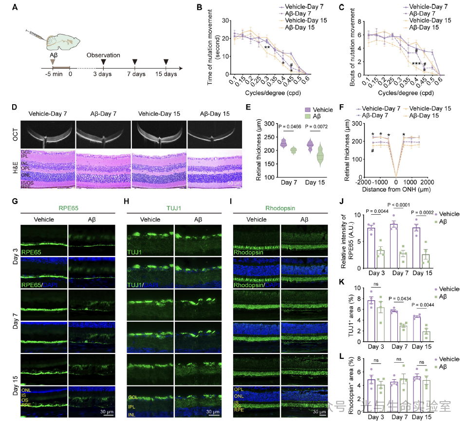
    作者利用脑内注射Aβ蛋白的方式,通过对视网膜结构及功能的检测,发现其可以产生类似5×FAD动物的AD相关视网膜变性表型(图6)。AQP4 KO 动物会在此模型基础上进一步加重视网膜损伤(图7)。其原理可能是,虽然AQP4 KO 动物减缓了Aβ蛋白从脑到眼的转运速度,但是其影响了视网膜内的Aβ蛋白清除,导致视网膜内Aβ蛋白沉积,引起视网膜变性损伤。除此之外,AQP4极性的破坏也可能是加剧视网膜变性的原因之一。

图片

图6. 脑内注射人源Aβ1-42致小鼠视力损害

图片

图7. AQP4影响脑眼转运速率并加重脑源性Aβ诱导的视网膜损伤


总结:

    本文发现脑中的 Aβ 可以被转运到眼部,并且成为眼部 Aβ 的重要来源。眼部淋巴清除系统的异常可能导致脑源性 Aβ 在眼部长期蓄积,进一步导致神经胶质细胞激活和视网膜变性损伤,引起AD 患者视力障碍。视网膜和视神经中 AQP4 的极性紊乱作为一种潜在的分子机制调控了此过程。由此本文提出一种新的理论,即脑-眼运输是导致 AD 视网膜病变发展的重要致病途径,为眼部和神经退行性疾病的治疗开辟了新方向。


作者简介:

文章的通讯作者为南京医科大学刘庆淮教授和肖明教授。

图片

刘庆淮教授,南京医科大学教授。中华眼科学会眼底病学组委员,中华眼科学会青年委员,江苏省眼科学会主任委员、南京市医学会眼科分会副主任委员,致力于眼科临床和基础研究工作三十余年。

图片

肖明教授,南京医科大学教授,中国药理学会神经精神药理专业委员会委员、中国微循环学会神经变性病专业委员会委员、中国医促会认知障碍分会委员。


原文链接:DOI: 10.1084/jem.20240386

注:本文仅为作者个人解读,如有纰漏,请参照原文。

撰文:李家男

审核:童大力

编辑:成美君

微信扫一扫
关注该公众号