文献分享52:Cell | “胜者效应”背后,调控攻击行为的神经环路所具有的多阶段可塑性

XueLab 光与生命实验室 2024年10月25日 16:05



图片

研究背景:

    胜者效应(winner effect)指的是在先前的竞争中获胜的个体,在随后的冲突中更有攻击性并再次胜出。这种现象在动物界和人类社会中广泛存在,其本质是胜利的竞争经验可以改变胜利个体的攻击性行为,体现了其背后神经环路的可塑性。以往的研究已经发现,攻击性行为的增强与神经可塑性(神经元之间的连接强度和效率变化)有关,竞争的胜利或者失败,会影响大脑中多个脑区神经元可塑性,如中丘脑核 (medial thalamus)到中间前额叶(medial prefrontal cortex),外侧背缰核(lateral habenula,LHB)等,其神经连接被发现会在多次竞争胜利或失败后被改变,改变其神经连接的强度可以抑制“胜者效应”。本文聚焦于“胜者效应”中调控攻击行为的神经环路的变化,围绕调控攻击行为的下丘脑腹内侧核(ventromedial hypothalamus,VMH)和后杏仁核(posterior amygdala,PA)神经环路,揭示“胜者效应”过程中的动物行为变化的神经机制。 


科学问题:

    “胜者效应”背后的神经机制:调控攻击行为的神经回路在“胜者效应”的形成中的变化。


研究内容:

1. 多次获胜后攻击行为的改变

    首先,研究者通过将不具攻击性的BALB/c(BC)雄性小鼠放至单独饲养的C57雄性小鼠饲养笼中,从而观察小鼠对于外来者的攻击行为。研究者发现的经历获胜次数越多的小鼠,对于熟悉外来者的攻击行为更快且时间更长,非攻击社交行为减少,呈现出“胜者效应”(Fig.1A-E)。其中,不同时长的获胜经历对动物行为会产生不同的影响:短期获胜会短暂地提高动物的攻击性,但是在单独饲养一周后可恢复如初;长期获胜(10天)的动物,即使在单独饲养一周后仍然的攻击性仍旧增强。不仅如此,即使面对体型更大的且具有攻击性的外来者(SW雄鼠),连续多次的胜利经历(10天)也显著增强了C57雄鼠的攻击性行为(Fig.1R-V)。

图片

Fig.1 | 多次获胜经历增强雄鼠的攻击行为


2. 多次获胜后VMHvlEsr1神经元的反应的增加

    在“胜者效应”中动物行为的变化体现了其背后神经环路的改变,考虑到VMHvl中表达雌激素受体alpha的神经元(VMHvlEsr1)在攻击行为中的关键作用,研究者便通过光纤记录的技术,记录了这些神经元在多次胜利后对于攻击行为的诱发信号(如靠近的BC小鼠或者玩具)的反应(Fig.2A-C)。结果表明:多次的胜利经历逐步增加了VMHvlEsr1对于靠近的BC雄鼠的反应,并远大于对于雌鼠或玩具鼠的反应(Fig.2D-F);而没有胜利经验和不具有攻击性的小鼠中,VMHvlEsr1对于BC雄鼠和雌鼠的反应则没有显著差异(Fig.2G-I)。

图片

Fig.2 | 多次胜利中VMHvlEsr1神经元的反应提升


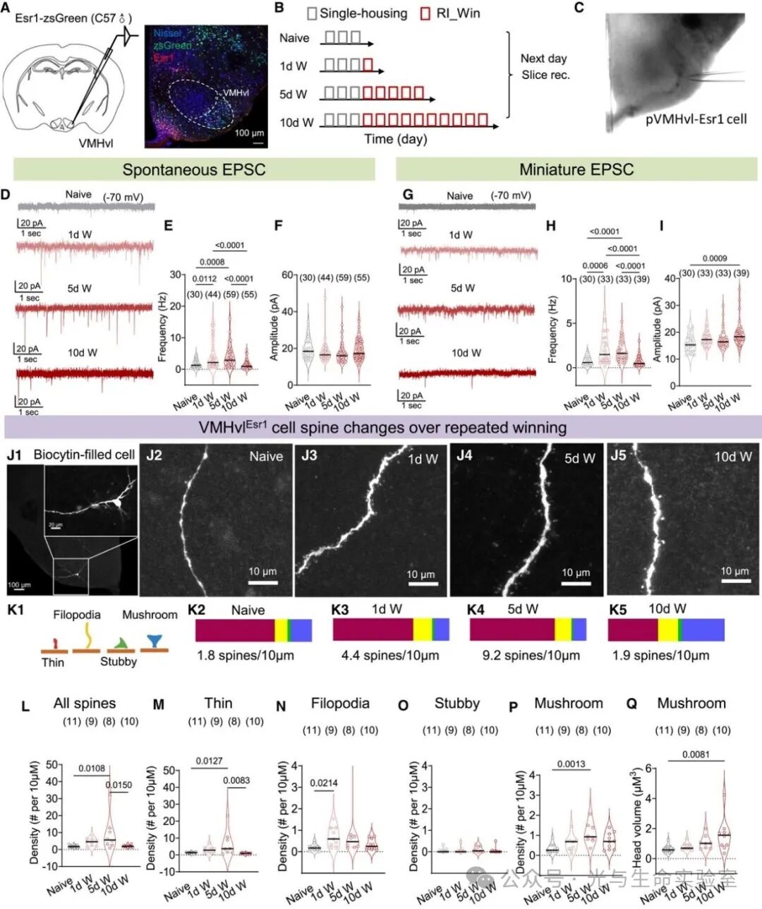
3. 多次获胜中VMHvlEsr1神经元的突触传递效率和棘突的改变

    之后,为了进一步研究VMHvlEsr1是否在“胜者效应”中存在突触和细胞水平层面上的改变,研究者对具有不同时长的获胜经历的小鼠中的VMHvlEsr1细胞进行了离体电膜片钳记录(Fig.3A-C)。结果表明,具有1天和5天胜利经验的小鼠上的VMHvlEsr1细胞的自发性的兴奋性突触后电流频率(sEPSC)和微小型突触后电流(mEPSC)频率显著增加,但这种情况在10天胜利经验的小鼠却没有(与没有胜利经验的小鼠相似,并显著低于1天和5天)。mEPSC的幅度随着获胜次数的增加而增大(Fig.3D-I)。这些结果表明,多次获胜经历导致了VMHvlEsr1细胞的兴奋性突触传递的动态和复杂变化,表现为mEPSC频率的增加和幅度的逐渐增加。

    由于兴奋性突触后传递发生在树棘突上,其密度的变化可以解释以上观察到的s/mEPSC的改变,因此,研究者根据形态的特征,对VMHvlEsr1不同类型的棘突进行了染色,观察和计数,结果显示,在反复获胜1天和5天的小鼠中,棘突的总体密度是显著增加,尤其是 thin spines和filopodia 类型,但是在反复获胜10天的小鼠中,棘突的密度却是下降的(Fig.3J-Q)。其中,mushroom类型是下降最少的,其头部体积反而是逐渐增加(Fig.3P-Q)。由于不同的类型的树棘突性质不同:mushroom类型十分稳定,存在时间为几个月,介导的突触电流最大;而其他类型棘突则不稳定,存在时间从几分钟到几天不等。因此,这些实验结果就提示了“胜者效应”过程中存在着多种VMHvlEsr1神经连接的改变,有的是稳定的、长久存在的,也有不稳定的、短暂存在的,这也与动物行为上的表现一致。

图片

Fig.3 | 多次获胜中VMHvlEsr1神经元的突触传递效率和树棘突的改变


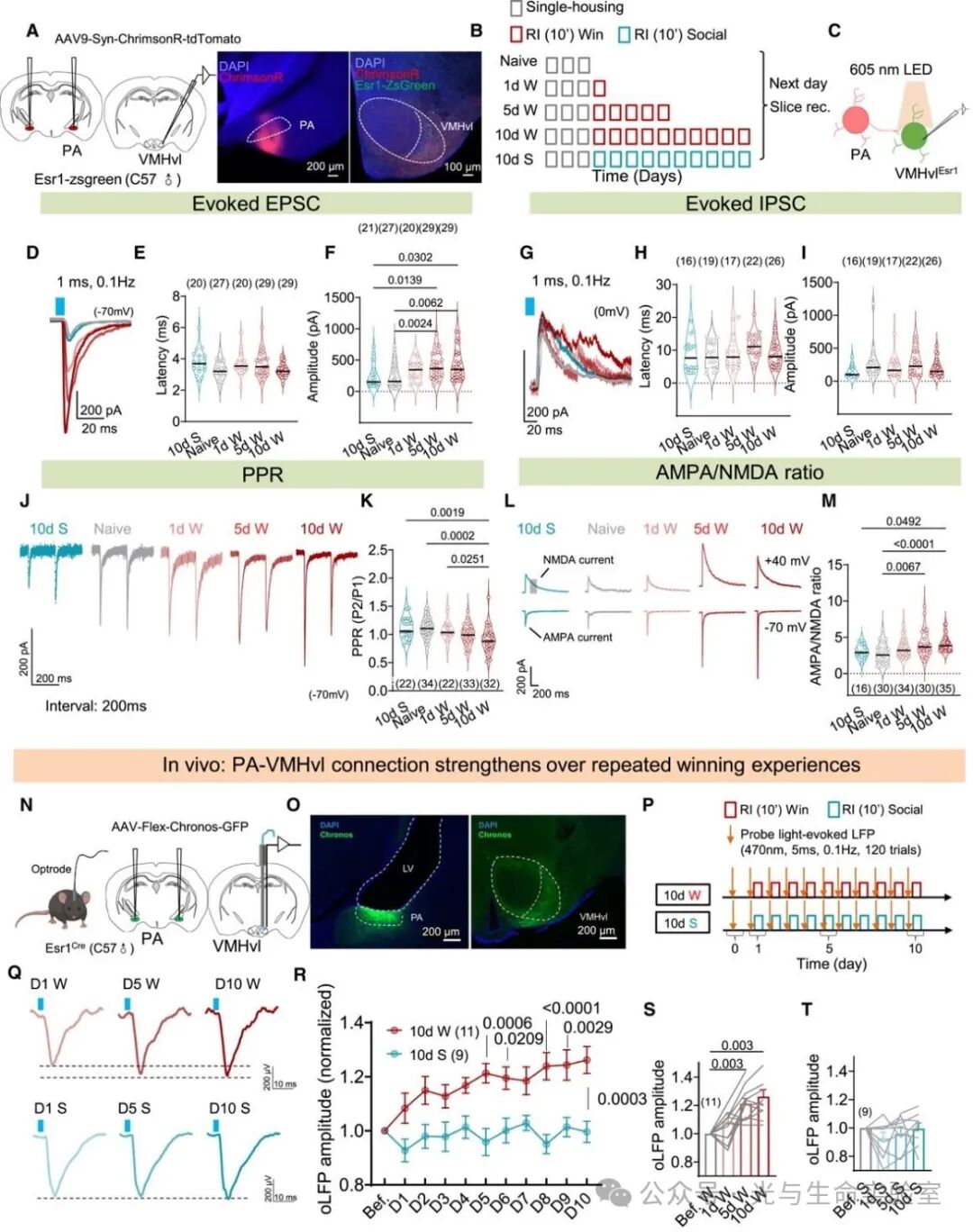
4. 多次获胜中PA-VMHvl的突触传递的增强

    由于后杏仁核(PA)是VMHvl的主要兴奋性输入来源,并且,之前的研究工作发现,PA-VMHvl的神经连接在5天的获胜经历后可以得到增强,所以,研究者尝试回答“10天的获胜经历对于PA-VMHvl的神经连接的影响是如何的?是长久或短暂的?”。利用离体膜片钳技术和光遗传技术(Fig.4A-C),研究者发现,在多次获胜(5天和10天)小鼠的PA-VMHvl上,光诱发的兴奋性突触后电流(oEPSC)幅度增加,而在社交互动(未有攻击行为)小鼠中没有变化(Fig.4D-F),这表明PA-VMHvl神经连接的增强依赖于获胜经历。与之形成对比的是,光诱发的抑制性突触后电流(oIPSC)幅度并没有受到获胜经历的影响(Fig.4G-I)。研究者进一步还发现,paired-pulse ratio (PPR)随着获胜经历增加而减少(Fig.4J-K),提示突触前的PA细胞在反复获胜后递质释放的减少。另外,AMPA/NMDA ratio随着获胜经历增加而增加(Fig.4L-M),这就表明多次获胜的经历对于PA-VMHvl的突触前/后都产生了影响。研究者还利用在体的光电极和光遗传,对反复获胜小鼠的PA-VMHvl的神经连接进行观测,光诱发的局部场点位(oLFP)结果显示,反复获胜的小鼠的PA-VMHvl的神经连接得到了持久性的增加(Fig.4N-T)。

图片

Fig.4 | 多次获胜中PA-VMHvl的突触传递的增强


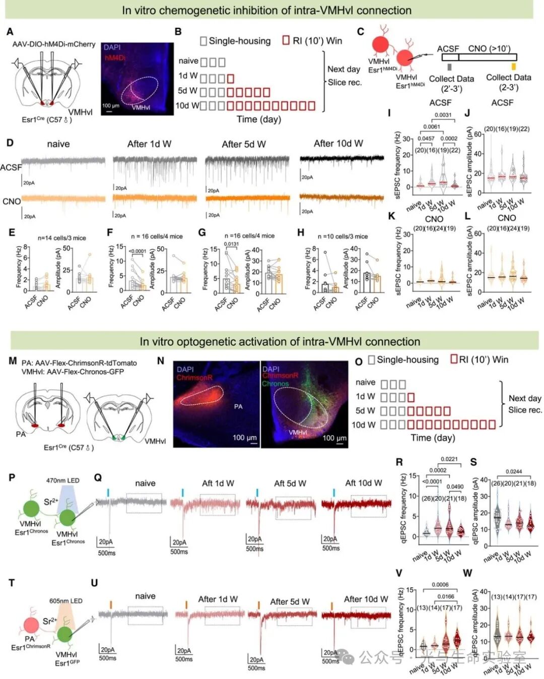
5. 短暂出现的VMHvl内部神经连接

    由于PA-VMHvl的神经输入在10天获胜中是持久性的增强,研究者怀疑:之前观察到的由于多次获胜而增加的那些不稳定的、短暂存在类型的树棘突可能是VMHvl内部的突触连接?针对这个问题,研究者在VMHvlEsr1细胞中特异性表达hM4Di,随后在离体膜片钳记录时,对VMHvl内部神经连接进行抑制,结果发现,有1天和5天获胜经历的小鼠中sEPSP频率的增加现象,在给予CNO后便消失了(Fig.5A-L),这就表明这些获胜者的sEPSC频率的增加主要是依赖于VMHvl内部的神经连接。不仅如此,研究者结合光遗传学和药物阻断,发现了VMHvl内部神经连的确在1天和5天的获胜中有显著增加,但10天并没有(Fig.5M-W)。这些实验结果就显示了mEPSC 和树棘突密度在1天和5天的胜者效应中的变化,很可能反映的是VMHvl内部神经连接的增强。

图片

Fig.5 | 多次获胜中VMHvl内部神经连接的短暂增强


6. 多次获胜后VMHvlEsr1细胞原有特征的改变

    研究者还发现,VMHvlEsr1细胞的原有特征发生了改变,表现为5天和10天获胜后的小鼠中,VMHvlEsr1细胞的动作电位的发放率提高,对于兴奋性的输入的敏感性增强,静息膜电位升高。其中,在10天获胜经历的小鼠中,还出现了基电流(rheobase)减少,输入阻抗(input resistance)增加等现象。这些改变仅限于具有获胜经验的小鼠,在没有获胜经验的小鼠中并未观察到(Fig.6)。综合这些结果,可以发现:多次获胜的经历使得VMHvlEsr1细胞兴奋性得到了增强。

图片

Fig.6 | 多次获胜后VMHvlEsr1细胞兴奋性的增强


总结:

    该研究聚焦于“胜者效应”中获胜经历过程中的行为学变化,对其背后的神经机制展开深入探索:从“胜者效应”的动物行为模式变化入手,根据行为学表现寻找到10天内“胜者效应”的变化过程和切入点,再结合过往研究,从攻击性行为的调控脑区VMHvl及其中Esr1神经元切入,利用光纤记录技术进行确认,进而再通过离体和在体电生理记录技术,结合光/化学遗传学技术,对VMHvlEsr1的输入和内部的突触连接展开研究,并通过荧光成像对树突的突触形态进行细致刻画,层层剖析,在多个层面对“胜者效应”过程中的行为表现进行了神经机制的解析。


作者介绍:

图片

Dayu Lin, Ph.D

林大宇教授

NYU 美国纽约大学

研究领域:社交行为的神经环路,社交行为的可塑性,神经环路的研究技术(如病毒示踪,光/药遗传学,多光纤记录技术,双光子成像,在体电生理,脑片记录,分子工程学,RNA测序,免疫组化和计算模型)


原文引索:

https://www.sciencedirect.com/science/

article/pii/S0092867424010882?via%3Dihub


注:本文仅为作者个人解读,如有纰漏,请参考原文

撰文:李钟,卞一凡

审稿:李钟

编辑:成美君



微信扫一扫
关注该公众号