文献分享53:Nature Cell Biology | 脑类器官的动态克隆生长与组织补充调控机制

XueLab 光与生命实验室 2024年11月08日 16:26
图片

点击蓝字 关注我们

图片
图片

一、研究背景

    在大脑发育过程中,干细胞通过对称分裂进行扩增,随后通过不对称分裂产生不同的分化细胞类型。与啮齿动物相比,人类大脑的细胞数量显著增加,但这种扩增背后与脑干细胞谱系关系尚不清楚。脑类器官在模拟脑发育的形态结构、细胞类型组成、基因表达和电活动等方面表现出显著优势。尽管基于成像的谱系追踪可以在高分辨率下分析细胞谱系,但目前缺乏全面解析整个脑组织克隆行为的系统方法。

    为此,本研究利用脑类器官培养结合基因组DNA条形码标记,成功实现了脑类器官全组织的谱系追踪,以评估脑干细胞的克隆异质性。通过随机建模分析发现,干细胞谱系大小的差异源于某些谱系亚群细胞保留了对称分裂的能力。此外,干细胞群体具有对环境的适应性,这有助于确保人类脑器官发育的稳定性。


二、科学问题

    脑干细胞在发育过程中是否具有克隆异质性?这种异质性是如何影响脑发育的?


三、研究结果

1. 脑类器官的全组织条形码谱系追踪和干细胞克隆异质性

    首先,为了实现对脑类器官的全组织谱系追踪,研究人员进行了脑类器官DNA组织条形码谱系追踪。研究人员使用两个独立的逆转录病毒DNA条形码文库感染人胚胎干细胞(hESC),并通过流式细胞术进行分选出一定合适数目的被标记细胞作为类器官培养的起始细胞团的细胞。流式分选可以确保类器官内的细胞包含特异性条形码,从而实现对单个谱系的准确追踪(Fig1)。

图片

Fig 1 逆转录病毒DNA条形码文库感染人类胚胎干细胞并培养为脑类器官


    研究人员通过谱系追踪发现,不同谱系可以被归类的三种模式:(1)等比生长—所有起始细胞产生数目相近的后代细胞;(2)动态生长—所有起始细胞都贡献后代细胞,有一定的水平不同;(3)克隆支配—少数起始细胞贡献了绝大多数后代细胞。其他起始细胞贡献很少的后代细胞,甚至谱系在培养过程中消亡。接着,研究人员对比了二维和三维脑神经元分化方案,发现二维培养物的谱系追踪分析显示培养物呈现出等比生长的特征,然而在三维培养的类器官的发育培养中则观察到了明显的谱系的丢失与谱系之间生长不平衡现象。此外,随着脑类器官中谱系大小分布逐渐显现差异化,细胞分裂模式也在发生转变,各种不同类型的细胞开始大量出现,而低分化细胞的比例迅速下降。这些结果表明,脑类器官中存在显著的克隆大小异质性和动态生长。

    由于全组织谱系追踪方法无法直接区分不同分裂行为的细胞,接下来,研究人员通过计算机模拟构建了一个基于谱系群体的类器官生长模型,以预测谱系群体的变化情况。研究人员根据现有对神经组织发育过程的理解,假设了脑类器官发育过程中存在的三个不同分裂模式,包括对称分裂、非对称分裂及不再分裂三种细胞分裂模式。尝试通过计算机模拟计算将谱系中的细胞分为三个不同分裂模式的群(Fig2)。

图片

Fig 2 研究人员通过计算机模拟计算将谱系中的细胞分为三个不同分裂模式的群


    在计算机模拟中,对称分裂模型展现出有限的克隆异质性,类似于2D干细胞培养的谱系大小分布。而在3D类器官培养所得到的谱系分析结果显示,从第0天到第11天的谱系追踪数据与对称分裂模型相似,而类器官后期阶段则表现出更多的非对称分裂和不再分裂的细胞比例,各个谱系表现出较大的克隆异质性。研究人员将第40天类器官的谱系追踪结果与组合模型进行对比,结果显示:一,类器官中,最大的谱系包含对称分裂的细胞;二,谱系大小的异质性由较小的谱系丢失对称分裂细胞,而较大的谱系的对称分裂细胞仍然继续扩增所导致,这些包含对称分裂细胞的谱系则驱动了细胞谱系的增长和脑类器官细胞数目的进一步增多。这说明克隆的异质性可能由对称分裂细胞所导致的。


2. 对称分裂细胞的长期存在

    随后,研究人员利用单细胞RNA测序(scRNA-seq)对各类器官谱系的细胞类型组成进行了标记,以验证先前模型的预测结果。研究人员首先构建了带有GFP标记的条形码细胞的类器官,这些被标记的谱系条码细胞分别代表各自的谱系群体。为了详细剖析各谱系内的细胞类型组成,研究人员将GFP阳性细胞进行流式富集,并进行了scRNA测序。测序结果显示,谱系大小分布与整体类器官谱系追踪数据相似;从测序结果上看,脑类器官在第18天开始出现神经元细胞,而此时大多数细胞仍为较低分化细胞;到第42天时,谱系大小分布与整个组织谱系追踪及模型预测中的测量结果一致。且在18天到42天的谱系追踪结果均能通过计算机模拟分类出对称分裂细胞,这提示对称分裂细胞在脑类器官发育过程中长期存在(Fig3)。这些发现更进一步地说明克隆的异质性可能由对称分裂细胞所导致的。

图片

Fig 3 谱系追踪结合单细胞测序分析结果


3. 组织特异的谱系补充

    在此基础上,研究人员假设在类器官发育过程中,对称分裂的干细胞能够根据组织需求调节其细胞输出,并补充其他耗竭的谱系,维持谱系的平衡稳态。为了验证这一假设,研究人员将野生型细胞与含嘌呤霉素抵抗基因的GFP荧光标记细胞以不同比例混合进行类器官培养,并在类器官生长第十一天后开始进行嘌呤霉素处理。统计结果显示野生型细胞逐渐消亡,而GFP+细胞则持续生长。并且这种GFP+细胞的补充行为在未经过嘌呤霉素处理的对照类器官中并未出现。这些结果表明,GFP+嘌呤霉素抗性细胞中不断分裂的细胞类群能够根据组织需求调节其分裂方式和节奏,维持类器官发育的稳态。

    此外,研究人员还通过计算机方法定性分析了GFP+细胞的谱系,发现这些发生新生补充细胞的分化命运与对照组中的野生细胞高度相似。这说明干细胞的克隆谱系异质性的产生并非预先确定的,而是对周围组织状态发生的适应性反应,这体现了脑类器官发育过程中的适应可塑性。


4. 遗传缺陷谱系补充

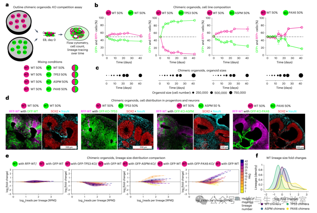
    最后,研究人员探究了当脑类器官中某一细胞亚群发生生长或命运改变时,组织中补充情况的机制。在包括人类的动物体内,这种生长或命运的改变通常由遗传缺陷引起。研究人员在同等混合的类器官嵌合体中测试了表达RFP的野生型细胞(RFP-WT)对具有对大脑发育至关重要的基因缺陷的(GFP-KO)突变的细胞代偿的能力(Fig4)。

图片

Fig4 野生型细胞和基因缺陷的细胞构建混合类器官在培养过程中表现出动态可塑性


    通过免疫组化和全组织谱系追踪方法,观察到与对照嵌合类器官中细胞相比, GFP-KO-TP53细胞在类器官发育初期开始就表现出更多的扩增,RFP-WT谱系的比例相应下降;GFP-KO-ASPM细胞在类器官发育的整个过程中比例不断下降,而RFP-WT谱系在所有时间点上均匀地补充了少量的GFP-KO-ASPM后代,GFP-KO-PAX6细胞最初保持了一致的比例,但在第20天左右其谱系急剧下降,而RFP-WT谱系的比例相应提高,且其谱系补偿表现出对不同基因的异质性。同时,以40天为时间节点,各个混合类器官的体积大小并没有发现显著区别,这说明这些混合类器官在细胞总数量上是接近的。这一结果表明,野生型细胞具备可塑性,能够在不同阶段根据类器官发育调节神经干细胞的输出。


四、文章总结

    本研究中,研究人员在脑类器官中建立了一个全组织谱系追踪体系,用以评估整个干细胞衍生的谱系群体在脑类器官中的克隆生长行为。研究发现克隆异质性具有适应性,能够补充组织缺失,并在一定程度上缓解基因缺陷,这一发现对克隆异质性的理解提供了新的视角,体现了脑类器官发育过程中的自我调节和代偿的能力。研究人员开发的全组织谱系追踪方法,为深入了解人脑类器官的发育生长以及多细胞系嵌合类器官的构建提供了新颖的范式,为未来的研究奠定了基础。


五、亮点与展望

图片

Fig5 不同物种间大脑体积的比较


    如图5所示,与其他动物相比,人类大脑在生长发育过程中,尤其是在细胞数量的增加方面,表现出更为显著的扩张。然而,这种扩张背后的谱系关系仍未完全明了。人类大脑的特殊性不仅仅体现在细胞数量上。例如,人类的前额叶皮层比其他灵长类动物大得多,而且神经元的比例也更高,这可能与人类的高级认知功能进化密切相关。因此,可以进一步示踪不同物种和不同组织的类器官谱系。这可能有助于我们从更深层次解析脑发育过程中物种和组织间的适应性差异及其机制。


六、作者介绍

图片

Jürgen Knoblich教授

奥地利科学院分子生物技术研究所

研究领域:Jürgen Knoblich教授在发育神经生物学、遗传学、分子生物学、干细胞研究和细胞生物学等多个方面,尤其在神经干细胞的不对称分裂和人脑类器官研究领域具有国际顶尖水平和广泛影响力。


原文:https://www.nature.com/articles/s41556-024-01412-z

注:本文仅为研究人员个人解读,如有纰漏,请参照原文。

撰文:姜家桢

审稿:章梅

编辑:成美君

微信扫一扫
关注该公众号