文献分享54:Cell | 小胶质细胞来源的C1q整合到神经元核糖核蛋白复合物中,并影响老化大脑中的蛋白质稳态

XueLab 光与生命实验室 2024年11月13日 11:23



图片
图片

研究背景:

    小胶质细胞和神经免疫相互作用通过直接的物理接触以及分泌到细胞外环境中的因子等机制促进大脑的发育、成熟、稳态和疾病。天然免疫补体蛋白C1q作为经典补体途径的启动者,在神经系统中由小胶质细胞产生和分泌,通过补体系统介导发育和疾病相关的突触修剪。

    在正常衰老过程中,C1q在整个脑中随年龄而积累。缺乏C1q的成年小鼠与同龄野生型相比海马体的可塑性增强,认知和记忆能力的衰退减少。然而,C1q蛋白水平在衰老的人类和啮齿动物的大脑中明显上调的同时,其他补体蛋白如C3却维持在较低水平,表明C1q在脑中可能存在独立于经典的补体通路之外的、具有年龄特异性的功能,其中的机制尚不明确。


科学问题:

    C1q蛋白如何在衰老的大脑中发挥功能?


内容简述:

1. 蛋白质组学分析揭示了C1q和RNA结合蛋白(RBPs)之间存在年龄相关性的蛋白质相互作用

    为了探究C1q在突触区域与哪些蛋白质发生了相互作用,以及与年龄的关系,作者从发育中(出生后第5天)、刚成年(2-3个月)和成年(1岁)三个不同年龄段的小鼠大脑中分离出粗突触体(crude synaptosomes),并使用针对C1q的高度特异性单克隆抗体进行免疫沉淀(C1qIP),随后进行了质谱分析。结果显示,与C1q相互作用的蛋白类型随着衰老而发生巨大变化,从发育期已知的具有细胞外结构域和功能的蛋白质转变为成年期的主要具有细胞内功能的蛋白质(图1)。

图片

图1 三个年龄组数据集的蛋白质组学分析及STRING网络分析


    对C1qIP数据集的分析还显示:与C1q互作的蛋白中,参与翻译和核糖核蛋白(RNPs)相互作用的蛋白质发生了富集,包括RBP和核糖体蛋白。基于这些发现,作者接下来尝试了是否可以在从脑组织中分离的核糖体多聚体组分中检测到C1q。结果证明C1q在这些核糖体多聚体组分中也有富集。最后,作者使用邻位连接试验(PLA)原位检测C1q和核糖体蛋白RPL10a之间的相互作用,证明了这些相互作用可能发生在体内(图2)。

图片

图2 PLA检测C1q体内互作;多聚体组分分级分离后C1q及其他RNP组分的印迹探测


2. 小胶质细胞来源的C1q以年龄依赖性方式与神经元共定位

    此前的研究证明大脑内的巨噬细胞是C1q的主要来源。作者通过免疫荧光染色观察到C1q标记在整个神经网络中都存在。然而,与小胶质细胞相比,在包括海马和运动皮层在内的多个大脑区域中与神经元共定位的C1q蛋白明显更多(图3 A-E)。使用巨噬细胞特异性C1qKO(Cx3cr1-CreER;C1qf/f)能够消除所有可检测到的C1q信号,而神经元C1qKO(Synapsin-CreER;C1qf/f)则没有影响,证实了小胶质细胞和脑相关巨噬细胞是神经元中C1q的来源(图3 F, G)。为了评估不同年龄的神经元共定位C1q表达变化情况,作者用泛神经元标记物(Milli-mark)量化了共定位,发现共定位现象从出生后发育到成年早期显著增加,并在整个衰老过程中保持一致(图3 H,I)。

    为了测试C1q与原位RNP复合物的相互作用是否具有神经元特异性,作者制备了具有神经元特异性的荧光标记核糖体的小鼠(“GFP-trap”:Synapsin-Cre;RPL10aeGFP/+[L10a-eGFP]),能够在多个脑区观察到C1q与这种成年小鼠的神经元RNP复合物部分原位共定位(图3 J-L)。

图片

图3 小胶质细胞来源的C1q以年龄依赖性方式与神经元共定位


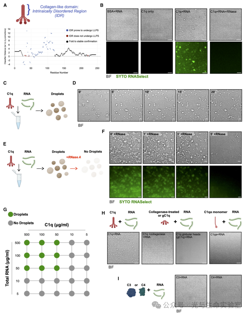
3. C1q能够发生RNA依赖性的液-液相分离(LLPS)

    RNP复合物中发现的蛋白质的一个共同特征是固有无序区域(IDR)。作者使用ParSe v2工具对C1q氨基酸序列进行了分析,发现其中胶原样结构域内的IDR高度预测会发生LLPS。作者使用纯化的人C1q 蛋白和从人脑组织中分离的RNA进行了体外实验,观察到当C1q与总RNA或富含polyA 的RNA结合时都能够发生LLPS,用RNase预处理能够阻止这一过程(图4 A-F)。IDR在人和小鼠C1q中是保守的,当小鼠C1q蛋白和小鼠总脑RNA结合时,类似地观察到RNase敏感的液滴。使用延时成像来监测LLPS动力学,作者观察到液滴随时间的扩大和融合,并发现 RNA不仅对于液滴的形成是必需的,而且对于维持液滴也是必需的,添加RNase会导致液滴溶解。随后,作者证明液滴的形成与C1q和RNA浓度有关。

    为了确定胶原样结构域对于RNA依赖性C1q LLPS是否是必需的,作者用胶原酶特异性地切割C1q的胶原样结构域,同时保持球状头部结构域完好无损,发现不再能观察到液滴形成。纯化的C1q球状头和RNA之间也不能形成液滴,这表明胶原蛋白样结构域和IDR对于RNA依赖性C1q LLPS的必要性。作者还测试了所有包含IDR的单个C1q肽(a、b 和c)是否可以发生 LLPS,均未观察到RNA依赖性的液滴。使用体外LLPS测定法也没有发现在纯化的人C3或C4蛋白的RNA存在下形成液滴的证据。由此,作者证明C1q,而不是其他补体蛋白,能够在体外发生RNA依赖性LLPS,并且这种过程需要完整的六聚体复合物和含有IDR的胶原样结构域(图4 G-I)。

图片

图4 C1q的RNA依赖性液-液相分离(LLPS)


4. 在体内,RNA是C1q与神经元RNP复合物发生相互作用所必需的

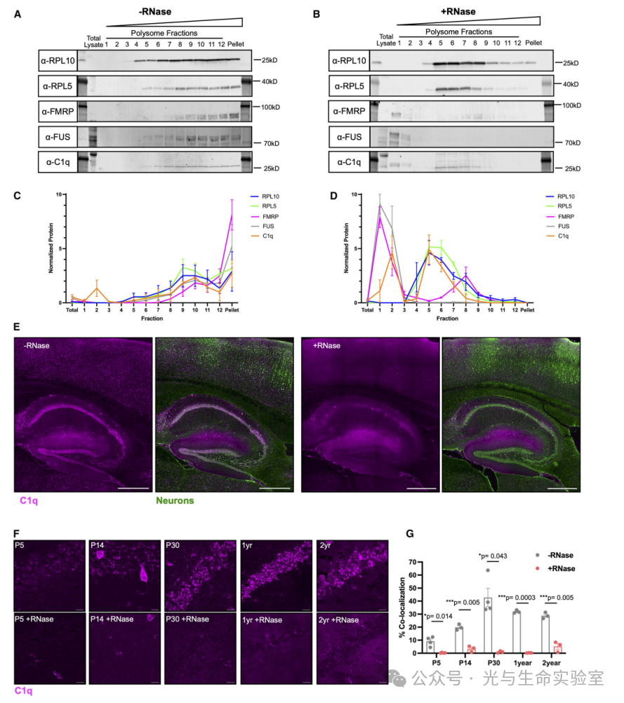
    鉴于C1q在神经元RNP复合物中富集并在体外经历RNA依赖性LLPS,作者接下来试图确定体内C1q与RNP的相互作用是否也依赖于RNA。在脑中分离的核糖体多聚体中,RNase处理能够影响包括C1q在内的蛋白质在线性蔗糖梯度上的分级分离方式,导致它们从较重的分级转变为较轻的分级。在免疫染色之前,用RNase原位处理固定的组织切片能够导致细胞质神经元C1q标记的特异性消除(图5)。

    接下来,为了测试RNA依赖性C1q-RNP相互作用是只存在于大脑还是更普遍,作者使用另一个具有高内源性C1q蛋白水平的器官,即肝脏,发现C1q蛋白在从人肝组织中分离的RNA存在下能够形成RNA依赖性液滴,表明在体外C1q 可以用来自不同组织来源的RNA进行 LLPS。然而,在原位没有观察到肝组织切片中C1q染色的RNase敏感性,这表明RNA依赖性 C1q-RNP相互作用可能是体内神经元独有的(图6)。

图片

图5 RNA是体内C1q与神经元RNP复合物相互作用所必需的

图片

图6 肝脏中的C1q不具有RNase敏感性


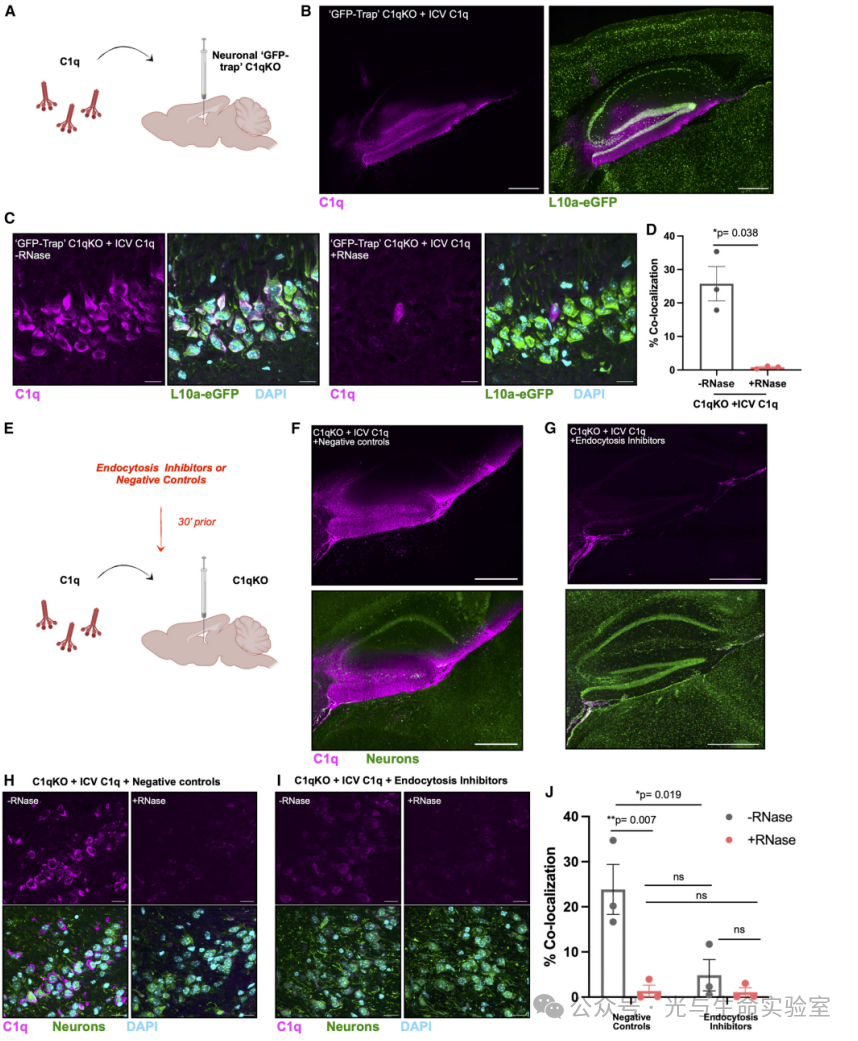
5. 外源性C1q蛋白在体内整合到神经元RNP复合物中依赖于内吞作用

    接着,作者对C1q在体内进入胞内并整合到RNP复合物的方式进行了探究。为了直接测试外源性细胞外C1q蛋白是否可以被神经元内化并在体内整合入大脑中的RNP复合物中,作者将纯化的小鼠C1q蛋白注射到”GFP-trap”;C1qKO小鼠的侧脑室中,并在分离组织中对C1q进行免疫标记。脑室内(ICV)注射后1小时,能够在同侧海马体中检测到C1q蛋白,其中检测到外源性C1q蛋白与C1qKO神经元核糖体的共定位,并且与WT神经元类似的对免疫染色前的RNase处理敏感(图7 A-D)。

    鉴于内吞作用介导的C1q内化先前已在T细胞中报道,作者接下来试图确定C1q在体内是否发生了由内吞介导的神经元内化。在注射纯化的小鼠C1q蛋白前30分钟,作者使用细胞渗透性动力蛋白混合物进行ICV注射以阻断C1qKO小鼠的内吞作用,并同时使用阴性化合物处理作为对照。与阴性对照处理的动物相比,用内吞作用抑制剂预处理显着减少了外源性C1q的摄取,并导致整合到RNase敏感的RNP复合物中的C1q减少。RNase处理对接受内吞抑制剂的动物组织中神经元C1q标记的不再具有显著影响,这表明RNA非依赖性C1q与神经元的相互作用不受内吞抑制剂的影响。这些数据表明,外源性C1q蛋白可以在体内以内吞依赖性方式进入神经元RNase敏感的RNP复合物中(图7 E-J)。

图片

图7 外源C1q蛋白在体内整合到神经元RNP复合物中取决于内吞作用


6. 胶原样结构域的相互作用,而不是RNA,介导急性脑切片中的C1q的神经元摄取

    这种内吞作用依赖的C1q摄取是如何发生的?作者进行了进一步探究。为了更好地可视化神经元的摄取,作者使用基于马来酰亚胺的商业偶联试剂盒生成了荧光标记的C1q蛋白(C1q-594)。在源自神经元“GFP-trap”小鼠的活急性脑切片中,C1q-594孵育1小时能够使神经元摄取外源性C1q并与GFP标记的神经元核糖体共定位。

    作者接下来探究了RNA是否是C1q内化所必需的。在孵育C1q-594之前用RNase预处理切片不会影响神经元摄取C1q,而在C1q-594孵育后用RNase 处理也不会消除切片中活神经元的C1q标记,表明神经元C1q信号的RNase敏感性仅在固定和膜透化后能够观察到(图8 A-E)。

    鉴于C1q蛋白的胶原样结构域在体外介导RNA依赖性相互作用中的重要性,接下来作者探究了改变胶原样结构域是否会影响C1q与活神经元的相互作用。用C1肽抑制剂(PIC)预处理 C1q 蛋白,能够使PIC与C1q的胶原样结构域结合,阻止RNA依赖性C1q LLPS相互作用。用PIC处理还显着减少了活急性切片中神经元对 C1q 的内化,揭示了该结构域在神经元摄取中的重要性(图8 F-K)。总之,这些结果表明C1q的胶原样结构域在介导活神经元内吞依赖性摄取中的重要性,并进一步揭示了RNA虽然在介导细胞内的C1q相互作用中很重要,但对于内化来说不是必需的。

图片

图8 胶原样结构域相互作用(而不是RNA)介导急性脑切片中的 C1q 神经元摄取


7. 巨噬细胞来源的C1q以特定年龄依赖的方式影响蛋白质翻译和恐惧记忆消退能力

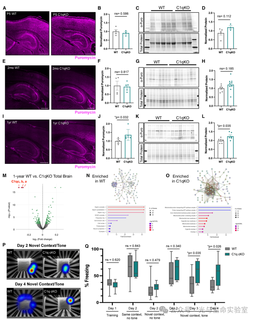
    RNP复合物对于神经元的生理功能具有重要的调控作用,作者接下来探究C1q是否改变了衰老过程中的蛋白质翻译。为了测试 C1q 是否在整个衰老过程中影响体内神经元蛋白翻译,作者将嘌呤霉素以ICV注射的方式注射到WT 和C1qKO年龄和性别匹配的同窝同窝中,并通过免疫染色和蛋白质印迹分析进行定量。在发育中(出生后第5天)和刚成年(2-3个月)WT和C1qKO鼠中没有检测到体内神经元翻译的显着差异,然而成年小鼠(1岁)与它们的WT同窝对照相比,C1qKO鼠中嘌呤霉素掺入显著增加。整体蛋白质组学分析表明,C1q的丢失会导致全脑翻译和蛋白质稳态的改变(图9 A-L)。

    在神经元中,RNP 复合物的突触运输和调节在介导作为学习和记忆基础的可塑性驱动机制中很重要。为了确定 C1q是否会影响学习和记忆,作者使用了Cx3cr1-CreER;C1qf/f小鼠条件删除年轻成年小鼠(6周龄)的小胶质细胞和脑相关巨噬细胞中的C1q。他莫昔芬诱导的重组后2周,作者评估了C1q缺失对情境恐惧条件反射的影响。使用这种联想学习方法,作者发现C1q的条件性丧失不会影响恐惧记忆的获得或检索。然而,条件C1q KO动物的恐惧记忆消退能力显著损害(图9 M-Q)。

图片

图9 巨噬细胞来源的C1q以特定年龄依赖的方式影响蛋白质翻译和恐惧记忆消退


总结:

    本文报道了补体蛋白C1q的一种独立于补体途径之外的作用机制。作者证明C1q蛋白的功能随着年龄的改变而发生巨大变化:在发育期,C1q主要通过在神经元胞外介导经典补体途径影响突触可塑性;而在成年期则主要通过在胞内与RNP复合物结合调控神经元的生理活动。作者着重探究了衰老大脑中C1q发挥功能的机制,对C1q蛋白自身的特殊结构、神经元对C1q蛋白的摄取机制和C1q进入胞内后与神经元核糖核蛋白(RNP)复合物的相互作用进行了挖掘。这些结果揭示了C1q蛋白的生物物理特性,证明了C1q在关键的神经元胞内过程中的特殊作用,对这个经典分子的功能提出了新的见解,为C1q相关的疾病的治疗提供了理论基础。


作者简介:

图片

    本文的通讯作者是来自美国波士顿儿童医院的Beth Stevens教授,其研究方向主要为神经元-胶质细胞和神经免疫相互作用在神经回路模式中的作用。


原文链接:https://doi.org/10.1016/j.cell.2024.05.058


注:本文仅为作者个人解读,如有纰漏,请参照原文。

撰文:吴昊旻

审核:童大力

编辑:成美君

微信扫一扫
关注该公众号