文献分享55:Nature | 机体通过增加睡眠来恢复心梗造成的心脏损伤

XueLab 光与生命实验室 2024年11月22日 16:16

点击蓝字

关注我们

图片

研究背景:

    大脑和心脏之间的连接对健康至关重要。最新的研究表明,心脑对话是通过神经元支配及免疫细胞和分子的血管供应发生的。大脑-心脏轴受很多因素影响,其中最重要的因素之一是睡眠。合理的睡眠对心血管健康是不可或缺的,睡眠不足或睡眠紊乱会增加心肌梗死的发生率。然而,目前尚不清楚这种心脏损伤是否会影响睡眠,以及睡眠介导的神经输出是否有助于心脏愈合和炎症。


科学问题:

    心肌梗死是如何调控机体睡眠的?睡眠会对心肌梗死后机体的恢复产生怎样的影响?其机制又是什么?


内容简述:

    为了测试睡眠是否受到心血管损伤或疾病的影响。研究人员通过手术制作了主动脉缩窄(TAC)引发的心脏压力超负荷和心力衰竭的模型小鼠,并监测该模型小鼠心肌梗死(MI)引起的急性缺血性心脏损伤后的睡眠情况(图1. a)。记录结果显示,与假手术小鼠相比,MI小鼠的慢波睡眠(SWS)时间显著增加,快动眼睡眠(REM)和觉醒时间减少,且失去了正常的睡眠节律,这一过程持续了至少7天(图1. b-c)。EEG信号频谱分析也表明,小鼠在MI后的7天内增加了δ波(0.5-4 Hz)功率,其SWS压力和驱动有特异性的增强(图1. d)

图片

图1. 心肌梗死增加了小鼠的睡眠时长。


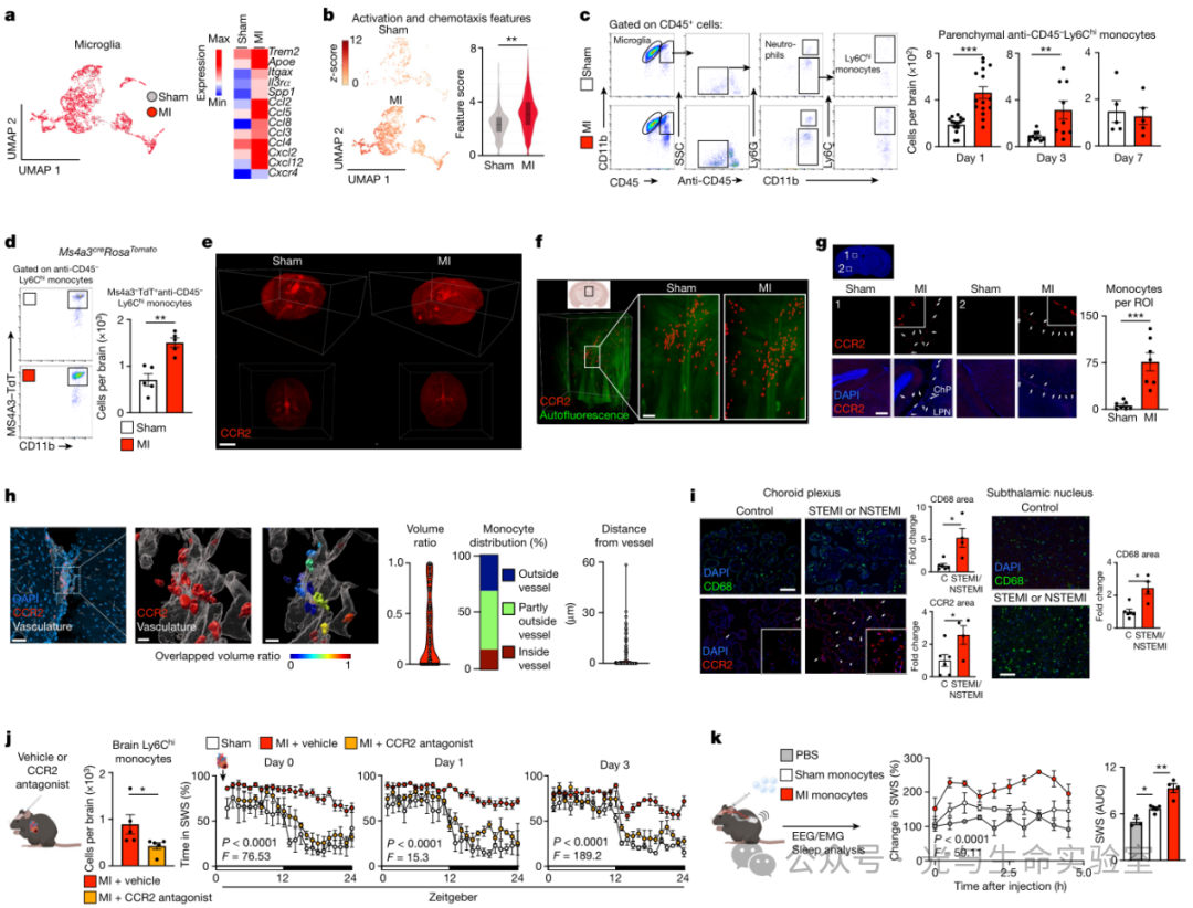
    那么心脏损伤是通过怎样的心源性信号改变睡眠的?为了探究这一问题,研究人员首先对假手术或心肌梗死手术后三天的小鼠脑细胞进行了单细胞RNA测序(scRNA-seq)。由于免疫系统对MI反应迅速,因此,分析主要专注于大脑白细胞。测序结果显示,MI增强了小胶质细胞反应性和趋化性信号的基因表达(图2. a-b)。为了检测这些趋化因子的表达是否能够招募外周免疫细胞到大脑中,研究人员使用了严格的流式细胞术门控策略,并通过静脉注射CD45抗体排除脑血管系统中的循环免疫细胞,发现MI小鼠脑中的Ly6Chi单核细胞相比假手术组显著富集并持续至少三天(图2. c)。进一步通过追踪血液单核细胞的Ms4a3细胞命运映射模型——Ms4a3creRosaTomato小鼠,研究人员直接检测到心肌梗死后单核细胞确实从血液循环中被招募到MI小鼠的大脑(图2. d)。然后,通过全脑组织透明化方法(iDISCO)和免疫荧光成像技术,确定心肌梗死后单核细胞被招募到第三脑室的脉络丛(ChP,血液-脑脊液屏障,也是神经炎症期间单核细胞浸润脑区的进入点)和邻近的上丘脑LPN脑区(图2. e-g)。更精细的三维共聚焦显微镜检查显示,MI脑切片中17%的CCR2+单核细胞位于ChP血管的管腔内,而83%的细胞是部分位于血管外的或者已经移出血管并深入丘脑实质(图2. h)。为了确认这一现象的保守性,实验人员也在人类心肌梗死后去世的病人脑切片中发现,ChP及丘脑核团中富集了CD68+/CCR2+的巨噬细胞(图2. i)。根据上述实验结果,实验人员在小鼠心肌梗死后通过小脑延髓池向大脑注射CCR2拮抗剂,来探究心肌梗死后招募到大脑的单核细胞是否是影响睡眠的关键因素。CCR2拮抗剂显著减少了心肌梗死后脑单核细胞的积累,并阻断了心肌梗死后长达三天的心肌梗死诱导的睡眠增加和正常化的睡眠节律(图2. j)。而人为将假手术或MI小鼠血液中分选出的单核细胞(30, 000个单核细胞)注射到未手术小鼠的脑脊液(CSF)中,小幅度或显著增加了受体小鼠的睡眠时长(图2. k)

图片

图2. 心肌梗死导致单核细胞被招募到脑内。


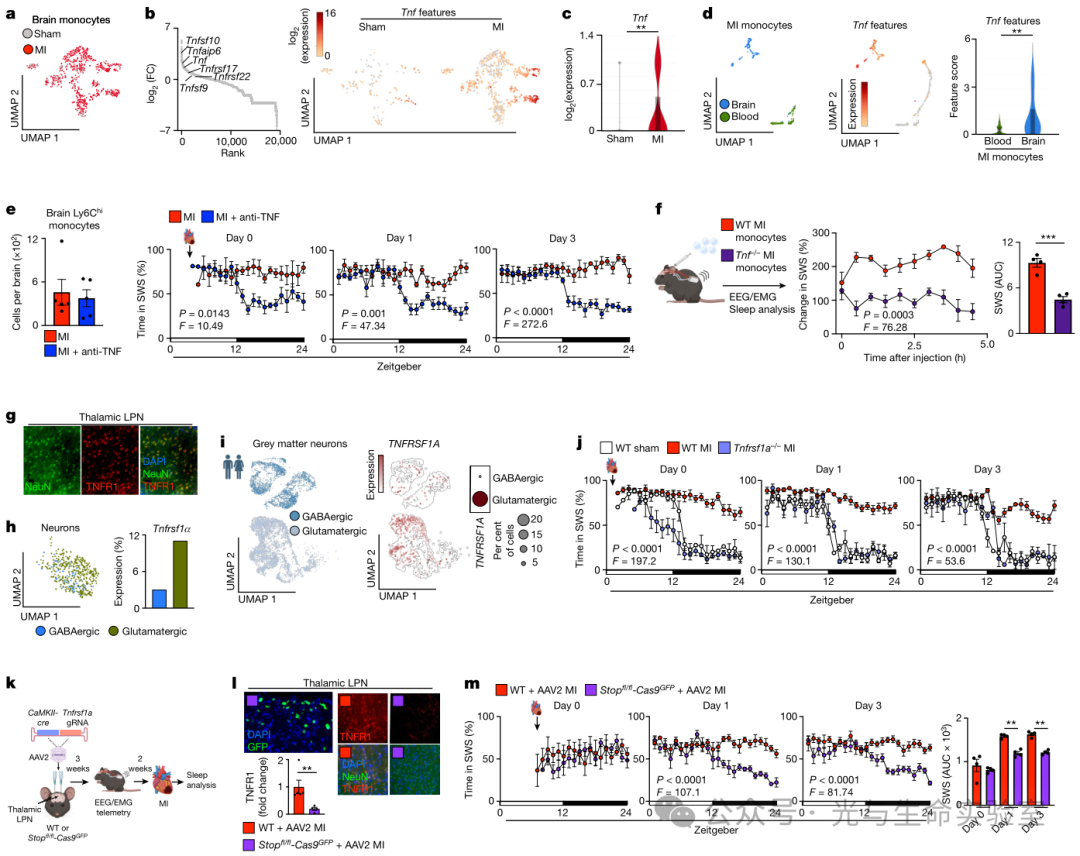
    为了探究脑浸润单核细胞是如何增强MI后的小鼠睡眠,研究人员详细的分析了MI后脑细胞的scRNA-seq数据集。脑单核细胞差异基因表达分析显示,与假手术小鼠相比,MI小鼠脑中的单核细胞富含与TNF信号传导相关的基因(图3. a-c)。并且,心肌梗死后血液和脑单核细胞的转录分析比较表明,脑单核细胞具有特异性增强的TNF特征基因表达(图3. d)。为了评估脑浸润单核细胞产生的TNF是否介导了MI后SWS的增加,研究人员在MI后向小鼠CSF中递送了TNF阻断抗体。结果表明脑限制性TNF阻断不会改变心肌梗死后脑单核细胞的数量,但它显著抑制了心肌梗死诱导的睡眠增加和正常化的睡眠节律(图3. e)。相一致的,将心肌梗死一天后的TNF-/-小鼠血液中分选的单核细胞,注射到未手术小鼠的CSF中,并不会增加SWS时长(图3. f)。先前的实验显示,ChP附近的丘脑LPN脑区有浸润的单核细胞,研究人员在这个区域发现NeuN+的LPN神经元表达了TNF受体TNFR1(图3. g)。而小鼠和人类脑组织的scRNA-seq数据表明,超过80%的表达Tnfrsf1a的神经元是具有兴奋性的谷氨酸能神经元(图3. h-i)Tnfrsf1a-/-小鼠和LPN脑区谷氨酸能神经元特异性敲除Tnfrsf1a基因的小鼠,在心肌梗死后没有表现出SWS的增加,它们的睡眠类似于野生型小鼠的习惯性节律模式(图3. j-m)

图片

图3. 单核细胞分泌的TNF通过作用于丘脑LPN中表达Tnfrsf1a基因的谷氨酸能神经来增强心肌梗死后的睡眠。


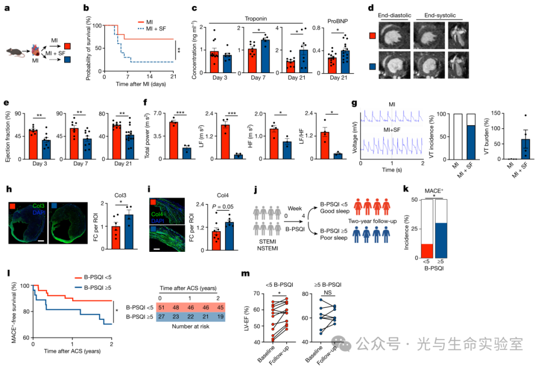
    接下来,研究人员探究了心肌梗死后睡眠增强的生理意义。心肌梗死手术后的小鼠,其睡眠干扰组(SF)死亡率显著高于自由睡眠组(图4. a-b)。SF小鼠的血浆肌钙蛋白和B型利钠肽原(proBNP)水平(心肌细胞损伤的血清标志物)在具有显著性差异梗死后的7天或21天显著升高(图4. c)。心脏磁共振成像(cMRI)和超声心动图检查的结果显示,SF降低了射血分数、每搏输出量和心输出量(图4. d-e)。小鼠心电图(ECG)分析也显示,SF显著降低了总心电图功率、低频(LF)和高频(HF)功率以及LF/HF比值,小鼠出现自发性室性心动过速,室性心动过速发生率和负荷较高(图4. f-g)。组织学和转录分析则发现,SF增加了心肌纤维胶原3型和4型的含量(心力衰竭预后标志物)(图4. h-i)。研究人员随后评估了急性冠状动脉综合征(ACS)后几周的健康睡眠对于人类心脏愈合和恢复的影响,使用匹兹堡睡眠质量指数(B-PSQI)来评估78名患者在心肌梗死后4周内的睡眠质量(睡眠良好(B-PSQI<5)和睡眠较差(B-PSQI≥5)),并对主要不良心血管事件(MACE+)进行了2年的随访(图4. j)。在ACS后的两年内,ACS后4周内睡眠不佳患者的MACE+发病率高出两倍多,无MACE+生存率显著降低(图4. k-l)。并且,在睡眠良好的患者中,左心室射血分数在基础检查(ACS后7天内)和随访(ACS后149±52天)之间显著改善,而睡眠不佳的患者左心室射血分数没有改善(图4. m)

图片

图4. 睡眠干扰会恶化心肌梗死后的心脏功能和预后。


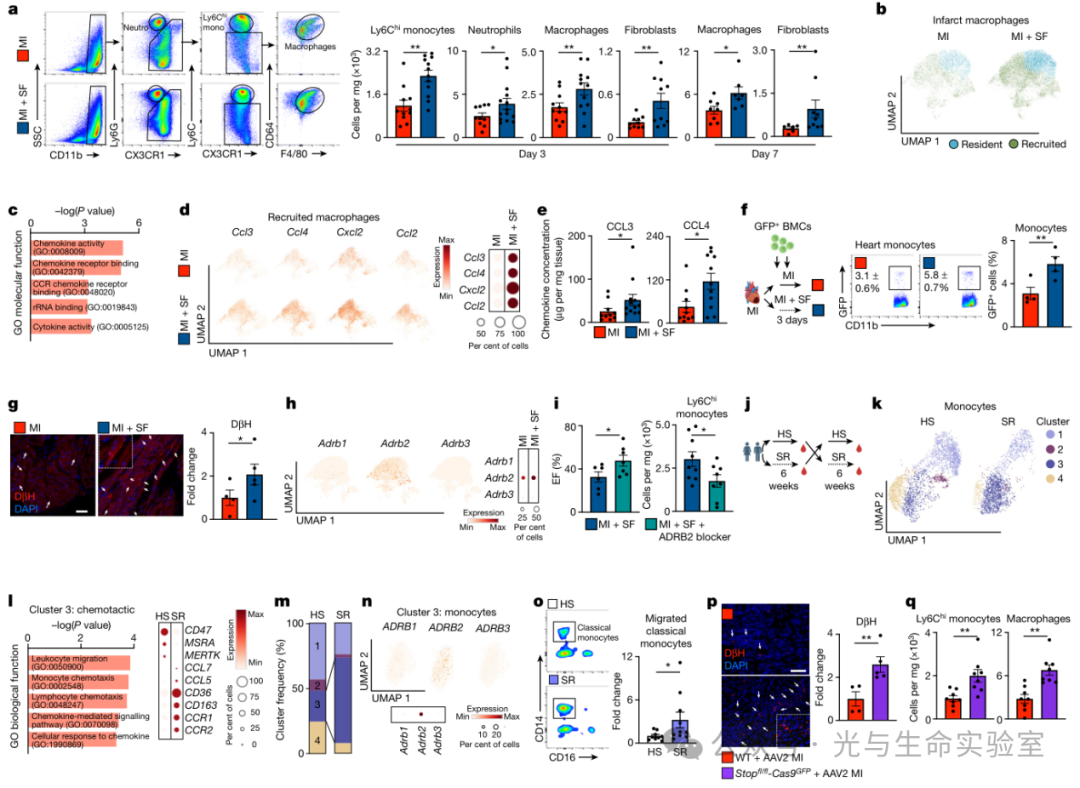
    为了探究睡眠支持心肌梗死后心脏恢复的机制。研究人员通过流式细胞术对小鼠梗死中的免疫细胞进行计数发现,MI+SF小鼠含有更多的Ly6Chi单核细胞、中性粒细胞、巨噬细胞和成纤维细胞(图5. a)。进一步对MI和MI+SF小鼠中分离的免疫细胞进行scRNA-seq检测,研究人员对招募的SF增加的心脏巨噬细胞进行了差异基因表达分析(图5. b)。分析发现,SF通过促进“趋化因子活性”、“趋化蛋白受体结合”和“CCR趋化因子受体结合”的生物途径,来募集巨噬细胞(图5. c)。募集的巨噬细胞中Ccl3Ccl4Cxcl2Ccl2基因的表达在SF后显著增加(图5. d)。在MI+SF小鼠的梗塞裂解物中,CCL3和CCL4蛋白的表达增加(图5. e)。为了进一步证明SF会增加单核细胞向梗死心脏的募集,研究人员通过过继转移GFP+的骨髓细胞进行了细胞追踪实验,MI+SF小鼠中发现了更多的GFP+单核细胞(图5. f)。由于SF显著降低了HRV并导致自发性心律失常,这表明中枢调节向交感神经而非副交感神经活动的转变。进一步的实验结果显示,SF显著增加了心脏的多巴胺β-羟化酶(DβH)(去甲肾上腺素产生的关键酶)(图5. g)。而scRNA-seq分析显示,MI小鼠心脏中的巨噬细胞高度表达β2-肾上腺素能受体(Adrb2),心肌梗死后,SF倾向于增加巨噬细胞Adrb2的表达(图5. h)。因此,研究人员对MI+SF小鼠使用ADRB2阻断剂,来探究造血ADRB2信号在SF介导的心脏巨噬细胞积聚中的作用。在MI+SF鼠中,药物阻断ADRB2的信号改善了射血分数,减少了SF诱导的Ly6Chi单核细胞在梗死心脏中的积聚(图5. i)。为了评估这一表型的保守性,研究人员在为期六周的随机交叉研究的参与者身上收集了外周血单核细胞(PBMC),在该研究中,对习惯性睡眠时间充足的志愿者施加了慢性轻度睡眠不足(图5. j)。PBMC的scRNA-seq数据表明,单核细胞亚群识别出包含吞噬作用(群1)、代谢(群2)、趋化性(群3)和一氧化氮信号传导(群4)的四个群集(图5. k-l)。进一步分析显示,群3的细胞具有趋化性,高表达CCL7CCL5CCR2CXCR4CXCL8CXCR2ITGAMCCR1基因,并且在睡眠限制期间扩展了三倍,而其他群则收缩了三倍(图5. m)。此外,群3对交感神经信号有反应,高度表达ADRB2(图5. n)。细胞迁移实验(Transwell assay),进一步证明睡眠限制增加了CD14+CD16-单核细胞(人单核细胞经典标志物)的迁移能力(图5. o)。为了直接检测丘脑LPN谷氨酸能神经元中TNF信号的消除是否会导致睡眠不足,从而增强心肌梗死后的心脏交感神经信号和炎症。研究人员发现,在谷氨酸能的LPN神经元中敲除Tnfrsf1基因,增加了心肌梗死后三天的心脏DβH和Ly6Chi单核细胞和巨噬细胞的数量(图5. p-q)

图片

图5. 睡眠限制了心脏交感神经输入来减少心肌梗死后巨噬细胞的趋化性编程和募集。


总结:

    综上所述,研究人员的实验结果表明心肌梗死通过IL-1β激活小胶质细胞,并增强其产生髓系化学引诱剂。循环单核细胞被积极招募到MI大脑,在那里它们释放TNF,TNF向丘脑LPN中的谷氨酸能神经元发出信号,以促进睡眠。心肌梗死后增强的睡眠抑制了交感神经对心脏的输入,这限制了通过ADRB2的信号传导和髓系趋化剂的产生,从而抑制了单核细胞向梗死心脏的募集,从而限制了炎症并促进了愈合。


启示:

    良好的睡眠是人类健康生活的必需品。而心肌梗塞是一种严重的心脏疾病,给患者带来了巨大的伤害。本文作者通过小鼠模型以及一些人类患者捐献的病理组织,成功地从个体、组织器官、细胞、基因和生物分子水平上证明了睡眠对于心肌梗塞后身体恢复的关键作用。这一结果有助于帮助患者更好的摆脱疾病的困扰。


作者简介:

    Cameron S. McAlpine,助理教授兼首席研究员。在加拿大麦克马斯特大学完成了博士学位,在那里他研究了动脉粥样硬化中的巨噬细胞功能和炎症。在Fil Swirski教授的指导下,他在马萨诸塞州总医院和哈佛医学院进行了博士后培训。作为MGH的博士后研究员和后来的讲师,Cameron研究了睡眠和神经肽能回路在造血和动脉粥样硬化调节中的作用,以及IL-3在阿尔茨海默病神经胶质细胞功能中的作用。Cameron加入西奈山伊坎医学院,并于2021年6月在心血管研究所医学系和纳什家族神经科学系开设了独立实验室。


原文索引:https://doi.org/10.1038/s41586-024-08100-w

注:本文仅为作者个人解读,如有纰漏,请参考原文。

撰文:王国栋

审核:孟建军

编辑:成美君

微信扫一扫
关注该公众号