文献分享56:Nature | γδT细胞中IL-17 的节律性生成可维持脂肪组织中脂质新生

XueLab 光与生命实验室 2024年12月06日 14:19

点击蓝字 关注我们

图片
图片

研究背景:

   昼夜节律影响着机体的内分泌、新陈代谢和免疫功能。它可以通过调节细胞因子的产生和运输,以及免疫细胞的成熟和组织浸润在先天免疫中发挥重要作用。在分子层面上,昼夜节律系统受到转录翻译负反馈调控。光照和进食可以调控脂肪脂质代谢的昼夜节律,包括脂肪分解、脂肪生成和产热。脂肪的分解在非活动期达到峰值,以维持体温;而脂肪的生成则在进食期达到峰值,以从饮食中摄取和储存脂质。轮班工人的昼夜节律紊乱会损害脂质平衡,增加患代谢性疾病的风险。脂肪组织具有独特的免疫环境,富含先天性 T 细胞,包括γδT 细胞、粘膜相关恒定 T细胞(MAIT)和恒定自然杀伤 T细胞(iNKT)。先前的工作发现,脂肪组织中存在产生 IL-17 的γδ T 细胞,缺乏 γδ T 细胞或 IL-17A 的小鼠易患低体温症。


科学问题:

   昼夜节律是否会影响脂肪组织中IL-17的产生进而影响代谢?


研究内容:

1. 先天性IL-17+ T细胞中分子钟基因的富集

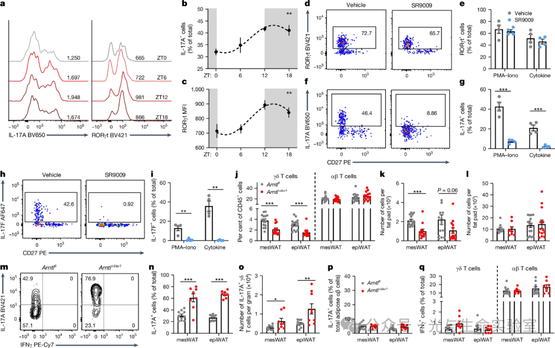
   首先,作者对来自附睾脂肪组织(epiWAT)的先天性T细胞进行了单细胞RNA测序,并汇总了来自野生型小鼠的肺、脾、胸腺、皮肤和淋巴结的先天性T细胞的公开的单细胞RNA测序数据(图1a)。作者发现与 1 型先天性 T 细胞相比,17 型先天性 T 细胞中的分子钟基因表达量更丰富(图 1d)。考虑到不同数据收集样本的节律时间差异,作者比较了在相同时间点取样的先天性 T 细胞。发现17 型先天性 T 细胞的分子时钟基因表达量都较高(图 1e),其中脂肪γδ T 细胞的总体表达量最高(图 1f)。 因此,为了研究分子钟在先天性 17 型细胞中的作用,作者聚焦于脂肪γδ17 T 细胞:作者分离了24小时内的脂肪γδ17 T细胞,发现Nr1d1有很强的昼夜节律表达(图1g),并且,脂肪γδT 细胞有节律地表达 Per1,在进入小鼠暗周期时表达达到峰值,而脂肪αβT 细胞没有观察到这种情况(图 1i-k)。

图片

图1 先天性IL-17+ T细胞高表达节律基因


2. 分子钟对γδIL-17A的调控

   作者观察到,脂肪 γδ17 T 细胞中IL-17A 蛋白的生成和其转录调控子 RORγt的表达都具有很强的昼夜节律(图 2a-c)。为了确定分子钟对脂肪γδ17T 细胞表达 IL-17A 的影响,作者使用了 SR9009(分子钟转录抑制子REV-ERBα 的激动剂),通过竞争 DNA 结合位点从而抑制 RORγt所介导的转录。结果显示,SR9009施加后完全抑制了脂肪γδ17 T 细胞表达 IL-17A 和 IL-17F(图 2f-i),从而证实了分子钟对于IL-17A的调控作用。为了进一步研究分子钟在 IL-17A 表达中的作用,作者在表达 CD45 的细胞中特异性地敲除分子钟基因Arntl(Arntl∆Vav1小鼠)。结果表明,Arntl的缺失会降低肠系膜脂肪组织(mesWAT)和外周淋巴细胞(epiWAT)中γδ T细胞的百分比和数量(图 2j-k),增加脂肪 IL-17A+γδ T 细胞的比例和数量(图 2m-o),但对脂肪 αβ T 细胞中 IL-17A 或 IFNγ 的表达没有影响(图 2p-q)。这些结果提示了分子钟是 IL-17A 和 IL-17F 的一个主要调节因子,其中 Rev-erba(Nr1d1)的激活会降低 IL-17的表达,而 Bmal1(Arntl)的缺失会增加 IL-17的表达。

图片

图2 脂肪 γδ T 细胞的 IL-17A 表达受节律基因调节


3. 调节γδIL-17A的环境因素

   光是对机体代谢节律进行调节的主要环境信息之一。因此,在脂肪γδT细胞对IL-17A的节律性生成中,光可能作为一种环境信号起到了诱发的作用。为了验证这个猜测,作者通过使用代谢笼,将小鼠饲养在正常光照条件下(7:00-19:00 开灯;对照组)或光-暗逆转周期下(19:00-07:00 开灯,持续三周,图 3a)。 三周后,能量消耗和新陈代谢率节律完全逆转(图 3b-d)。脂肪γδ17 T细胞产生的IL-17A具有昼夜节律,而光照反转组的这一节律被逆转(图 3g)。这表明,光作为一种环境信号可以诱导脂肪γδ17 T细胞产生IL-17A。

   随后,作者还研究了光照周期中不同时间限制喂食对脂肪 IL-17A节律的影响。作者将小鼠放入正常光照条件下的代谢笼中,但限制进食时间,于07:00-19:00 (正常)或 19:00-07:00(反向)获取食物,持续三周(图 3h)。结果显示,反向喂食小鼠的能量消耗和代谢率节律并没有完全逆转,而是被打乱(图 3i-k),其脂肪γδ17 T 细胞对 IL-17A 的昼夜节律表达也被打乱,振幅减小,相位改变(图 3n),该结果提示了脂肪 IL-17与进食密切相关。光诱发脂肪γδ17 T细胞产生IL-17A可能是由于其对进食行为产生影响而作用的。

图片

图3 光环境调控脂肪 γδ T 细胞的全身代谢和 IL-17A 产生


4. γδIL-17A对DNL的调节

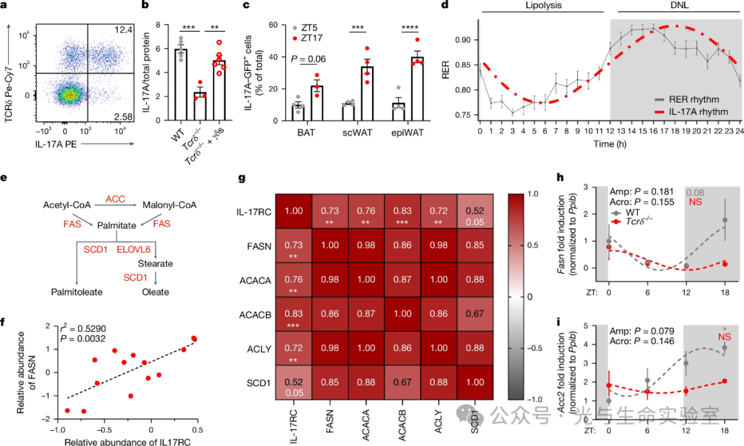
   脂肪γδT细胞是脂肪组织中IL-17A的主要来源,占脂肪组织中IL-17A的75%(图4)。 脂肪γδT细胞的缺失降低了IL-17A蛋白的水平,而在γδT细胞重新输注后,IL-17A蛋白的水平便可以恢复(图4b)。 利用 IL-17A-GFP 小鼠,作者发现 IL-17A 在所有脂肪分布区都有昼夜表达,包括 BAT、epi-WAT 和皮下脂肪组织(scWAT),其表达在夜间活动期达到峰值(图 4c)。先前的研究表明,γδ17 T 细胞在维持体温和产热方面起着关键作用。脂肪分解和脂肪生成受严格的昼夜节律控制:在小鼠中,脂肪分解发生在白天,脂肪生成发生在夜间。 通过观测脂肪 IL-17A 的表达变化,作者发现当脂肪生成(De Novo Lipogenesis,DNL)达到峰值时,IL-17 也达到峰值(图 4d)。由于脂肪 IL-17 受进食的影响,作者推测脂肪 IL-17A 可能在 DNL 中发挥作用(图 4e)。

   利用公开的 BAT 蛋白质组数据库 OPABAT,作者发现 IL-17RC 蛋白的水平与 DNL 蛋白 FASN、ACACA、ACACB、ACLY 和 SCD1 的丰度直接相关(图 4f、g)。 通过分离缺乏γδ T 细胞的小鼠(Tcrδ-/-小鼠)24 小时内的脂肪组织,发现与野生型对照组相比,Tcrδ-/-小鼠中 DNL 基因 Fasn、Acc2(又称 Acacb)和 Scd1 的昼夜节律表达被破坏(图 4h-i)。

图片

图4 γδ T 细胞是脂肪组织 IL-17A 的主要来源,并维持脂肪组织脂质新生


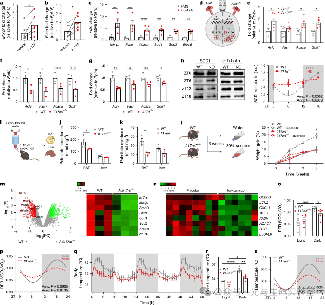
   为了研究IL-17A对DNL的直接作用,作者用rIL-17A (重组IL-17A)处理原代棕色脂肪细胞,发现 rIL-17A 增加了 DNL 基因转录调节因子 Mlxipl 和脂肪酸合成酶 Fasn 的表达(图 5a-b)。 在体给予三天的 IL-17A后的结果显示,所有 BAT DNL 基因(Mlxipl、Acaca、Fasn、Scd1、Scd2 和 Elovl6;图 5c)的表达都有增加。这些结果都表明γδT细胞生成的 IL-17 对DNL的调节作用。


5. IL-17A 信号传导是脂肪细胞脂质新生(DNL)所必需的

   由于之前观察到,Arntl∆Il7r小鼠脂肪 γδ T细胞中IL-17A的表达增加,因此作者推测DNL基因的表达也会有相应增加。的确,作者Acly、Acaca 和 Scd1 在 Arntl∆Il7r 小鼠的 BAT 中的表达增加了,特别是在 ZT18 阶段,而不是在 ZT6 阶段(图 5e)。 先前的研究表明,Il17a-/- 和 Il17f-/- 小鼠的产热功能受损。 作者使用了 IL-17A 和 IL-17F 双基因敲除小鼠(Il17a/f-/-)。作者比较了野生型和Il17a/f-/- 小鼠在 ZT6 和 ZT18(分别处于非活动期和活动期的中期)时段中DNL基因表达情况,发现ZT18时Il17a/f-/-小鼠的DNL基因表达低,ZT6时没有差异(图 5g)。

   在蛋白质水平上,与野生型对照相比,Il17a-/-小鼠中 SCD1 的昼夜节律表达被破坏(图 5h)。与野生型相比,Il17a/f-/-BAT 中的脂质合成减少,但在肝脏中没有显着差异(图 5i-k)。由于 IL-17 缺陷小鼠的 BAT 中 DNL 降低,作者将野生型和 Il17a/f-/-小鼠置于促进 DNL 的为期三周的高蔗糖方案中,发现 Il17a/f-/-小鼠对高蔗糖诱导的体重增加具有抵抗力(图 5l)。

   最后,作者在热中性 (30 °C) 下对野生型和 Il17a/f-/-小鼠进行了全身代谢分析(选择热中性是为了消除适应性产热的任何影响,因为在室温下饲养的小鼠会消耗大约 40% 的能量来在室温下取暖)。之前的研究表明,BAT DNL 对于维持小鼠的体温至关重要。作者发现 Il17a/f-/-小鼠的 RER 发生了变化,尤其是在夜间(图 5o)。Il17a/f-/-小鼠的体温在一天中的任何时候都降低,尤其是在活跃期(图 5r-s)。昼夜节律分析发现,Il17a/f-/-小鼠在 24 小时内体温的昼夜节律波动显着减弱(图 5s)。上述结果表明来源于脂肪γδ T细胞的昼夜节律性IL-17A对于生理性的全身代谢和体温调节具有重要作用,并且其作用靶点是脂肪组织的DNL(脂质新生)通路。

图片

图5 IL-17A 是脂肪细胞脂质新生(DNL)和全身代谢所必需的


总结:

该研究揭示了γδ17 T细胞中分子钟基因的富集现象以及分子钟对于IL-17A 的节律性表达所起到的调节作用,发现并证实了IL-17A/F通过调节脂肪组织的DNL通路,进而起到维持正常的生理代谢和体温的作用。


作者简介:

Lydia Lynch

Princeton University, Brigham and Women’s Hospital and Harvard Medical School.

主要研究免疫和代谢系统如何相互作用。特别是先天性免疫细胞在调节全身新陈代谢中的作用,以及新陈代谢改变对免疫细胞功能的影响。


图片

原文链接:https://doi.org/10.1038/s41586-024-08131-3

注:本文仅为作者个人解读,如有纰漏,请参照原文

撰文:赵航

审稿:李钟

编辑:成美君

文献阅读 · 目录
上一篇文献分享55:Nature | 机体通过增加睡眠来恢复心梗造成的心脏损伤下一篇文献分享57:Cell Reports | 抑制压后皮层中的小清蛋白阳性中间神经元促使小鼠出现解离样行为

微信扫一扫
关注该公众号