文献分享57:Cell Reports | 抑制压后皮层中的小清蛋白阳性中间神经元促使小鼠出现解离样行为

XueLab 光与生命实验室 2024年12月26日 16:13
图片

研究背景:

解离是一种复杂而引人关注的意识状态,其特征是与情绪、感觉和周围环境的脱离,反映了认知和行为整合的中断。解离可能由癫痫、压力、创伤和药物滥用等条件引起,并在精神分裂症、创伤后应激障碍和边缘人格障碍等精神疾病中较为普遍。先前有研究表明,亚麻醉剂量的氯胺酮可以诱导与小鼠的压后皮层(RSC)相关的解离状态,该脑区是与小鼠的解离样行为相关的大脑区域。RSC脑区参与自我认知、空间意识、情感、睡眠和认知。在人类的大脑中对应后内侧皮质(PMC),包括前扣带皮质(anterior precuneus),在该区域的刺激可以稳定的引发涉及脱离感和空间定向障碍的解离状态。然而,目前关于RSC中参与解离发生的特定类型神经元和分子机制尚不完全明确。

在大脑中皮层中主要有三类抑制性神经元,其中小清蛋白阳性的中间神经元(PV-INs)是其中一类主要的抑制性中间神经元,其特点包括高度分支的轴突、快速的放电能力以及特定的突触连接。PV-INs对于感知、注意力控制、运动控制和认知过程至关重要,通常通过它们驱动gamma振荡的能力来实现。PV-INs的功能障碍或丧失与多种神经精神疾病相关,包括精神分裂症、双相情感障碍和自闭症谱系障碍。重要的是,先前的研究表明,RSC中的GABA能中间神经元特别容易受到NMDA受体拮抗剂MK801的影响,与其它皮层区域相比,MK801对这一区域的细胞产生了更明显的抑制效应。鉴于以上这些发现,研究者猜想氯胺酮可能通过抑制RSC中PV-INs的活性来诱导小鼠解离状态。

神经振荡(Neural oscillations)是大脑功能的基础,包括感知、认知和记忆的形成。不同频率的振荡支撑不同的认知过程,而跨频率耦合协调神经网络活动可以增强复杂信息的处理能力相位-振幅耦合(PAC),是一种跨频率的耦合,其中低频振荡的相位    和高频振荡的振幅相互作用,在记忆编码、注意力和感知整合中发挥着关键作用。PAC的中断被认为是阿尔兹海默病和帕金森等神经退行性疾病的“生物标记物”,对于早期诊断具有重要价值。氯胺酮已被证明在亚麻醉剂量下可以增强gamma振荡,而在麻醉剂量下,gamma振荡会被慢波(0.1-4 Hz)的活动所中断。此外氯胺酮引起的解离状态与RSC中delta( δ)波振荡(1-3 Hz)的显著增加有关。然而,尚不清楚在解离状态下RSC中δ-γ PAC是否发生了变化,以及这种变化如何与解离背后的神经机制相关。值得注意的是,有研究表明PV-INs调节δ-γ PAC,这暗示了PV-INs在调节δ-γ PAC中的作用。基于这些发现,研究者猜想氯胺酮诱导的解离状态下RSC中δ-γ PAC可能发生了改变,可能受到PV-INs的调节,并且可能在解离状态的神经动态中发挥作用。

此外,最近的一项研究表明,与解离相关的delta( δ)波振荡涉及特定的受体和通道,特别是NMDA受体和超极化激活的HCN1门控通道。然而,这一结论是基于RSC中整个神经元群体的研究,并没有区分神经元亚型。研究者于此引发一系列的问题,RSC中的PV-INs以及PV-INs中NMDAR亚基NR1和HCN1通道是否特别有助于δ波振荡和解离机制?


科学问题:

解析RSC中的参与解离行为的神经元类型和分子机制。


内容概括:

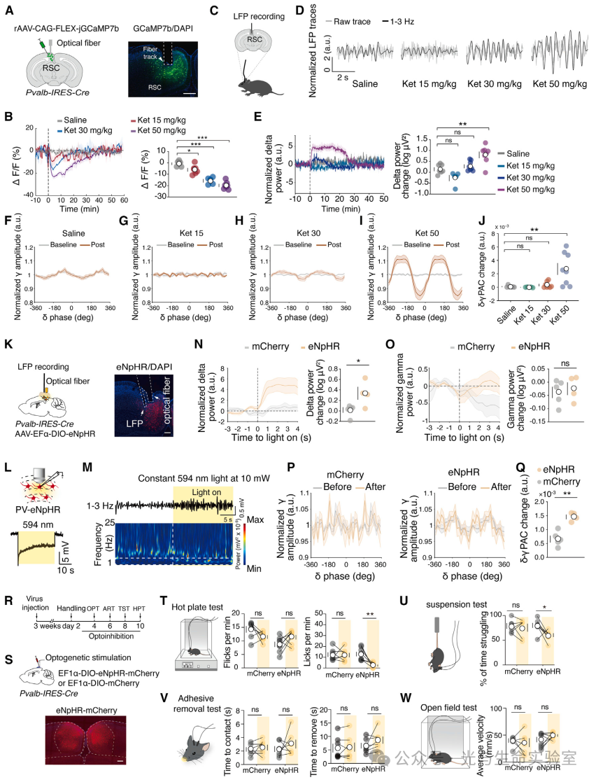
基于以前的研究,作者利用50 mg/Kg剂量的氯胺酮腹腔注射小鼠体内,经过热板测试(hot plate test)、粘附物移除任务(adhesive removal task)、悬尾实验(tail suspension test)和旷场实验验证了氯胺酮在该剂量下可以诱导小鼠产生解离样行为。接下来作者利用光纤记录的方式监测RSC中的PV神经元在不同氯胺酮剂量下的钙活动,作者发现随着氯胺酮剂量的增加,RSC中PV神经元受到的抑制性越强。同时RSC的局部场电位记录表明解离剂量的氯胺酮增强了delta( δ)和gamma(γ)波的振荡强度。作者鉴于PAC在认知处理和意识中的关键作用,研究了RSC内的δ-γ PAC,以检测δ波振荡是否影响γ波振荡的时序和振幅。结果表明在解离状态下,RSC中δ-γ PAC显著增加,这表明局部神经网络内的信息得到了增强。

作者进一步为了研究氯胺酮引起的PV中间神经元抑制是否是RSC中delta( δ)波振荡增强的原因。作者利用PV-Cre小鼠,在RSC中的PV神经元上特异性表达抑制性光敏感蛋白,同时进行光遗传学刺激抑制PV神经元和局部场电位记录。研究结果表明,光遗传学抑制PV中间神经元导致delta( δ)振荡以及δ波和γ波振荡之间的耦合增加,但并没有显著改变γ波的功率,这表明PV中间神经元的抑制对于调节delta( δ)振荡以及δ波和γ波振荡之间相互作用至关重要。接下来作者进一步探索了PV-INs抑制后的行为变化,作者发现PV神经元的抑制导致小鼠热板测试中舔舐频率显著下降以及尾悬挂测试中的挣扎持续时间减少。然而,在粘附移除和开放场测试中没有观察到显著变化,这表明某些运动功能保持完整,这些发现强调了PV-INs抑制对情感反应和身体定位感知的显著影响。总体而言,该部分研究结果表明,直接抑制RSC PV-INs-与氯胺酮给药无关-在RSC中放大了δ波振荡,并在小鼠中触发了一系列类似解离的行为(Fig 1)。

图片

Fig1. 光遗传学抑制小鼠RSC中PV中间神经元增强delta(δ)振荡和δ-γ相位振幅耦合并诱导了一组类似解离的行为


接下来作者为了探究光遗传学激活RSC中的PV-INs是否能够抵消氯胺酮的影响效果,作者在PV-Cre小鼠的RSC中的PV神经元上表达了ChR2。在活体光遗传学实验中,作者使用473 nm的激光(8 mW)以20、30或40 Hz的频率进行刺激。值得注意的是,40 Hz的蓝光刺激显著降低了δ波段的强度,没有显著性改变γ波强度。此外,40 Hz的光遗传学激活显著影响了氯胺酮诱导的δ-γ PAC,有效抵消了氯胺酮的效果。这些结果表明,光遗传学激活RSC中的PV-INs可以减少氯胺酮诱导的δ波振荡和δ-γ PAC,证明了PV-INs在调节与氯胺酮相关神经动态中的重要角色。最终,在光遗传学激活RSC PV-INs对氯胺酮处理小鼠的行为影响研究中,作者发现40 Hz的光遗传学刺激显著减轻了氯胺酮诱导的特定解离样行为。值得注意的是,舔频率和挣扎持续时间显著增加。然而,在粘附物移除时间或开放场地测试中的运动行为方面没有显著变化,这表明激活RSC PV-INs对刺激驱动的情感反应的影响比对运动协调过程的影响更为显著。这些发现强调了RSC PV-INs在调节神经振荡和氯胺酮行为效应中的重要作用 (Fig 2)。

图片

Fig2 光遗传激活RSC PV-INs减轻了氯胺酮诱导的δ波振荡和δ-γ相位-振幅耦合,同时减少了小鼠中的一部 解离样行为


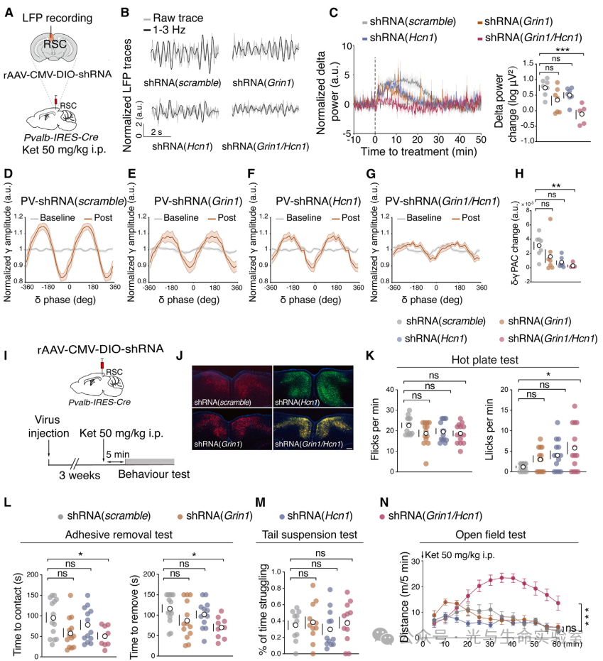
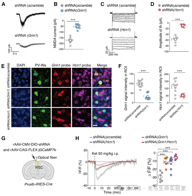
NR1和HCN1被认为是氯胺酮效应的关键介导因子,但它们在RSC PV-INs中的表达是否对氯胺酮诱导的抑制有贡献尚不清楚。为了探索这一点作者采用RNA干扰的方式敲低,通过shRNA敲低目标基因的表达。PV-INs上NMDAR受体蛋白和HCN1离子通道蛋白的敲低,不仅减少了RSC PV-INs细胞膜的电流量还降低了细胞膜上的蛋白表达量。为了确定NR1和HCN1是否介导了氯胺酮对PV-INs的抑制效应,作者进行了光纤记录来评估在氯胺酮给药期间这些靶点被敲低后PV-INs活性的变化。结果表明,在单独敲低NR1或HCN1后,氯胺酮诱导的PV-INs抑制显著减少,当两个受体同时被敲低时,观察到更大的减少。这表明氯胺酮对PV-INs的抑制效应依赖于NR1和HCN1的联合作用 (Fig 3)。

图片

Fig3 NR1和HCN1在PV-INs上介导了氯胺酮的抑制效应


最后,作者考虑到NMDARs在PV-INs中产生γ节律的作用以及HCN1在产生对节律生成至关重要的内向起搏电流中的关键贡献。作者研究了NR1和/或HCN1在RSC PV-INs中对氯胺酮诱导的神经振荡的贡献。作者记录了在氯胺酮给药期间选择性敲低PV-INs中NR1和/或HCN1的小鼠的局部场电位(LFP)信号。在PV-INs中同时敲低NR1和HCN1的小鼠显示出氯胺酮诱导的δ强度增加减少,以及δ-γ相位-振幅耦合(δ-γ PAC)的显著降低,而其它频带的功率保持不变。这些结果表明,RSC PV-INs中的NR1和HCN1共同需要氯胺酮诱导的δ振荡和δ-γ PAC增强。

一项先前的研究表明,同时抑制NMDAR和HCN通道可以复制氯胺酮在小鼠中的行为效应。为了探究在RSC PV-INs中敲低NR1和/或HCN1是否影响基线行为和氯胺酮诱导的解离样行为。作者利用PV-Cre小鼠在RSC的双侧注射针编码NMDAR亚基NR1基因的shRNA、针对编码HCN1基因的shRNA以及联合敲低NMDAR和HCN1的shRNA。结果表明,在给予氯胺酮后,观察到在PV-INs中双重敲低NR1和HCN1受体的小鼠显示出显著减少的解离样行为。显著变化包括热板测试中舔频率的增加,粘附移除测试中的接触和移除时间缩短,以及氯胺酮给药后1小时内开放场地测试中运动活动的增加。有趣的是,在PV-INs中同时敲低NR1和HCN1并没有影响挣扎时间,这表明可能存在其他受体或PV-INs内的机制控制这种行为。总体而言,这些发现表明,在PV-INs中同时敲低NR1和HCN1可以减轻氯胺酮诱导的某些解离样行为的方面 (Fig 4)。

图片

Fig4 RSC PV-INs中的NR1受体和HCN1通道是氯胺酮诱导的δ波振荡、δ-γ相位-振幅耦合(PAC)以及某些解离样行为所必需的


文章结论:

在这篇文章中作者证明直接光遗传抑制RSC中的PV-INs会增加δ波振荡、δ-γ相位-振幅耦合(PAC)和一部分解离样行为。此外,光遗传激活PV-INs减轻了氯胺酮诱导的δ波振荡、δ-γ PAC和相同的解离样行为,突出了PV-INs在调节这些振荡动态和行为变化中的关键作用。此外,PV-INs中NR1和HCN1的同时敲低减弱了氯胺酮诱导的效应,暗示NR1和HCN1在PV-INs中共同作用,特别是在介导氯胺酮效应方面。这些发现强调了RSC中的 PV-INs及其受体在调节某些解离状态方面的重要作用,并推进了领域内对氯胺酮影响大脑功能的具体细胞和分子机制的理解。


作者简介:

王英伟(复旦大学附属华山医院麻醉科)

医学博士、教授、博士生导师

    任中国医学装备协会麻醉学分会主任委员、中华医学会麻醉学分会常务委员兼人工智能学组组长、中国神经科学学会理事兼麻醉与脑功能分会副主任委员、中国研究型医院学会麻醉学专业委员会副主任委员、中国医促会麻醉围术期医学分会副主任委员、上海市医学会麻醉科专科分会副主任委员,国家自然科学基金委二审专家,《国际麻醉学与复苏杂志》副总编、Molecular Pain(SCI收录期刊)杂志编委兼中文版主编。曾留学美国华盛顿大学3年,获美国医师执照在华大医学院附属Barnes-Jewish医院麻醉科担任讲师。以通讯作者发表SCI论文60余篇。主编专著7部、副主编专著3部。作为项目负责人主持国家863重点攻关课题1项、科技部重点专项课题1项,国家自然科学基金7项其中包括重点项目1项。曾获教育部“新世纪优秀人才”、上海市科委“启明星”、 “启明星后”、“优秀学术带头人”、上海市教委“曙光学者”、上海市卫生局“优秀学科带头人”等荣誉,荣获上海市卫生系统“银蛇奖”二等奖。


胡霁(上海科技大学)

研究员 博士生导师

    研究方向:应激神经生物学

    发展和应用光学成像、神经调控、遗传学标记与神经环路示踪等最新的方法精确地研究情感及其相关的精神类疾病的重要科学问题。实验室拥有国际领先且全面的光学成像仪器(双光子显微镜、梯度折射透镜、光纤光度测量)和技术手段,同时也将结合单细胞测序,质谱技术等前沿的分子生物学手段,深入研究以下重要的神经科学问题:1. 应激/ 压力的神经机制;2. 神经精神药理的环路机制;3. 神经与精神疾病治疗的新策略。研究将有助于重要的精神疾病比如抑郁症、焦虑症的治疗。


原文链接:https://doi.org/10.1016/j.celrep.2024.115086

注:本文仅为作者个人解读,如有纰漏,请参照原文。


撰文:张家明

审核:刘嵘

编辑:成美君

文献阅读 · 目录
上一篇文献分享56:Nature | γδT细胞中IL-17 的节律性生成可维持脂肪组织中脂质新生下一篇文献分享58:Nature Communications | 肝脏机械信号通路介导天然的抗乙型肝炎病毒机制

微信扫一扫
关注该公众号