文献分享58:Nature Communications | 肝脏机械信号通路介导天然的抗乙型肝炎病毒机制

XueLab 光与生命实验室
2025年01月10日 15:38
图片

    今天分享的文献是2024年发表在Nature Communications上的一篇文章Liver mechanosignaling as a natural anti-hepatitis B virus mechanism,文章的通讯作者是来自复旦大学的陈捷亮教授。


研究背景:

    肝炎病毒对人类健康构成威胁,其中乙肝病毒 (HBV) 尤其有害,可导致急性和慢性肝炎,以及肝硬化和肝细胞癌 (HCC) 等严重肝病。在细胞外乙型肝炎病毒DNA是一种松弛环状的双链DNA(relaxed circularDNA,rcDNA)分子,其两条链均不是闭合的。病毒DNA进入宿主细胞核,在DNA聚合酶的作用下,两条链的缺口均被补齐,形成共价闭合环状DNA(cccDNA)。

    在HBV复制过程中,cccDNA作为病毒复制的模板,可转录产生长度为3.5、2.4、2.1 kb以及0.7 kb的5种病毒RNA,分别翻译产生乙型肝炎E抗原(HBeAg)、core蛋白、聚合酶(P)蛋白、乙型肝炎病毒表面抗原(HBsAg)和HBx蛋白。其中,3.5 kb的前基因组RNA(pgRNA)也是病毒逆转录的模板,P蛋白可识别并结合pgRNA上的衣壳组装信号,启动衣壳组装和逆转录,HBsAg合成后在粗面内质网中多聚化,并转运至高尔基体前腔以包装核心颗粒,装配好的HBV颗粒与亚病毒颗粒转运至高尔基体进行HBsAg的糖基化修饰,最后以出芽方式将完整的病毒粒子分泌出宿主细胞而完成生活周期。

    基质刚度和机械信号在调节细胞功能和体内平衡中起重要作用,与免疫和疾病密切相关。肝脏具有独特的组织结构,刚度范围一般在 2.0 至 7.5 kPa。刚度过高可能存在肝硬化等疾病,而在急性 HBV 感染中,肝脏硬度值增加,甚至超过肝纤维化或肝硬化时的值,然后随着肝损伤逐渐恢复而恢复正常。这表明,机械力在自然控制 HBV 感染过程中具有潜在作用,但细胞外微环境如何对HBV起控制作用的机制尚不清楚。


科学问题:

    细胞外基质刚度变化是否能抑制 HBV 复制?其中的分子机制是什么?


主要内容:

    作者首先分析了 1056 例乙肝患者(HBeAg 阳性) 个体的肝组织样本,发现乙肝病毒DNA 水平随着 Scheuer 等级的增加而降低。为了揭示基质刚度对 HBV 复制的影响,作者使用可以模拟肝脏刚度的生理范围的不同基质刚度的水凝胶,培养原代人肝细胞使其感染HBV,再检测HBV的复制情况。结果表明:随着基质刚度的增加,细胞内 HBV preCore/pgRNA和 总 RNA 水平显著降低,病毒HBsAg 和 HBeAg抗原水平降低。培养小鼠细胞可得到一致结果,即高刚度的条件下,HBV RNA水平降低(图1)。

图片

图1:高基质刚度对HBV病毒复制的抑制作用


    由于有文献报道YAP在基质刚度机械信号转导中起核心作用,作者随后检测了不同刚度培养条件下肝细胞中的YAP活性。随着基质刚度的增加, YAP 磷酸化水平降低,并明显从细胞质转移到细胞核。而在软基质上培养的细胞感染病毒后并不会激活YAP,表明只有高刚度条件才会激活YAP。之后作者使用了靶向YAP的siRNA,发现随着 YAP 失活,HBV RNA和病毒抗原显著增加,而HBVcircle的水平没有显着影响。表明YAP 激活对 HBV 的抑制作用主要发生在 cccDNA 转录和转录后水平。进一步使用YAP 相关的通路激活/抑制剂处理时发现,HBV RNA水平在激活YAP降低,抑制YAP后升高。ATAC-seq 结果也显示,YAP 激活导致 HBVcircle 的可及性显著降低,而 YAP 抑制导致可及性增加。表明YAP 激活cccDNA 染色质可及性和转录活性产生抑制作用。从乙肝患者收集肝脏标本,进行单核RNA测序,发现YAP 相关通路与 HBV 转录本之间存在显著的负相关。患者组织的染色也可以看到,YAP 激活的位置,HBV 抗原表达较少。以上结果表明在生理环境中,YAP 激活与 HBV 抑制显着相关。

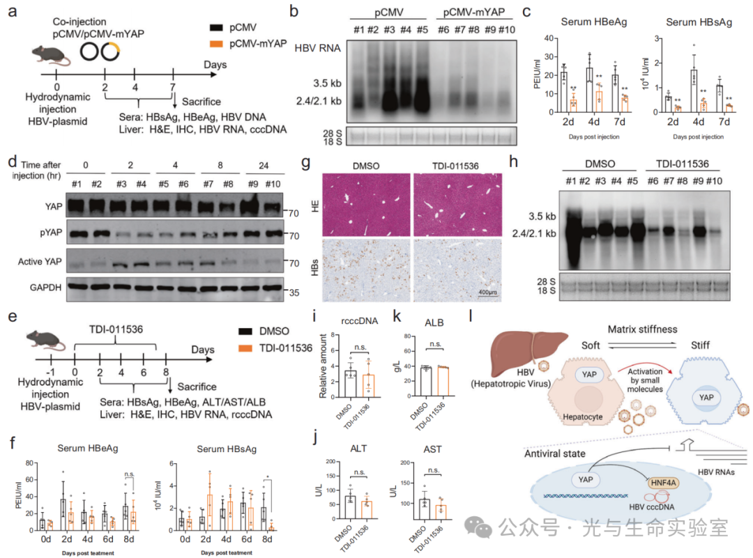
    最后作者尝试在小鼠体内激活YAP来抑制HBV。小鼠尾静脉注射HBV质粒和YAP表达质粒,发现YAP激活对HBV的RNA和抗原表达都有抑制作用(图2)。通过小分子化合物TDI-011536外源性激活肝脏 YAP同样可以抑制HBV的RNA转录和抗原表达,并且没有增加肝脏中的两种转氨酶ALT/AST,也不影响血清白蛋白表达。这些结果表明,YAP 介导的肝脏机械信号的外源性调节可以有效控制 HBV。

图片

图2:激活YAP可抑制小鼠模型中的HBV复制


作者简介:

陈捷亮(复旦大学基础医学院)

图片

研究领域

· 乙肝病毒感染慢性化机理和微染色体表观调控

· 抗病毒天然免疫和干扰素

· 抗病毒靶标药物与新型诊疗策略


原文索引:https://doi.org/10.1038/s41467-024-52718-3

注:本文仅为作者个人解读,如有纰漏,请参照原文。

撰文:李夏琳

审核:章梅

编辑:成美君

文献阅读 · 目录
上一篇文献分享57:Cell Reports | 抑制压后皮层中的小清蛋白阳性中间神经元促使小鼠出现解离样行为下一篇文献分享59:Cell | 间歇性禁食通过诱发器官间通讯抑制毛囊再生